电脑桌面
添加小米粒文库到电脑桌面
安装后可以在桌面快捷访问

山东省师大附中高三化学下学期第八次模拟考试试题-人教版高三全册化学试题VIP免费

山东省师大附中高三化学下学期第八次模拟考试试题-人教版高三全册化学试题_第1页
1/10
山东省师大附中高三化学下学期第八次模拟考试试题-人教版高三全册化学试题_第2页
2/10
山东省师大附中高三化学下学期第八次模拟考试试题-人教版高三全册化学试题_第3页
3/10
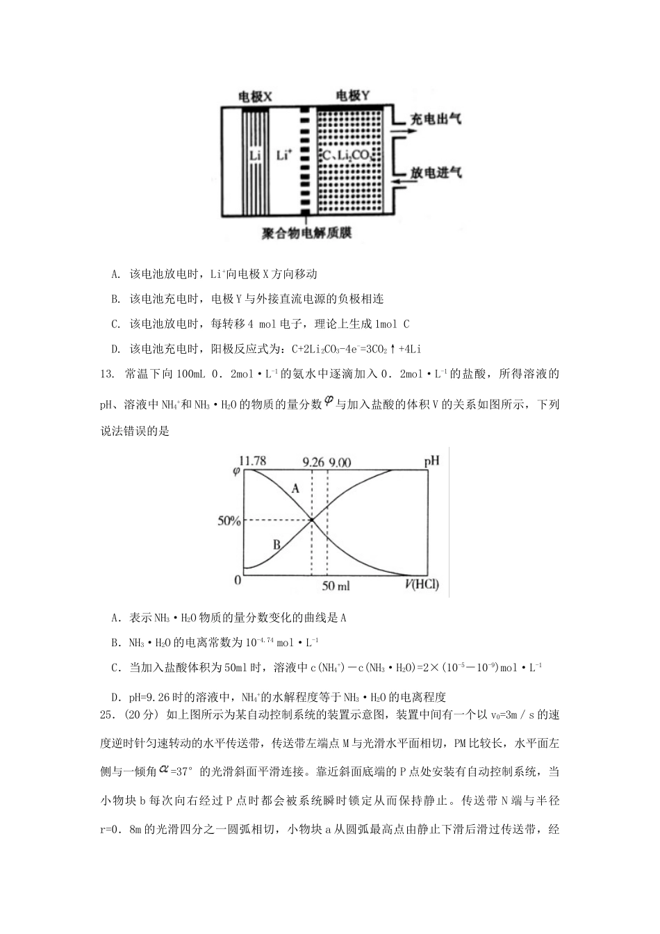
山东省师大附中2018届高三化学下学期第八次模拟考试试题本试卷分第Ⅰ卷(选择题)和第Ⅱ卷(非选择题)两部分。注意事项:1.答题前,考生务必将自己的准考证号、姓名填写在答题卡上,考生要认真核对答题卡上粘贴的条形码的准考证号、姓名与本人准考证号、姓名是否一致。2.第Ⅰ卷每小题选出答案后用2B铅笔把答题卡上对应题目的答案标号涂黑,如需改动,用橡皮擦干净后,再选涂其他答案标号。第Ⅱ卷用黑色墨水签字笔在答题卡上规定的答题区域内书写作答,超出答题区域书写的答案无效。在试题卷上作答,答案无效。3.作图可先使用铅笔画出,确定后必须用黑色字迹的签字笔描黑。4.保持卡面清洁,不要折叠、弄破、弄皱,不准使用涂改液、修正带、刮纸刀。5.考试结束后,监考员将试题卷、答题卡一并收回。可能用到的相对原子质量:H:1C:12N:14O:16S:32Fe:56第Ⅰ卷(选择题共126分)一、选择题:本题共13小题,每小题6分,在每小题给出的四个选项中,只有一项是符合题目要求的。7.化学与生产、生活、科技等息息相关,下列说法正确的是A.聚乙炔用I2或Na等做掺杂后可形成导电塑料,该导电塑料具有固定的熔点、沸点B.“酸雨”是由大气中的碳、氮、硫的氧化物溶于雨水造成的C.绿色化学的核心是在化学合成中将原子充分利用,转化为新的原子D.加酶洗衣粉不适合洗涤羊毛织品上的污渍8.阿伏加德罗常数值用NA表示。下列说法中正确的是A.50g46%的乙醇水溶液中含有的氢原子总数为6NAB.NH4N3(叠氮化铵)发生爆炸:NH4N32N2↑+2H2↑当转移4NA个电子时,产生44.8L(标准状况)混合气体C.0.1molSO2溶于水,溶液中SO32-、HSO3-、H2SO3的总数为0.1NAD.用铂电极电解100mL1mol•L-1的CuSO4溶液足够长时间,转移的电子数一定为0.2NA9.五种短周期的元素X、Y、Z、W、M的原子序数依次增大,元素X与W位于同一主族,Z元素的单质既能与盐酸反应也能与NaOH溶液反应,W原子的最外层电子数是次外层电子数的一半,M的最高正价与最低负价的绝对值之差为4,五种元素原子的最外层电子数之和为19,下列说法正确的是A.W和X的简单气态氢化物的稳定性前者更强B.室温下,的M的气态氢化物的水溶液的C.简单离子半径由大到小的顺序:D.Y、Z元素的单质作电极,在NaOH溶液环境下构成原电池,Z电极上产生大量气泡10.咖啡酸具有止血功效,存在于多种中药中,其结构简式如图:,下列说法不正确的是A.咖啡酸可以发生取代、加成、氧化、酯化、加聚反应B.1mol咖啡酸最多能与4molH2反应C.咖啡酸分子中所有原子可能共面D.蜂胶的分子式为C17H16O4,在一定条件下可水解生成咖啡酸和一种一元醇A,则醇A的分子式为C8H12O11.下列实验中所用的试剂或用品、仪器(夹持装置、连接装置、活塞省去)不能够达到实验目的的是12.如图是一种利用锂电池“固定CO2”的电化学装置,在催化剂的作用下,该电化学装置放电时可将CO2转化为C和Li2CO3,充电时选用合适催化剂,仅使Li2CO3发生氧化反应释放出CO2和O2。下列说法中正确的是A.该电池放电时,Li+向电极X方向移动B.该电池充电时,电极Y与外接直流电源的负极相连C.该电池放电时,每转移4mol电子,理论上生成1molCD.该电池充电时,阳极反应式为:C+2Li2CO3-4e-=3CO2↑+4Li13.常温下向100mL0.2mol·L-1的氨水中逐滴加入0.2mol·L-1的盐酸,所得溶液的pH、溶液中NH4+和NH3·H2O的物质的量分数与加入盐酸的体积V的关系如图所示,下列说法错误的是A.表示NH3·H2O物质的量分数变化的曲线是AB.NH3·H2O的电离常数为10-4.74mol·L-1C.当加入盐酸体积为50ml时,溶液中c(NH4+)-c(NH3·H2O)=2×(10-5-10-9)mol·L-1D.pH=9.26时的溶液中,NH4+的水解程度等于NH3·H2O的电离程度25.(20分)如上图所示为某自动控制系统的装置示意图,装置中间有一个以v0=3m/s的速度逆时针匀速转动的水平传送带,传送带左端点M与光滑水平面相切,PM比较长,水平面左侧与一倾角=37°的光滑斜面平滑连接。靠近斜面底端的P点处安装有自动控制系统,当小物块b每次向右经过P点时都会被系统瞬时锁定从而保持静止。传送带N端与半径r=0.8m的光滑四分之一圆弧相切,小物块a从圆弧最高点由静止下滑后滑过传送带,经过M点后控制系统会使静止...

1、当您付费下载文档后,您只拥有了使用权限,并不意味着购买了版权,文档只能用于自身使用,不得用于其他商业用途(如 [转卖]进行直接盈利或[编辑后售卖]进行间接盈利)。
2、本站所有内容均由合作方或网友上传,本站不对文档的完整性、权威性及其观点立场正确性做任何保证或承诺!文档内容仅供研究参考,付费前请自行鉴别。
3、如文档内容存在违规,或者侵犯商业秘密、侵犯著作权等,请点击“违规举报”。

碎片内容

山东省师大附中高三化学下学期第八次模拟考试试题-人教版高三全册化学试题

您可能关注的文档

海博书城+ 关注
实名认证
内容提供者

从事历史教学,热爱教育,高度负责。

确认删除?
VIP
微信客服
  • 扫码咨询
会员Q群
  • 会员专属群点击这里加入QQ群
客服邮箱
回到顶部