电脑桌面
添加小米粒文库到电脑桌面
安装后可以在桌面快捷访问

高一化学下学期第一次联考试题-人教版高一全册化学试题VIP免费

高一化学下学期第一次联考试题-人教版高一全册化学试题_第1页
1/6
高一化学下学期第一次联考试题-人教版高一全册化学试题_第2页
2/6
高一化学下学期第一次联考试题-人教版高一全册化学试题_第3页
3/6
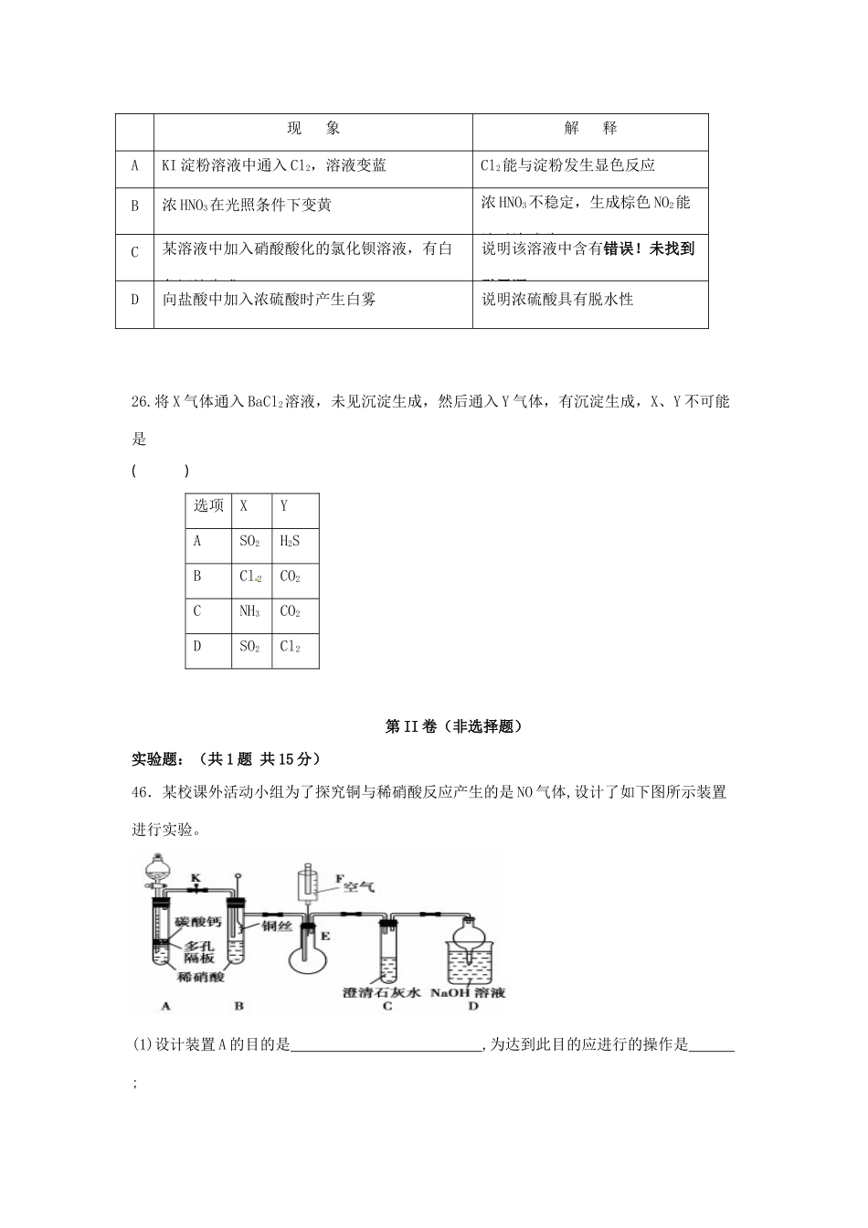
遵义县第一中学2015-2016-2高一第一次联考试卷化学第I卷(选择题)相关原子的相对原子质量:H:1O:16S:32K:39Mn:55Cl:35.5一、单选题:(共14题,每题4分,共56分)13.下列关于硅及其化合物的叙述错误的是()A.单质硅是良好的半导体材料B.硅胶常用作食品干燥剂C.二氧化硅坚硬但易溶于水D.玻璃、水泥、陶瓷都属于硅酸盐产品14.下列化合物不能由单质和Cl2直接化合制得的是()A.MgCl2B.CuCl2C.FeCl2D.HCl15.20世纪80年代后期人们逐渐认识到,NO是血压调节的主要因子,在心血管系统中起着重要的作用。下列关于NO的说法中,错误的是()A.NO是无色气体B.NO是汽车尾气的有害成分之一C.可以用向上排空气法收集NOD.NO在一定条件下也可做氧化剂16.下列有关实验现象或叙述中,不正确的是()A.氢气在Cl2中燃烧,发出苍白色火焰B.铵盐与碱共热产生气体能使干燥的红色石蕊试纸变蓝C.实验室制氯气用饱和食盐水除去氯化氢D.铜丝在Cl2中燃烧,生成棕黄色烟17.下列说法正确的是()A.SO2可以使Br2水褪色,是因为SO2具有漂白性B.Na的金属活性比Mg强,故可用Na与MgCl2溶液反应制MgC.Fe在Cl2中燃烧生成FeCl3,故Fe与I2反应生成FeI3D.可以用铝制的容器储存和运输浓硝酸是因为常温下铝遇到浓硝酸钝化18.下列离子在溶液中因发生氧化还原反应而不能大量共存的是()A.H+、Na+、错误!未找到引用源。、Cl-B.H+、Ag+、错误!未找到引用源。、Cl-C.错误!未找到引用源。、Na+、错误!未找到引用源。、H+D.错误!未找到引用源。、Fe2+、H+、Cl-19.相同质量的铜片分别与过量的体积相同的浓硝酸、稀硝酸反应,二者相比较,相等的是()A.铜片完全消耗时所需要的时间B.反应中转移的电子总数C.反应所消耗硝酸的物质的量D.反应生成气体的体积(标准状况)20.在下图所示的实验装置中,从实验开始到过一段时间,对看到的现象叙述不正确的()A.①中苹果块会干瘪B.②中胆矾晶体表面有“白斑”C.③中小试管内有晶体析出D.④中pH试纸变红21.欲迅速除去水壶底的水垢,又不损坏铝壶,最好选用()A.浓盐酸B.稀硝酸C.冷的浓硫酸D.冷的浓硝酸22.下列物质的反应过程符合下图所示过程的是()A.向CaCl2溶液中通入过量CO2B.向水玻璃溶液中通入过量CO2C.向澄清石灰水中通入过量CO2D.向水玻璃溶液中加入过量盐酸23.下列关于硅酸的叙述,错误的是()A.硅酸是一种很弱的酸B.硅酸可由二氧化硅与水反应制得C.硅酸不稳定,加热脱水会生成二氧化硅D.硅酸可以由可溶性硅酸盐与盐酸反应制得24.能正确表示下列反应的离子方程式是()A.向氨水中通入足量二氧化碳:NH3·H2O+CO2NH4++HCO3-B.铜片与浓硝酸反应:Cu+NO3-+4H+Cu2++NO2↑+2H2OC.氯化铵浓溶液跟NaOH浓溶液混合后加热:NH4++OH-NH3·H2OD.84消毒液具有消毒性的原理为:2ClO-+CO2+H2O=2HClO+CO32-25.通过对实验现象的观察、分析推理得出正确的结论是化学学习的方法之一。对下列实验事实的解释正确的是()现象解释AKI淀粉溶液中通入Cl2,溶液变蓝Cl2能与淀粉发生显色反应B浓HNO3在光照条件下变黄浓HNO3不稳定,生成棕色NO2能溶于浓硝酸C某溶液中加入硝酸酸化的氯化钡溶液,有白色沉淀生成说明该溶液中含有错误!未找到引用源。D向盐酸中加入浓硫酸时产生白雾说明浓硫酸具有脱水性26.将X气体通入BaCl2溶液,未见沉淀生成,然后通入Y气体,有沉淀生成,X、Y不可能是()选项XYASO2H2SBCl2CO2CNH3CO2DSO2[Cl2第II卷(非选择题)实验题:(共1题共15分)46.某校课外活动小组为了探究铜与稀硝酸反应产生的是NO气体,设计了如下图所示装置进行实验。(1)设计装置A的目的是,为达到此目的应进行的操作是;A中发生反应的化学方程式是。(2)在(1)中的操作后将装置B中的铜丝插入稀硝酸中,并微热,观察到装置B中的现象是;离子方程式。(3)装置E和F的作用是;(4)装置D的作用是。综合题(共2题,47题14分,48题15分,共29分)47.为了探究氯水的成分,现实验如下:实验序号实验方法实验现象结论①将氯水滴加到AgNO3溶液中生成白色沉淀②将氯水滴加到干燥的有色布条上③将足量的氯水滴加到Na2CO3溶液中氯水中含有H+(1)实验①得出的结论。(2)指出实验②和实验③中的“实验现象”:②______________________________________________...

1、当您付费下载文档后,您只拥有了使用权限,并不意味着购买了版权,文档只能用于自身使用,不得用于其他商业用途(如 [转卖]进行直接盈利或[编辑后售卖]进行间接盈利)。
2、本站所有内容均由合作方或网友上传,本站不对文档的完整性、权威性及其观点立场正确性做任何保证或承诺!文档内容仅供研究参考,付费前请自行鉴别。
3、如文档内容存在违规,或者侵犯商业秘密、侵犯著作权等,请点击“违规举报”。

碎片内容

高一化学下学期第一次联考试题-人教版高一全册化学试题

您可能关注的文档

海博书城+ 关注
实名认证
内容提供者

从事历史教学,热爱教育,高度负责。

相关文档

确认删除?
VIP
微信客服
  • 扫码咨询
会员Q群
  • 会员专属群点击这里加入QQ群
客服邮箱
回到顶部