电脑桌面
添加小米粒文库到电脑桌面
安装后可以在桌面快捷访问

甘肃省庆阳市高一历史上学期第一次月考试题-人教版高一全册历史试题VIP免费

甘肃省庆阳市高一历史上学期第一次月考试题-人教版高一全册历史试题_第1页
1/6
甘肃省庆阳市高一历史上学期第一次月考试题-人教版高一全册历史试题_第2页
2/6
甘肃省庆阳市高一历史上学期第一次月考试题-人教版高一全册历史试题_第3页
3/6
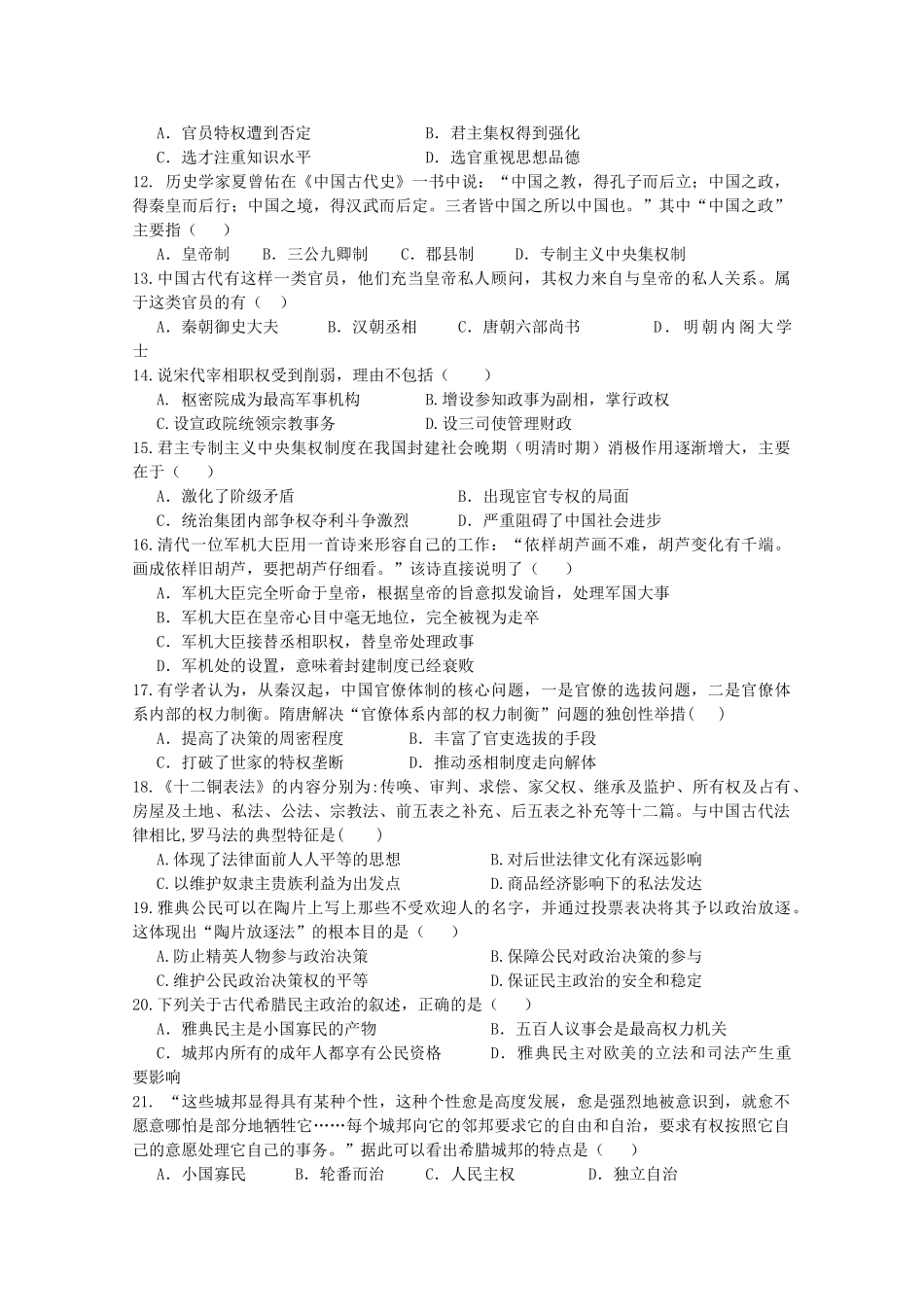
2017-2018学年度第一学期高一历史第一次月考卷注意事项:1、答题前填写好自己的姓名、班级、考号等信息2、请将答案正确填写在答题卡上。第I卷(选择题)一、单选题(本题共26道小题,每小题2分,共52分)1.学者冯天瑜说:“西周的封邦建国实现了以姬姓为主的贵族阶层、被征服的臣仆、封地土著三种人的结合,突破了(以前)纯粹的血缘组织框架。此观点理解正确的是()A.分封制强化了血缘宗法关系B.分封制扩大了西周疆域领土C.分封制保证了周灭商的成功D.分封制奠定了地缘政治基础2.张荫麟在《中国史纲》一书中指出:“严格说封建的社会的要素是这样:在一个王室的属下,有宝塔式的几级封君,每一个封君,虽然对于上级称臣,事实上是一个区域的世袭的统治者而兼地主”。材料中的“地主”和后世相比,其特殊性主要在于()A.拥有世袭统治权B.所属土地可以买卖C.尊重上级的权威D.属下人民归其管理3.逸礼《王度记》曰:“天子驾六,诸侯驾五,卿驾四,大夫三,士二,庶人一。”从中可获取的历史信息有()①西周推行的宗法等级关系②西周有着严格的礼乐定制③西周实行严格的等级制度④西周推行嫡长子继承制A.①②③④B.①③④C.①②③D.①②④4.在中国古代“家国一体”的社会中,忠孝观念源远流长,其源头是()A.宗法制B.郡县制C.君主专制D.中央集权制5.西周实行分封制,其根本目的是()A.建立军事屏障,防止外族入侵B.削弱功臣贵族的势力C.排斥异性诸侯,团结同姓诸侯D.巩固周王朝统治6.福建民居——土楼结构的特点是中轴对称、有强烈的向心意识,高低尊卑、主次分明等。一楼之内一般居住着一个家族,房舍根据“长幼有序”“男尊女卑”的原则安排。这种建筑布局()A.突出皇权至上B.深受宗法影响C.体现宗教色彩D.利于邻里和睦7.有网友发表帖子讨论科举制时说:“自秦以来,科举兴于世,始以八股为试,学子彻夜秉读。然科举追求功禄,令学子神经麻木,岂真学识耶?”对该帖最恰当的评价是()A.对科举制的评价是完全正确的B.仅从追求功禄评价科举制是片面的C.关于科举制的史实和评价都有问题D.关于科举制和八股取士产生的时间都有错误8.皇帝在中央同时设立丞相、御史大夫、太尉三公,其直接目的是()A.确立皇权至高无上B.削弱地方权力C.建立中央集权制度D.防止大臣专权9.在秦朝,被称为“百官之首”的是()A.丞相B.三公C.太尉D.御史大夫10.钱穆在《中国历代政治得失》中指出:“论中国政治制度,秦汉是一个大变动。唐之于汉,也是一大变动。”材料中两次“大变动”分别指的是()A.九品中正制、科举制B.三公九卿制、三省六部制C.郡县制、行省制D.三省六部制、内阁制11.唐代否定了按门第选官的九品中正制及等额推荐的察举制,实行分科考试、差额录取的科举制,这反映出唐代()A.官员特权遭到否定B.君主集权得到强化C.选才注重知识水平D.选官重视思想品德12.历史学家夏曾佑在《中国古代史》一书中说:“中国之教,得孔子而后立;中国之政,得秦皇而后行;中国之境,得汉武而后定。三者皆中国之所以中国也。”其中“中国之政”主要指()A.皇帝制B.三公九卿制C.郡县制D.专制主义中央集权制13.中国古代有这样一类官员,他们充当皇帝私人顾问,其权力来自与皇帝的私人关系。属于这类官员的有()A.秦朝御史大夫B.汉朝丞相C.唐朝六部尚书D.明朝内阁大学士14.说宋代宰相职权受到削弱,理由不包括()A.枢密院成为最高军事机构B.增设参知政事为副相,掌行政权C.设宣政院统领宗教事务D.设三司使管理财政15.君主专制主义中央集权制度在我国封建社会晚期(明清时期)消极作用逐渐增大,主要在于()A.激化了阶级矛盾B.出现宦官专权的局面C.统治集团内部争权夺利斗争激烈D.严重阻碍了中国社会进步16.清代一位军机大臣用一首诗来形容自己的工作:“依样胡芦画不难,胡芦变化有千端。画成依样旧胡芦,要把胡芦仔细看。”该诗直接说明了()A.军机大臣完全听命于皇帝,根据皇帝的旨意拟发谕旨,处理军国大事B.军机大臣在皇帝心目中毫无地位,完全被视为走卒C.军机大臣接替丞相职权,替皇帝处理政事D.军机处的设置,意味着封建制度已经衰败17....

1、当您付费下载文档后,您只拥有了使用权限,并不意味着购买了版权,文档只能用于自身使用,不得用于其他商业用途(如 [转卖]进行直接盈利或[编辑后售卖]进行间接盈利)。
2、本站所有内容均由合作方或网友上传,本站不对文档的完整性、权威性及其观点立场正确性做任何保证或承诺!文档内容仅供研究参考,付费前请自行鉴别。
3、如文档内容存在违规,或者侵犯商业秘密、侵犯著作权等,请点击“违规举报”。

碎片内容

甘肃省庆阳市高一历史上学期第一次月考试题-人教版高一全册历史试题

您可能关注的文档

海博书城+ 关注
实名认证
内容提供者

从事历史教学,热爱教育,高度负责。

确认删除?
VIP
微信客服
  • 扫码咨询
会员Q群
  • 会员专属群点击这里加入QQ群
客服邮箱
回到顶部