电脑桌面
添加小米粒文库到电脑桌面
安装后可以在桌面快捷访问

[资料]查锡良《生物化学》复习精要VIP免费

[资料]查锡良《生物化学》复习精要_第1页
1/56
[资料]查锡良《生物化学》复习精要_第2页
2/56
[资料]查锡良《生物化学》复习精要_第3页
3/56
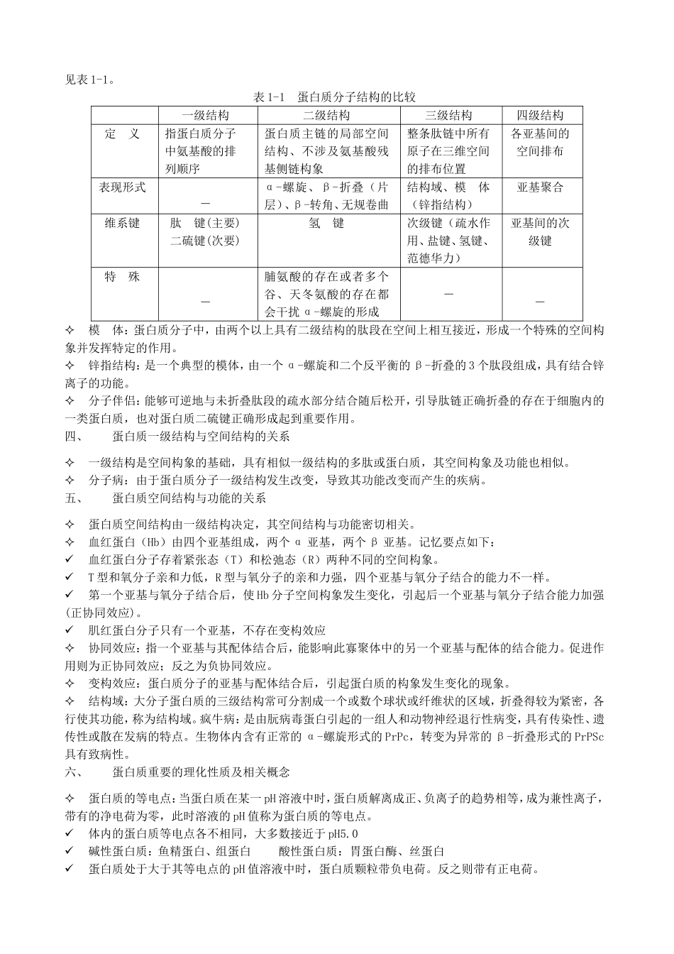
第一章一、蛋白质的生理功能蛋白质是生物体的基本组成成分之一,约占人体固体成分的45%左右。蛋白质在生物体内分布广泛,几乎存在于所有的组织器官中。蛋白质是一切生命活动的物质基础,是各种生命功能的直接执行者,在物质运输与代谢、机体防御、肌肉收缩、信号传递、个体发育、组织生长与修复等方面发挥着不可替代的作用。二、蛋白质的分子组成特点蛋白质的基本组成单位是氨基酸编码氨基酸:自然界存在的氨基酸有300余种,构成人体蛋白质的氨基酸只有20种,且具有自己的遗传密码。各种蛋白质的含氮量很接近,平均为16%。每100mg样品中蛋白质含量(mg%):每克样品含氮质量(mg)×6.25×100。氨基酸的分类所有的氨基酸均为L型氨基酸(甘氨酸)除外。根据侧链基团的结构和理化性质,20种氨基酸分为四类。1.非极性疏水性氨基酸:甘氨酸(Gly)、丙氨酸(Ala)、缬氨酸(Val)、亮氨酸(Leu)、异亮氨酸(Ile)、苯丙氨酸(Phe)、脯氨酸(Pro)。2.极性中性氨基酸:色氨酸(Trp)、丝氨酸(Ser)、酪氨酸(Tyr)、半胱氨酸(Cys)、蛋氨酸(Met)、天冬酰胺(Asn)、谷胺酰胺(gln)、苏氨酸(Thr)。3.酸性氨基酸:天冬氨酸(Asp)、谷氨酸(Glu)。4.碱性氨基酸:赖氨酸(Lys)、精氨酸(Arg)、组氨酸(His)。含有硫原子的氨基酸:蛋氨酸(又称为甲硫氨酸)、半胱氨酸(含有由硫原子构成的巯基-SH)、胱氨酸(由两个半胱氨酸通过二硫键连接而成)。芳香族氨基酸:色氨酸、酪氨酸、苯丙氨酸。唯一的亚氨基酸:脯氨酸,其存在影响α-螺旋的形成。营养必需氨基酸:八种,即异亮氨酸、甲硫氨酸、缬氨酸、亮氨酸、色氨酸、苯丙氨酸、苏氨酸、赖氨酸。可用一句话概括为“一家写两三本书来”,与之谐音。氨基酸的理化性质氨基酸的两性解离性质:所有的氨基酸都含有能与质子结合成NH4+的氨基;含有能与羟基结合成为COO-的羧基,因此,在水溶液中,它具有两性解离的特性。在某一pH环境溶液中,氨基酸解离生成的阳郭子及阴离子的趋势相同,成为兼性离子。此时环境的pH值称为该氨基酸的等电点(pI),氨基酸带有的净电荷为零,在电场中不泳动。pI值的计算如下:pI=1/2(pK1+pK2),(pK1和pK2分别为α-羧基和α-氨基的解离常数的负对数值)。氨基酸的紫外吸收性质吸收波长:280nm结构特点:分子中含有共轭双键光谱吸收能力:色氨酸>酪氨酸>苯丙氨酸呈色反应:氨基酸与茚三酮水合物共加热,生成的蓝紫色化合物在570nm波长处有最大吸收峰;蓝紫色化合物=(氨基酸加热分解的氨)+(茚三酮的还原产物)+(一分子茚三酮)。肽的相关概念寡肽:小于10分子氨基酸组成的肽链。多肽:大于10分子氨基酸组成的肽链。氨基酸残基:肽链中因脱水缩合而基团不全的氨基酸分子。肽键:连接两个氨基酸分子的酰胺键。肽单元:参与肽键的6个原子Cα1、C、O、N、H、Cα2位于同一平面,组成肽单元。三、蛋白质分子结构特点见表1-1。表1-1蛋白质分子结构的比较一级结构二级结构三级结构四级结构定义指蛋白质分子中氨基酸的排列顺序蛋白质主链的局部空间结构、不涉及氨基酸残基侧链构象整条肽链中所有原子在三维空间的排布位置各亚基间的空间排布表现形式-α-螺旋、β-折叠(片层)、β-转角、无规卷曲结构域、模体(锌指结构)亚基聚合维系键肽键(主要)二硫键(次要)氢键次级键(疏水作用、盐键、氢键、范德华力)亚基间的次级键特殊-脯氨酸的存在或者多个谷、天冬氨酸的存在都会干扰α-螺旋的形成--模体:蛋白质分子中,由两个以上具有二级结构的肽段在空间上相互接近,形成一个特殊的空间构象并发挥特定的作用。锌指结构:是一个典型的模体,由一个α-螺旋和二个反平衡的β-折叠的3个肽段组成,具有结合锌离子的功能。分子伴侣:能够可逆地与未折叠肽段的疏水部分结合随后松开,引导肽链正确折叠的存在于细胞内的一类蛋白质,也对蛋白质二硫键正确形成起到重要作用。四、蛋白质一级结构与空间结构的关系一级结构是空间构象的基础,具有相似一级结构的多肽或蛋白质,其空间构象及功能也相似。分子病:由于蛋白质分子一级结构发生改变,导致其功能...

1、当您付费下载文档后,您只拥有了使用权限,并不意味着购买了版权,文档只能用于自身使用,不得用于其他商业用途(如 [转卖]进行直接盈利或[编辑后售卖]进行间接盈利)。
2、本站所有内容均由合作方或网友上传,本站不对文档的完整性、权威性及其观点立场正确性做任何保证或承诺!文档内容仅供研究参考,付费前请自行鉴别。
3、如文档内容存在违规,或者侵犯商业秘密、侵犯著作权等,请点击“违规举报”。

碎片内容

[资料]查锡良《生物化学》复习精要

您可能关注的文档

黄金书屋+ 关注
实名认证
内容提供者

爱好英语教学和互联网行业,热爱教育事业,兢兢业业

确认删除?
VIP
微信客服
  • 扫码咨询
会员Q群
  • 会员专属群点击这里加入QQ群
客服邮箱
回到顶部