电脑桌面
添加小米粒文库到电脑桌面
安装后可以在桌面快捷访问

公费医疗政策VIP免费

公费医疗政策_第1页
1/6
公费医疗政策_第2页
2/6
公费医疗政策_第3页
3/6
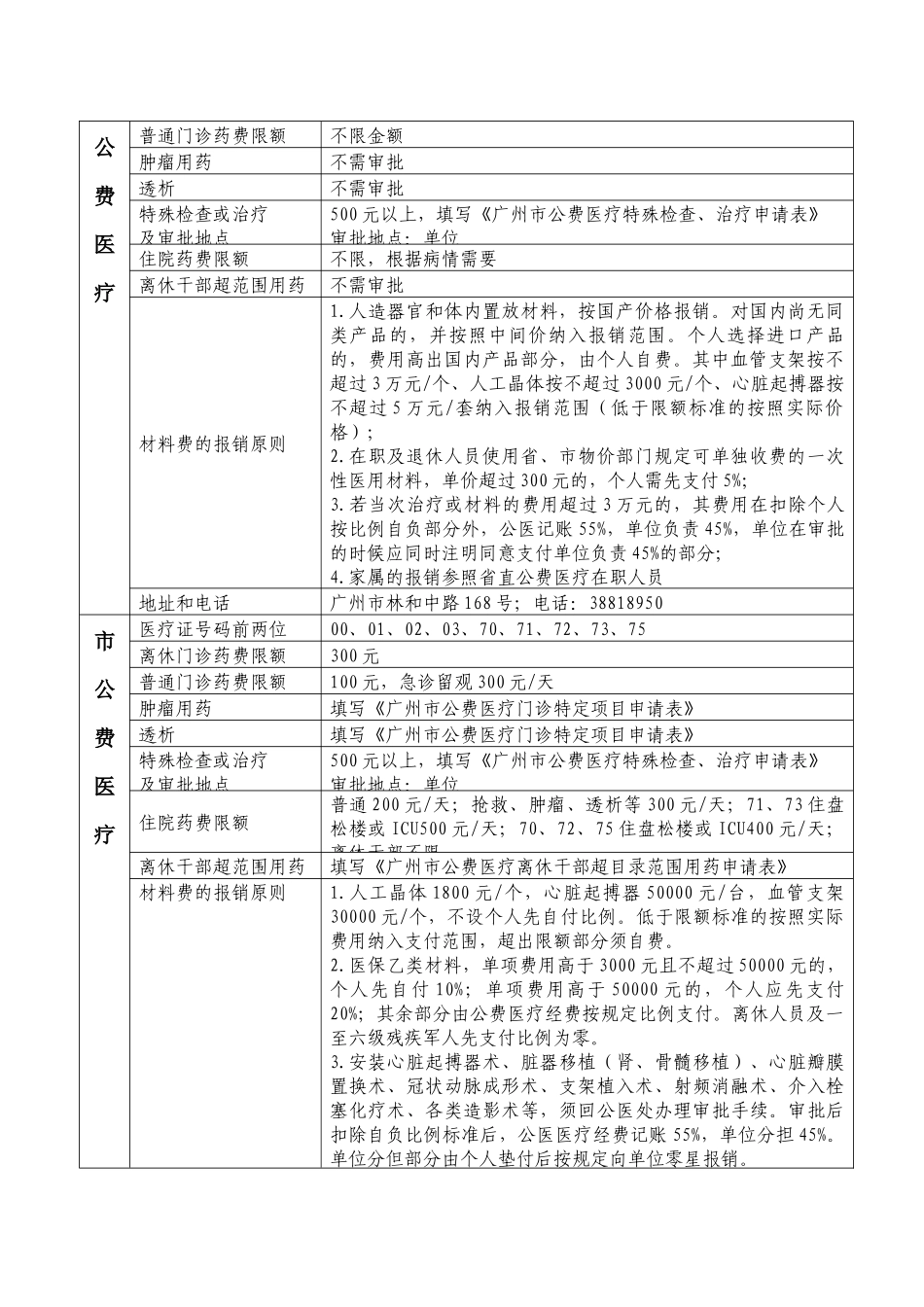
第二部分公费医疗公费审批内容及范围一、各区、市、省公费医疗证识别方式类型分类医疗证号前2位广东省公费医疗80、81、82、83、交字、90广东省企业公费医疗SQ广州市公费医疗00、01、02、03、70、71、72、73、75区公费医疗越秀区10、11、12荔湾区30、31、32海珠区40、41、42白云区50、51、52天河区AO、A1、A2黄埔区60、61、62市经济开发区K1、K2、K3、K7南沙区N0B、N1B、N3、N2、N8B备注:一、急诊需要审批的检查,可先自费,一周内再补办公医审批记账和办理退费;二、急诊就医结账时未出示医疗证,可先登记有效证件,自费结算。3个工作日内凭有效证件、发票和清单办理补记账;三、省企业离休的审批权限在医务部;四、为解决公医的指引问题,我们编写了《公费医疗查询系统》,录入医疗证的头两位即可快速查询公医政策。省名称内容医疗证号码前两位80、81(厅局级)、82(处级)、83(科级及以下)、90(家属)离休门诊药费限额不限金额公费医疗普通门诊药费限额不限金额肿瘤用药不需审批透析不需审批特殊检查或治疗及审批地点500元以上,填写《广州市公费医疗特殊检查、治疗申请表》审批地点:单位住院药费限额不限,根据病情需要离休干部超范围用药不需审批材料费的报销原则1.人造器官和体内置放材料,按国产价格报销。对国内尚无同类产品的,并按照中间价纳入报销范围。个人选择进口产品的,费用高出国内产品部分,由个人自费。其中血管支架按不超过3万元/个、人工晶体按不超过3000元/个、心脏起搏器按不超过5万元/套纳入报销范围(低于限额标准的按照实际价格);2.在职及退休人员使用省、市物价部门规定可单独收费的一次性医用材料,单价超过300元的,个人需先支付5%;3.若当次治疗或材料的费用超过3万元的,其费用在扣除个人按比例自负部分外,公医记账55%,单位负责45%,单位在审批的时候应同时注明同意支付单位负责45%的部分;4.家属的报销参照省直公费医疗在职人员地址和电话广州市林和中路168号;电话:38818950市公费医疗医疗证号码前两位00、01、02、03、70、71、72、73、75离休门诊药费限额300元普通门诊药费限额100元,急诊留观300元/天肿瘤用药填写《广州市公费医疗门诊特定项目申请表》透析填写《广州市公费医疗门诊特定项目申请表》特殊检查或治疗及审批地点500元以上,填写《广州市公费医疗特殊检查、治疗申请表》审批地点:单位住院药费限额普通200元/天;抢救、肿瘤、透析等300元/天;71、73住盘松楼或ICU500元/天;70、72、75住盘松楼或ICU400元/天;离休干部不限。离休干部超范围用药填写《广州市公费医疗离休干部超目录范围用药申请表》材料费的报销原则1.人工晶体1800元/个,心脏起搏器50000元/台,血管支架30000元/个,不设个人先自付比例。低于限额标准的按照实际费用纳入支付范围,超出限额部分须自费。2.医保乙类材料,单项费用高于3000元且不超过50000元的,个人先自付10%;单项费用高于50000元的,个人应先支付20%;其余部分由公费医疗经费按规定比例支付。离休人员及一至六级残疾军人先支付比例为零。3.安装心脏起搏器术、脏器移植(肾、骨髓移植)、心脏瓣膜置换术、冠状动脉成形术、支架植入术、射频消融术、介入栓塞化疗术、各类造影术等,须回公医处办理审批手续。审批后扣除自负比例标准后,公医医疗经费记账55%,单位分担45%。单位分但部分由个人垫付后按规定向单位零星报销。地址和电话梅东路28号梅花村大厦;电话:87670637越秀区公费医疗名称内容医疗证号码前两位10、11、12离休门诊药费限额300元(一至六级残疾军人、优抚参照离休人员标准执行)普通门诊药费限额100元,急诊200元肿瘤用药填写《广州市公费医疗特殊病种治疗申请表》透析填写《广州市公费医疗特殊病种治疗申请表》特殊检查或治疗及审批地点500元以上,填写《广州市公费医疗特殊检查、治疗申请表》审批地点:单位住院药费限额普通200元/天;抢救、肿瘤、透析等300元/天;离休干部不限。离休干部超范围用药填写《广州市公费医疗离休干部超目录范围用药申请表》材料费的报销原则1.人工晶体1800元/个,心脏起搏器50000元/台,血管支架30000元/个,不设个人先自付比例。低于限额标...

1、当您付费下载文档后,您只拥有了使用权限,并不意味着购买了版权,文档只能用于自身使用,不得用于其他商业用途(如 [转卖]进行直接盈利或[编辑后售卖]进行间接盈利)。
2、本站所有内容均由合作方或网友上传,本站不对文档的完整性、权威性及其观点立场正确性做任何保证或承诺!文档内容仅供研究参考,付费前请自行鉴别。
3、如文档内容存在违规,或者侵犯商业秘密、侵犯著作权等,请点击“违规举报”。

碎片内容

公费医疗政策

您可能关注的文档

确认删除?
VIP
微信客服
  • 扫码咨询
会员Q群
  • 会员专属群点击这里加入QQ群
客服邮箱
回到顶部