电脑桌面
添加小米粒文库到电脑桌面
安装后可以在桌面快捷访问

箱涵通道施工方案VIP免费

箱涵通道施工方案_第1页
1/3
箱涵通道施工方案_第2页
2/3
箱涵通道施工方案_第3页
3/3
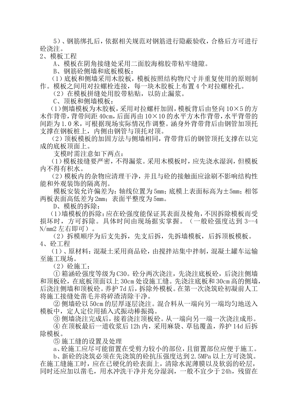
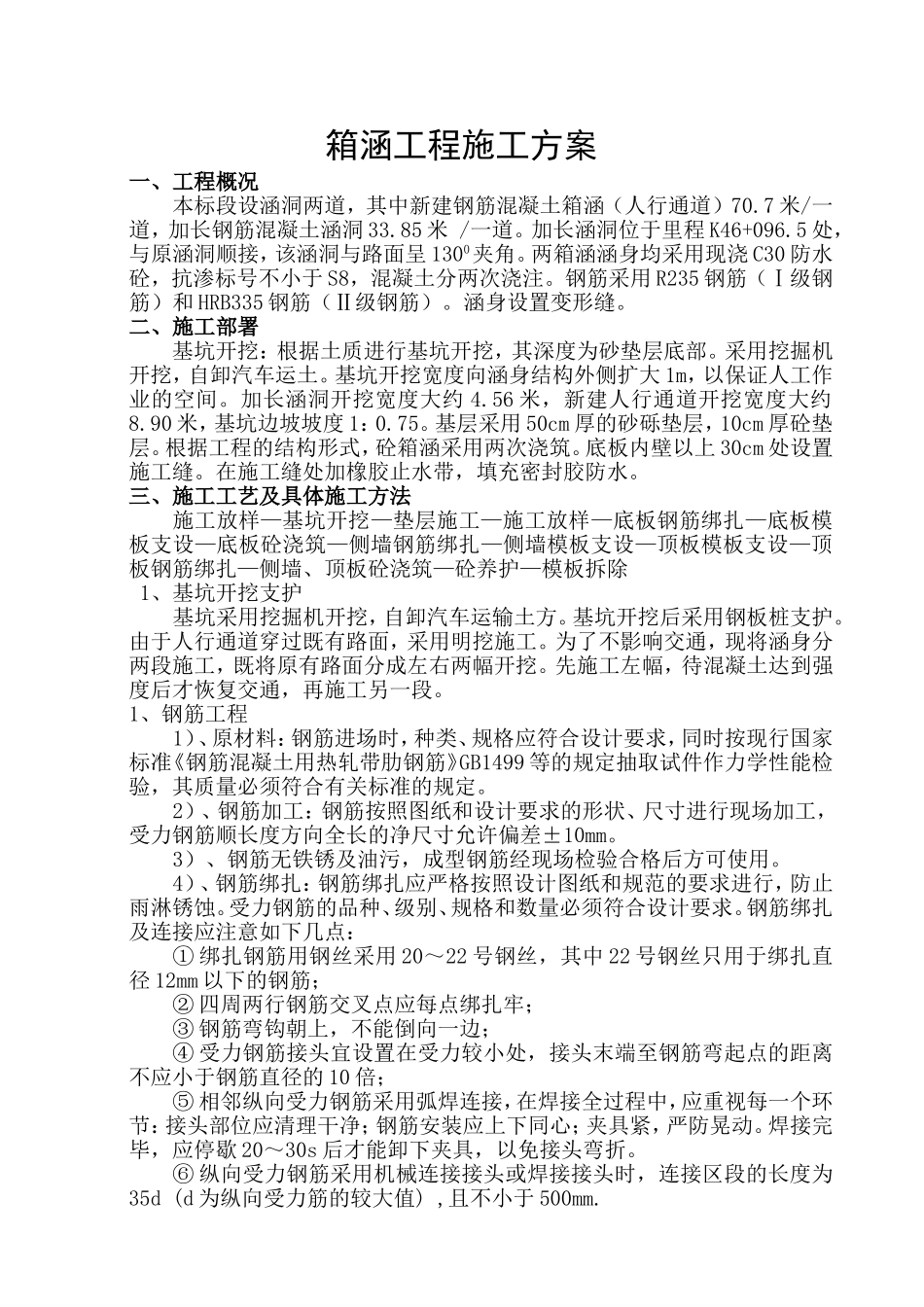
箱涵工程施工方案一、工程概况本标段设涵洞两道,其中新建钢筋混凝土箱涵(人行通道)70.7米/一道,加长钢筋混凝土涵洞33.85米/一道。加长涵洞位于里程K46+096.5处,与原涵洞顺接,该涵洞与路面呈1300夹角。两箱涵涵身均采用现浇C30防水砼,抗渗标号不小于S8,混凝土分两次浇注。钢筋采用R235钢筋(Ⅰ级钢筋)和HRB335钢筋(Ⅱ级钢筋)。涵身设置变形缝。二、施工部署基坑开挖:根据土质进行基坑开挖,其深度为砂垫层底部。采用挖掘机开挖,自卸汽车运土。基坑开挖宽度向涵身结构外侧扩大1m,以保证人工作业的空间。加长涵洞开挖宽度大约4.56米,新建人行通道开挖宽度大约8.90米,基坑边坡坡度1:0.75。基层采用50cm厚的砂砾垫层,10cm厚砼垫层。根据工程的结构形式,砼箱涵采用两次浇筑。底板内壁以上30cm处设置施工缝。在施工缝处加橡胶止水带,填充密封胶防水。三、施工工艺及具体施工方法施工放样—基坑开挖—垫层施工—施工放样—底板钢筋绑扎—底板模板支设—底板砼浇筑—侧墙钢筋绑扎—侧墙模板支设—顶板模板支设—顶板钢筋绑扎—侧墙、顶板砼浇筑—砼养护—模板拆除1、基坑开挖支护基坑采用挖掘机开挖,自卸汽车运输土方。基坑开挖后采用钢板桩支护。由于人行通道穿过既有路面,采用明挖施工。为了不影响交通,现将涵身分两段施工,既将原有路面分成左右两幅开挖。先施工左幅,待混凝土达到强度后才恢复交通,再施工另一段。1、钢筋工程1)、原材料:钢筋进场时,种类、规格应符合设计要求,同时按现行国家标准《钢筋混凝土用热轧带肋钢筋》GB1499等的规定抽取试件作力学性能检验,其质量必须符合有关标准的规定。2)、钢筋加工:钢筋按照图纸和设计要求的形状、尺寸进行现场加工,受力钢筋顺长度方向全长的净尺寸允许偏差±10mm。3)、钢筋无铁锈及油污,成型钢筋经现场检验合格后方可使用。4)、钢筋绑扎:钢筋绑扎应严格按照设计图纸和规范的要求进行,防止雨淋锈蚀。受力钢筋的品种、级别、规格和数量必须符合设计要求。钢筋绑扎及连接应注意如下几点:①绑扎钢筋用钢丝采用20~22号钢丝,其中22号钢丝只用于绑扎直径12mm以下的钢筋;②四周两行钢筋交叉点应每点绑扎牢;③钢筋弯钩朝上,不能倒向一边;④受力钢筋接头宜设置在受力较小处,接头末端至钢筋弯起点的距离不应小于钢筋直径的10倍;⑤相邻纵向受力钢筋采用弧焊连接,在焊接全过程中,应重视每一个环节:接头部位应清理干净;钢筋安装应上下同心;夹具紧,严防晃动。焊接完毕,应停歇20~30s后才能卸下夹具,以免接头弯折。⑥纵向受力钢筋采用机械连接接头或焊接接头时,连接区段的长度为35d(d为纵向受力筋的较大值),且不小于500mm.5)、钢筋绑扎后,依据相关规范对钢筋进行隐蔽验收,合格后方可进行砼浇注。2、模板工程A、模板在阴角接缝处采用二面胶海棉胶带粘牢缝隙。B、钢筋砼侧墙和底板模板:(1)底板和侧墙采用木胶板,模板按照结构物尺寸并重复使用的原则制作。模板之间用对拉螺栓连接,每一块木胶板上布置4个对拉螺栓孔。(2)在模板拼缝处用胶带粘贴,以防止漏浆。C、顶板和侧墙模板:(1)侧墙模板为木胶板,采用对拉螺杆加固,模板背后由竖向10×5的方木作背带,背带间距40cm,后面再由10×10的水平方木作背带,水平背带的间距为1.0米,可根据现场实际情况作调整。涵身外背带背后由钢管加顶托支撑在钢板桩上,内侧由钢管与顶托对顶。(2)顶板模板的加固方法与侧墙相同,背带背后的钢管顶托支撑在以完成的底板顶面上。支模时需注意如下两点:(1)模板接缝要严密,不得漏浆。采用木模板时,应先浇水湿润,但模板内不得有积水。(2)模板内的杂物应清理干净,并且与砼的接触面应涂刷不影响结构性能和外观装饰的隔离剂。模板安装允许偏差为:轴线位置为5mm;底模上表面标高为±5mm;相邻两板表面高低差为2mm;表面平整度为5mm。D、模板的拆除:(1)墙模板的拆除:应在砼强度能保证其表面及棱角,不因拆除模板而受损坏时,方可拆除。具体时间由现场据实掌握。(一般砼强度达到3--4N/mm2左右即可)。(2)拆模顺序为后支先拆,先支后拆,先拆墙模板,后拆顶板模板。4、砼工程(1)、原材料:混凝土...

1、当您付费下载文档后,您只拥有了使用权限,并不意味着购买了版权,文档只能用于自身使用,不得用于其他商业用途(如 [转卖]进行直接盈利或[编辑后售卖]进行间接盈利)。
2、本站所有内容均由合作方或网友上传,本站不对文档的完整性、权威性及其观点立场正确性做任何保证或承诺!文档内容仅供研究参考,付费前请自行鉴别。
3、如文档内容存在违规,或者侵犯商业秘密、侵犯著作权等,请点击“违规举报”。

碎片内容

箱涵通道施工方案

黄金书屋+ 关注
实名认证
内容提供者

爱好英语教学和互联网行业,热爱教育事业,兢兢业业

确认删除?
VIP
微信客服
  • 扫码咨询
会员Q群
  • 会员专属群点击这里加入QQ群
客服邮箱
回到顶部