电脑桌面
添加小米粒文库到电脑桌面
安装后可以在桌面快捷访问

2018年“全国教师管理信息系统”平台操作使用说明VIP免费

2018年“全国教师管理信息系统”平台操作使用说明_第1页
1/6
2018年“全国教师管理信息系统”平台操作使用说明_第2页
2/6
2018年“全国教师管理信息系统”平台操作使用说明_第3页
3/6
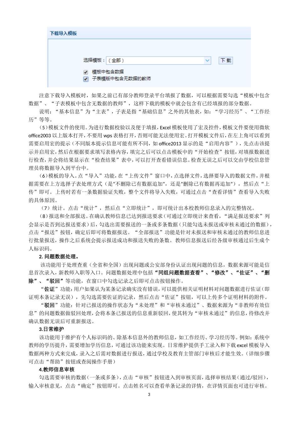
1“全国教师管理信息系统”平台操作使用说明系统平台登录地址和登录入口1.系统平台地址为:http://jiaoshi.e21.cn/2.此平台有两个登录入口:登录入口1:全国教师管理信息系统(链接地址为:http://jiaoshi.e21.cn/)区教体局及各学校、幼儿园的系统管理员、信息管理员、培训管理员、信息查询员等用户点此链接登录。登录入口2:全国教师管理信息系统-教师自助子系统(http://jiaoshi.e21.cn:8082/selfservice/index)学校和幼儿园的教师用户点此链接登录,用户名为教师的身份证号码,初始密码由学校的系统管理员生成并导出发放给每位教师,教师初次登录需要修改密码,并记好个人修改后的密码)学校管理人员账号权限1.系统管理员:负责系统日常管理工作,如:用户账号的增加、导入、启用、解锁、密码重置、下发通知公告等。2.信息管理员:负责教师信息的管理,如:信息录入、维护、上报、审核、问题数据处理、已审信息变更、新教师入职、教师调动、交流轮岗及其他变动、教师资格注册、信息查询和统计分析等。3.培训管理员:负责学分(学时)管理数据的录入、审核、查询等。4.信息查询员:负责教师信息的查询及统计。教师登录平台填报1.登录。教师填报个人信息,须从平台的第二个登录入口“全国教师管理信息系统-教师自助子系统”进入,用户名为教师个人身份证号,首次登录密码为学校系统管理员导出的初始密码。2.修改登录密码。首次登录时系统会要求修改个人登录密码,而且不能为简单的弱口令,必须达到相应的强度才可以。教师修改了个人密码之后,系统管理员再导出教师账号信息时,表格里面就看不到密码了,如果忘记了可以找系统管理员重置初始密码。进入系统之后,在页面右上角位置也有“修改密码”的按钮,用户可以根据需要随时修改个人登录密码。3.需要填报的信息条目。初次登入之后,标题栏上显示“教师个人信息(未报送)”,在左侧是要填报的信息条目,包括“基本信息*、学习经历*、工作经历、岗位聘任*、专业技术职务聘任*、教师资格*、教育教学*、教学科研成果及获奖、入选人才项目、国内培训*、海外研修(访学)、技能及证书*、交流轮岗*、联系方式”共14项内容,其中带“*”的为必填项。在右侧窗口中,可以通过点击“修改”、“增加”等按钮编辑和添加相关条目信息。4.必填内容。带“*”的内容必须填写,可以填“无”但不能空着。例如:“交流轮岗*”这一项为必填,如果教师本人没有进行交流轮岗,也要点击“增加”按钮,在“交流轮岗类型”中选择“0-无”,保存,这样该项内容显示“无”。25.修改与删除操作。如果填写的内容有误,需要修改或删掉,可以勾选该项内容,点击“编辑”或“删除”进行操作。6.完整性检查。点击窗口右上角的“完整性检查”按钮,系统可以给用户提示哪些信息填写不完整。7.退出系统。点击页面右上角“注销”按钮,退出系统。注:教师信息除了可以本人登录平台方式填报,也可以通过学校信息管理员下载excel数据模板进行填报,然后交由学校信息管理员统一导入到平台上。信息管理员操作(以信息管理员账号登录)一、教师信息管理1.信息首次录入。用于数据采集阶段教师数据的手工录入或下载excel模板填报后导入。(1)点击左侧“信息首次录入”,右侧出现查询区和列表区两个窗口。在查询区窗口可以输入相应的查询条件(点击右上角“更多条件”可以添加更多查询条件),点击“查询”按钮,符合条件的记录会在列表区窗口显示。在列表区窗口的工具栏中,有“新增”、“编辑”、“删除”、“导入”、“导出”、“报送”、“统计”等功能按钮。(2)在列表区点“新增”可以手工添加教师信息。(3)编辑和删除。“编辑”、“删除”等功能在使用前须先在列表区勾选要执行该操作的教师(只能勾选未报送或审核未通过的,且“编辑”功能只能勾选一个)才可点击执行。(4)下载模板。点“导入”功能,会出现“上传文件”和“上传历史记录”两个窗口,在下面的“上传历史记录”窗口右上角位置有一个“下载模板”按钮,点击可以下载excel数据模板。3注意下载导入模板时,如果之前已有部分教师登录平台填报了数据,可以根据需要勾选“模板中包含数据”、“子表模板中...

1、当您付费下载文档后,您只拥有了使用权限,并不意味着购买了版权,文档只能用于自身使用,不得用于其他商业用途(如 [转卖]进行直接盈利或[编辑后售卖]进行间接盈利)。
2、本站所有内容均由合作方或网友上传,本站不对文档的完整性、权威性及其观点立场正确性做任何保证或承诺!文档内容仅供研究参考,付费前请自行鉴别。
3、如文档内容存在违规,或者侵犯商业秘密、侵犯著作权等,请点击“违规举报”。

碎片内容

2018年“全国教师管理信息系统”平台操作使用说明

您可能关注的文档

确认删除?
VIP
微信客服
  • 扫码咨询
会员Q群
  • 会员专属群点击这里加入QQ群
客服邮箱
回到顶部