电脑桌面
添加小米粒文库到电脑桌面
安装后可以在桌面快捷访问

安全用电规范VIP免费

安全用电规范_第1页
1/6
安全用电规范_第2页
2/6
安全用电规范_第3页
3/6
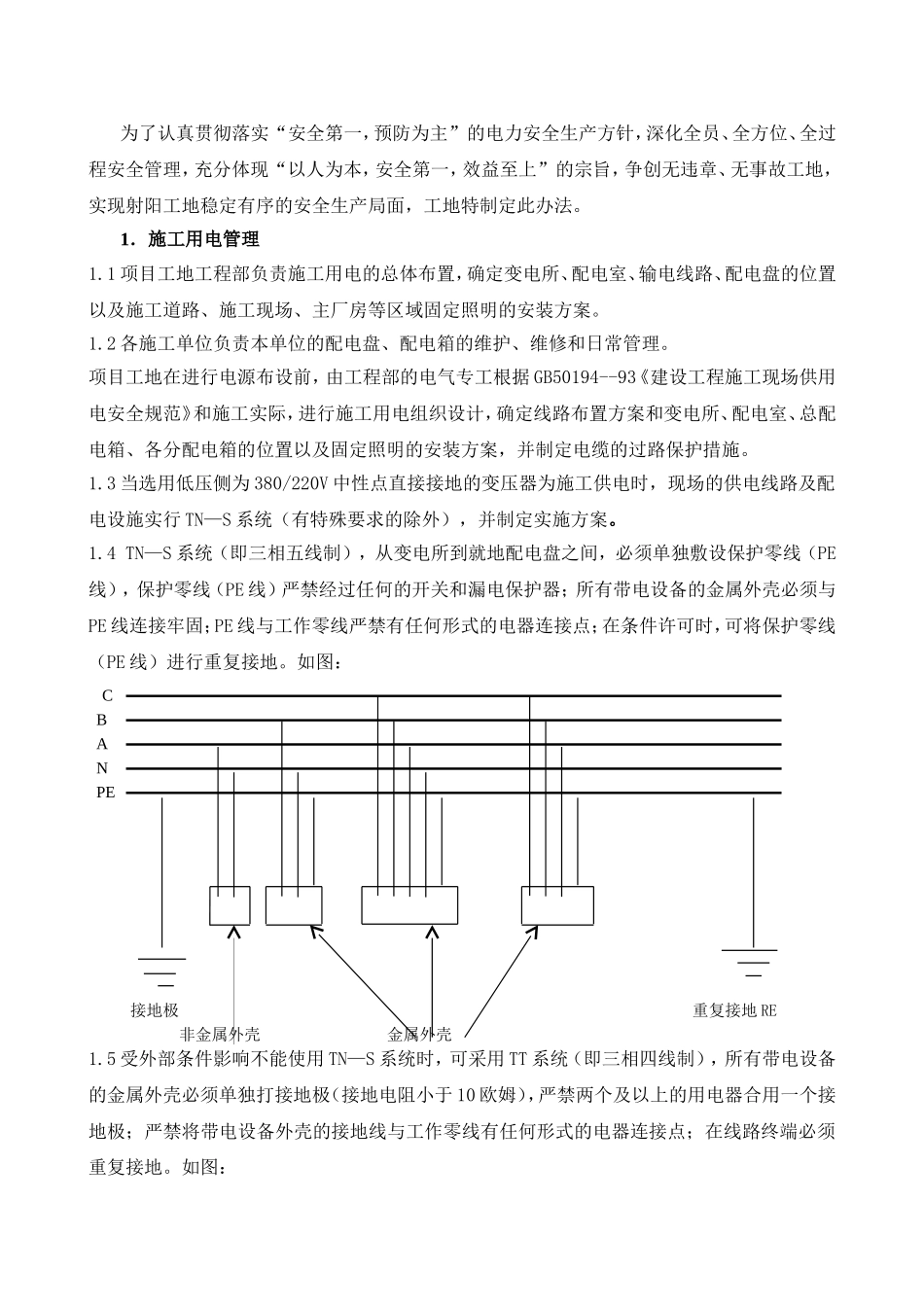
为了认真贯彻落实“安全第一,预防为主”的电力安全生产方针,深化全员、全方位、全过程安全管理,充分体现“以人为本,安全第一,效益至上”的宗旨,争创无违章、无事故工地,实现射阳工地稳定有序的安全生产局面,工地特制定此办法。1.施工用电管理1.1项目工地工程部负责施工用电的总体布置,确定变电所、配电室、输电线路、配电盘的位置以及施工道路、施工现场、主厂房等区域固定照明的安装方案。1.2各施工单位负责本单位的配电盘、配电箱的维护、维修和日常管理。项目工地在进行电源布设前,由工程部的电气专工根据GB50194--93《建设工程施工现场供用电安全规范》和施工实际,进行施工用电组织设计,确定线路布置方案和变电所、配电室、总配电箱、各分配电箱的位置以及固定照明的安装方案,并制定电缆的过路保护措施。1.3当选用低压侧为380/220V中性点直接接地的变压器为施工供电时,现场的供电线路及配电设施实行TN—S系统(有特殊要求的除外),并制定实施方案。1.4TN—S系统(即三相五线制),从变电所到就地配电盘之间,必须单独敷设保护零线(PE线),保护零线(PE线)严禁经过任何的开关和漏电保护器;所有带电设备的金属外壳必须与PE线连接牢固;PE线与工作零线严禁有任何形式的电器连接点;在条件许可时,可将保护零线(PE线)进行重复接地。如图:CBANPE接地极重复接地RE非金属外壳金属外壳1.5受外部条件影响不能使用TN—S系统时,可采用TT系统(即三相四线制),所有带电设备的金属外壳必须单独打接地极(接地电阻小于10欧姆),严禁两个及以上的用电器合用一个接地极;严禁将带电设备外壳的接地线与工作零线有任何形式的电器连接点;在线路终端必须重复接地。如图:CBAN接地极重复接地RE接地极接地极接地极非金属外壳金属外壳1.6现场的供电线路及配电设施必须从TN—S系统或TT系统中选取一种,两种系统严禁混用。接地电阻不得大于4欧姆1.7施工电源布置完毕后,施工单位必须绘制出平面布置图,标明电缆走向及电源盘的位置,设专人实行分区管理责任制,特殊部位要在现场做出警示标志,预防设备损坏和触电事故的发生。2.配电室2.1配电室内要保持整洁,四周不得有易燃物、积水、杂草和垃圾。2.2配电室的各处电缆孔洞封闭严密。2.3配电室内电气设备的金属外壳必须采取接地保护,开关柜边沿带电裸露部分要有遮栏,已停电的开关柜上必须悬挂“禁止合闸、有人工作”警告牌。2.4在配电室周围设置醒目的“高压危险、请勿靠近”警告标志,并标明电压等级。3.输电线路3.1架空线路绝缘和耐压强度必须符合施工用电安全规范的要求。3.2施工现场布设的工作零线(N)和保护零线(PE)截面不得小于相线截面的50%。采用220V线路架设时,零线截面与相线截面相同。3.3不论是在TN—S系统中,还是在TT系统中,所有的供用电设备的工作零线(N)和保护线(PE)必须分开;手持式电动机具和照明线路的相线与工作零线(N)必须同时通过漏电保护器,而保护零线(PE)不得接任何开关或熔断器。3.4几种线路同杆架设时,高压线路必须位于低压线路上方,线间距离满足安全要求。10KV与低压最小距离1.2米,低压与低压之间为0.6米。3.5采用电缆输送电时,电缆应沿路边埋设或建筑物边沿架空布设。3.6电缆线路架空布设时,在道路上方的高度必须大于4.5米并设警告标志,在其它地方的架设高度必须大于2.5米,严禁将电源线直接捆绑在钢结构或脚手架上。3.7电缆线路直埋时,其电缆表面距地面的距离不得小于0.5米,电缆上下应铺软土并采取保护措施;直线段每隔50米设一个电缆走向标志,拐弯处与直线段每隔20米设一个电缆走向标志。3.8在机械通过或施工区域有可能造成电缆损伤的地方,应采用直埋或架空布设,严禁地面明设。3.9电缆穿越建筑物、道路等易受机械损伤的场所及引出地面高度在0.2米至2米处必须加设防护管,所有电源保护管的水平部分不得高出路面。3.10进入配电室的电缆或电缆保护管在铺设完,必须将开口处封堵好,不得有孔隙。3.11接入配电盘的进线电缆,必须接在控制开关的上端口,剩余电缆盘成直经为一米的圈,埋入配电盘旁,深度不小于0.3米。3.12电缆接线完毕,必须进行绝缘检测,并做好记录,其绝...

1、当您付费下载文档后,您只拥有了使用权限,并不意味着购买了版权,文档只能用于自身使用,不得用于其他商业用途(如 [转卖]进行直接盈利或[编辑后售卖]进行间接盈利)。
2、本站所有内容均由合作方或网友上传,本站不对文档的完整性、权威性及其观点立场正确性做任何保证或承诺!文档内容仅供研究参考,付费前请自行鉴别。
3、如文档内容存在违规,或者侵犯商业秘密、侵犯著作权等,请点击“违规举报”。

碎片内容

安全用电规范

您可能关注的文档

确认删除?
VIP
微信客服
  • 扫码咨询
会员Q群
  • 会员专属群点击这里加入QQ群
客服邮箱
回到顶部