电脑桌面
添加小米粒文库到电脑桌面
安装后可以在桌面快捷访问

安全生产双重预防体系建设实施方案VIP免费

安全生产双重预防体系建设实施方案_第1页
1/7
安全生产双重预防体系建设实施方案_第2页
2/7
安全生产双重预防体系建设实施方案_第3页
3/7
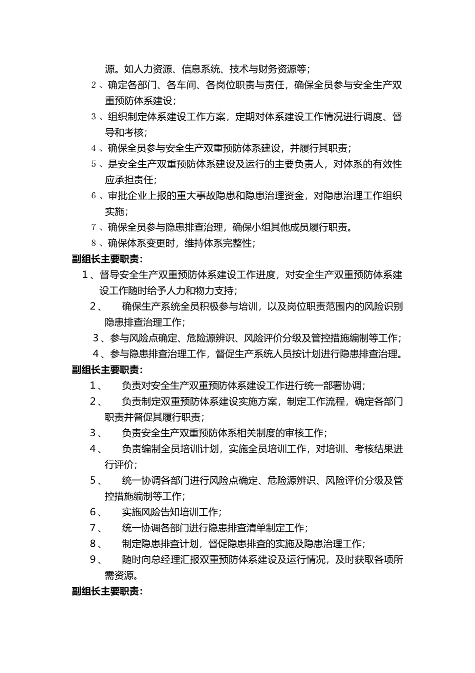
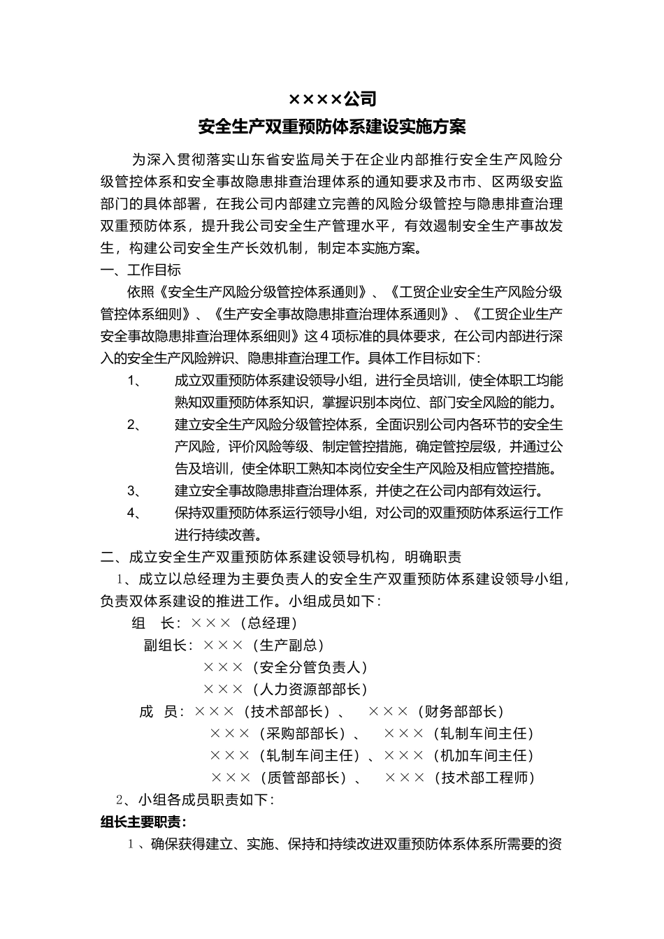
××××公司安全生产双重预防体系建设实施方案为深入贯彻落实山东省安监局关于在企业内部推行安全生产风险分级管控体系和安全事故隐患排查治理体系的通知要求及市市、区两级安监部门的具体部署,在我公司内部建立完善的风险分级管控与隐患排查治理双重预防体系,提升我公司安全生产管理水平,有效遏制安全生产事故发生,构建公司安全生产长效机制,制定本实施方案。一、工作目标依照《安全生产风险分级管控体系通则》、《工贸企业安全生产风险分级管控体系细则》、《生产安全事故隐患排查治理体系通则》、《工贸企业生产安全事故隐患排查治理体系细则》这4项标准的具体要求,在公司内部进行深入的安全生产风险辨识、隐患排查治理工作。具体工作目标如下:1、成立双重预防体系建设领导小组,进行全员培训,使全体职工均能熟知双重预防体系知识,掌握识别本岗位、部门安全风险的能力。2、建立安全生产风险分级管控体系,全面识别公司内各环节的安全生产风险,评价风险等级、制定管控措施,确定管控层级,并通过公告及培训,使全体职工熟知本岗位安全生产风险及相应管控措施。3、建立安全事故隐患排查治理体系,并使之在公司内部有效运行。4、保持双重预防体系运行领导小组,对公司的双重预防体系运行工作进行持续改善。二、成立安全生产双重预防体系建设领导机构,明确职责1、成立以总经理为主要负责人的安全生产双重预防体系建设领导小组,负责双体系建设的推进工作。小组成员如下:组长:×××(总经理)副组长:×××(生产副总)×××(安全分管负责人)×××(人力资源部部长)成员:×××(技术部部长)、×××(财务部部长)×××(采购部部长)、×××(轧制车间主任)×××(轧制车间主任)、×××(机加车间主任)×××(质管部部长)、×××(技术部工程师)2、小组各成员职责如下:组长主要职责:1、确保获得建立、实施、保持和持续改进双重预防体系体系所需要的资源。如人力资源、信息系统、技术与财务资源等;2、确定各部门、各车间、各岗位职责与责任,确保全员参与安全生产双重预防体系建设;3、组织制定体系建设工作方案,定期对体系建设工作情况进行调度、督导和考核;4、确保全员参与安全生产双重预防体系建设,并履行其职责;5、是安全生产双重预防体系建设及运行的主要负责人,对体系的有效性应承担责任;6、审批企业上报的重大事故隐患和隐患治理资金,对隐患治理工作组织实施;7、确保全员参与隐患排查治理,确保小组其他成员履行职责。8、确保体系变更时,维持体系完整性;副组长主要职责:1、督导安全生产双重预防体系建设工作进度,对安全生产双重预防体系建设工作随时给予人力和物力支持;2、确保生产系统全员积极参与培训,以及岗位职责范围内的风险识别隐患排查治理工作;3、参与风险点确定、危险源辨识、风险评价分级及管控措施编制等工作;4、参与隐患排查治理工作,督促生产系统人员按计划进行隐患排查治理。副组长主要职责:1、负责对安全生产双重预防体系建设工作进行统一部署协调;2、负责制定双重预防体系建设实施方案,制定工作流程,确定各部门职责并督促其履行职责;3、负责安全生产双重预防体系相关制度的审核工作;4、负责编制全员培训计划,实施全员培训工作,对培训、考核结果进行评价;5、统一协调各部门进行风险点确定、危险源辨识、风险评价分级及管控措施编制等工作;6、实施风险告知培训工作;7、统一协调各部门进行隐患排查清单制定工作;8、制定隐患排查计划,督促隐患排查的实施及隐患治理工作;9、随时向总经理汇报双重预防体系建设及运行情况,及时获取各项所需资源。副组长主要职责:1、为安全生产双重预防体系建设配置适宜人员;2、负责制定符合安全生产双重预防体系标准要求的制度;3、负责制定双重预防体系建设及运行工作考核方案,明确考核标准,频次,方法等,对未能负担所确定职责的行为给予处罚,对工作中出现的优秀个人和合理建议进行评审和奖励;4、配合企管部进行培训计划制定,全员培训、考试的实施工作。建立职工培训档案;5、负责风险告知牌板的设计、制作。小组各成员...

1、当您付费下载文档后,您只拥有了使用权限,并不意味着购买了版权,文档只能用于自身使用,不得用于其他商业用途(如 [转卖]进行直接盈利或[编辑后售卖]进行间接盈利)。
2、本站所有内容均由合作方或网友上传,本站不对文档的完整性、权威性及其观点立场正确性做任何保证或承诺!文档内容仅供研究参考,付费前请自行鉴别。
3、如文档内容存在违规,或者侵犯商业秘密、侵犯著作权等,请点击“违规举报”。

碎片内容

安全生产双重预防体系建设实施方案

您可能关注的文档

确认删除?
VIP
微信客服
  • 扫码咨询
会员Q群
  • 会员专属群点击这里加入QQ群
客服邮箱
回到顶部