电脑桌面
添加小米粒文库到电脑桌面
安装后可以在桌面快捷访问

公共机构节能基础知识测试试卷VIP免费

公共机构节能基础知识测试试卷_第1页
1/7
公共机构节能基础知识测试试卷_第2页
2/7
公共机构节能基础知识测试试卷_第3页
3/7
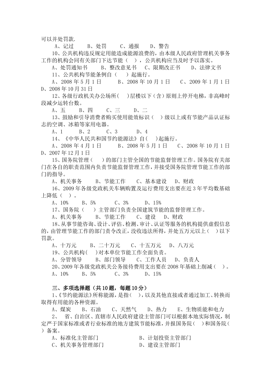
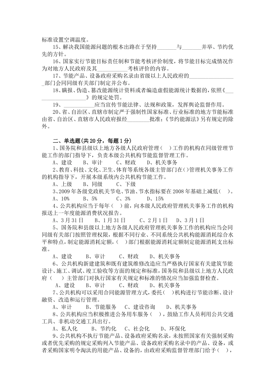
公共机构节能基础知识测试试卷单位:得分:姓名:职务:一、填空题(共20分,每题1分)1、为了推动公共机构节能,提高公共机构__________效率,发挥公共机构在全社会节能中的_________作用,根据《_____________________》,制定《公共机构节能条例》。2、《公共机构节能条例》所称公共机构,是指全部或者部分使用_______资金的________、__________和团体组织。3、公共机构应当加强用能管理,采取_______上可行、_______上合理的措施降低能源消耗,减少、制止能源浪费,有效、合理地利用能源。4、国务院管理___________的部门主管全国的公共机构节能监督管理工作。国务院管理_____________工作的机构在国务院管理节能工作的部门指导下,负责推进、指导、协调、监督全国的公共机构节能工作。5、国务院和县级以上地方各级人民政府管理机关事务工作的机构应当会同同级有关部门开展公共机构节能宣传、_______和_______,普及节能科学知识。6、公共机构的节能工作实行目标责任制和____________制度,节能目标完成情况应当作为对公共机构负责人考核评价的内容。7、公共机构的节能工作应当接受________监督。任何单位和个人都有权举报公共机构浪费能源的行为,________部门对举报应当及时调查处理。8、国务院和县级以上地方各级人民政府管理机关事务工作的机构应当会同同级有关部门,根据本级人民政府节能________期专项规划,制定本级公共机构节能规划。9、公共机构节能规划应当包括________和原则、用能现状和问题、节能目标和指标、节能重点环节、__________、保障措施等方面的内容。10、国务院和县级以上地方各级人民政府管理机关事务工作的机构应当将公共机构节能规划确定的节能目标和指标,按________分解落实到本级公共机构。11、公共机构应当结合本单位用能特点和上一年度用能状况,制定_________________________,有针对性地采取节能管理或者节能改造措施,保证节能目标的完成。12、公共机构应当实行能源消费_______制度,区分用能种类、用能系统实行能源消费分户、分类、分项计量,并对能源消耗状况进行__________,及时发现、纠正用能浪费现象。13、公共机构应当设置能源管理岗位,实行_____________岗位责任制。重点用能系统、设备的操作岗位应当配备___________人员。14、除有特定要求并经批准外,公共建筑夏季室内空调温度设置不得低于______摄氏度,冬季室内空调温度设置不得高于_____摄氏度。倡导居民参照上述标准设置空调温度。15、解决我国能源问题的根本出路在于坚持_______与_______并举、节约优先的方针。16、国家实行节能目标责任制和节能考核评价制度,将节能目标完成情况作为对地方人民政府及其___________考核评价的内容。17、节能产品、设备政府采购名录由省级以上人民政府的_________________部门会同同级有关部门制定并公布。18、瞒报、伪造、篡改能源统计资料或者编造虚假能源统计数据的,依照《___________________》的规定处罚。19、___________应当宣传节能法律、法规和政策,发挥舆论监督作用。20、省、自治区、直辖市制定严于强制性国家标准、行业标准的地方节能标准由省、自治区、直辖市人民政府报经________批准;《节约能源法》另有规定的除外。二、单选题(共20分,每题1分)1、国务院和县级以上地方各级人民政府管理()工作的机构在同级管理节能工作的部门指导下,负责本级公共机构节能监督管理工作。A、建设B、审计C、财政D、机关事务2、教育、科技、文化、卫生、体育等系统各级主管部门在()管理机关事务工作的机构指导下,开展本级系统内公共机构节能工作。A、上级B、同级C、下级3、2009年各级党政机关节电、节油、节水指标要在2008年基础上减低()。A、10%B、5%C、3%D、15%4、公共机构应当于每年()前,向本级人民政府管理机关事务工作的机构报送上一年度能源消费状况报告。A、3月31日B、1月31日C、2月1日D、3月1日5、国务院和县级以上地方各级人民政府管理机关事务工作的机构应当会同同级有关部门按照管理权限,根据不同行业、不同系统公共机构能源消耗综合水平和特点,制定能源消耗定额,()部门根据能源消耗定额制定能源消耗支出标准。A...

1、当您付费下载文档后,您只拥有了使用权限,并不意味着购买了版权,文档只能用于自身使用,不得用于其他商业用途(如 [转卖]进行直接盈利或[编辑后售卖]进行间接盈利)。
2、本站所有内容均由合作方或网友上传,本站不对文档的完整性、权威性及其观点立场正确性做任何保证或承诺!文档内容仅供研究参考,付费前请自行鉴别。
3、如文档内容存在违规,或者侵犯商业秘密、侵犯著作权等,请点击“违规举报”。

碎片内容

公共机构节能基础知识测试试卷

确认删除?
VIP
微信客服
  • 扫码咨询
会员Q群
  • 会员专属群点击这里加入QQ群
客服邮箱
回到顶部