电脑桌面
添加小米粒文库到电脑桌面
安装后可以在桌面快捷访问

公交站台技术交底VIP免费

公交站台技术交底_第1页
1/5
公交站台技术交底_第2页
2/5
公交站台技术交底_第3页
3/5
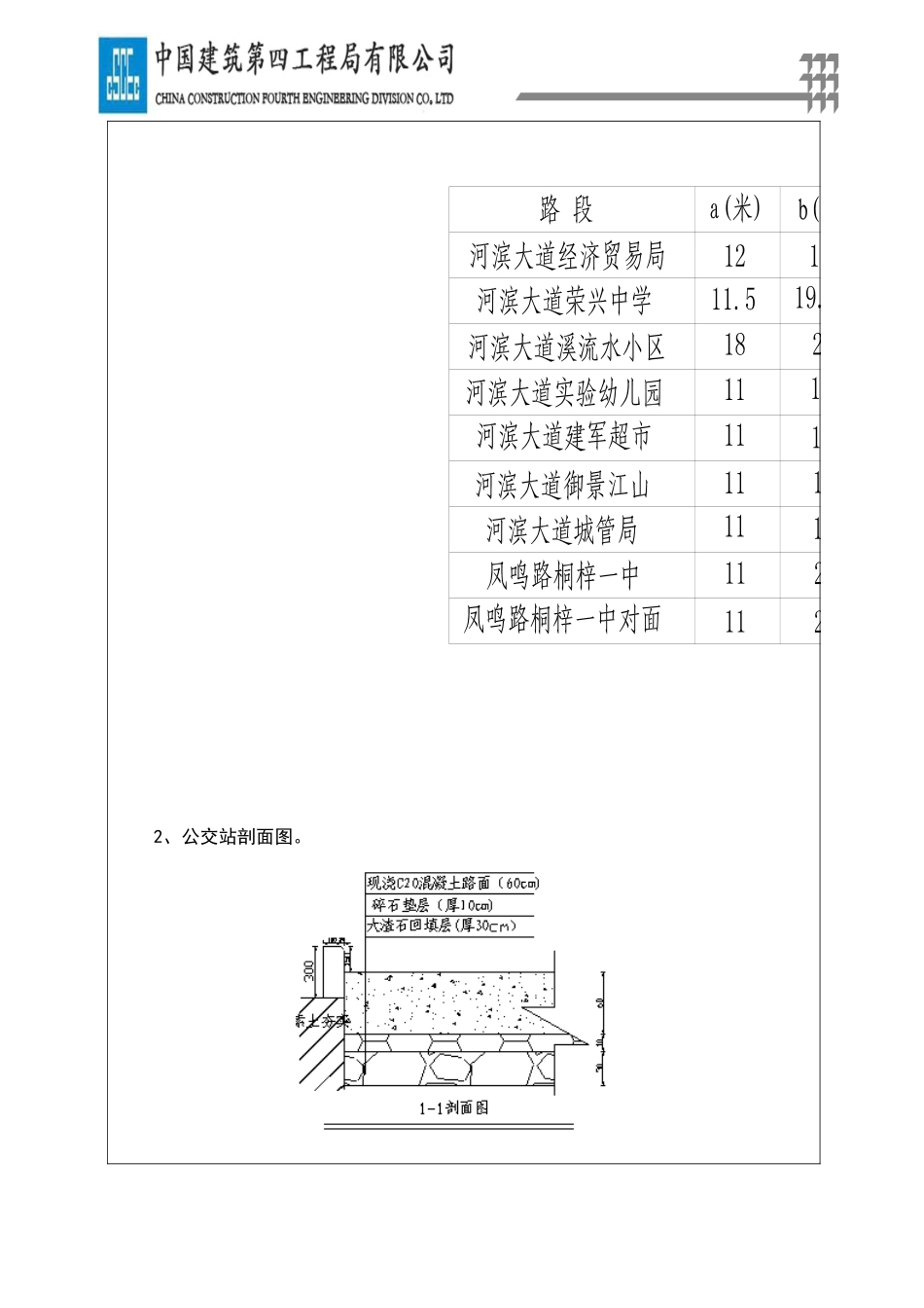
技术交底记录2014年3月23日工程名称桐梓县城区道路白改黑工程建设项目分部工程附属工程分项工程名称:公交站台施工交底内容:一、综合说明公交停靠站型式为港湾式,新建公交站台位置位于河滨大道、凤鸣路主路两侧,道路车流量较大,必须严格按照安全文明施工要求设立相关警示标志、标牌、安全围挡等安全设施,确保施工安全。1、公交站台平面尺寸图2、公交站剖面图。二、主要作业工序和施工工艺施工工序:放样→现状人行道板路缘石拆除→切割→混凝土路面破碎→基础开挖→基础回施工→混凝土路面恢复→人行道路缘石恢复1、放样根据设计图纸现场确定公交站台具体位置及尺寸,做好标记以便施工。2、拆除现状路缘石、人行道板按照放样尺寸对现状人行道板路缘石进行拆除,堆码到道路外侧并堆放整齐,便于恢复时使用。3、切割按放样的标定线将现状的混凝土路面用切割机切割成规则的破碎区域。切割深度宜大于5cm,切割设备进入现场,做好防护设施,现场周围设置围档,设置好安全警示标志。4、混凝土破碎用风镐等砼破碎机具对切割后的混凝土面板进行破碎,使其成为碎片,以便于清除。经冲击破碎后,路面板已成碎片、碎屑,用挖掘机将其装车外运。5、基础开挖(1)站台基础开挖深度为0.8m。(2)站台基础采用机械开挖,基础开挖尺寸按照公交站台尺寸开挖,浇筑混凝土时省去模板支设。(3)在道路外侧垫上土工布,基础开挖的土方和碎石集中堆放在土工布上,以免污染道路和绿化。(4)基础开挖时当遇到电缆时,应小心开挖,以免破坏路灯电缆。6、基础回填(1)基础回填依次为:大渣石回填30cm、碎石垫层10cm,凤鸣路(大渣石回填50cm、碎石垫层10cm)、(2)回填材料应符合要求并按规定压实,回填详见剖面图。三、混凝土浇筑1、混凝土的浇筑顺序应符合下列规定:(1)本工程采用混凝土罐车浇筑,应由远而近浇筑,河滨大道站台面层混凝土浇筑厚度为60cm,C20混凝土;其他位置混凝土浇筑厚度为40cm。(2)同一区域的混凝土应按先远后近连续浇筑;2、混凝土浇筑与振捣的一般要求:(1)浇筑混凝土时应分段连续进行,一次浇筑方量,砼初凝时间考虑决定(2)浇筑混凝土应连续进行。如必须间歇,其问歇时间应尽量缩短,问歇的最长时间应按所用水泥品种、气温及混凝土凝结条件确定,一般超过2h应按施工缝处理。(当混凝土的凝结时间小于2h时,则应当执行混凝土的初凝时间)混凝土振捣掌握以下要领:(1)插入时要快,拔出时要慢,以免在混凝土中留下空隙。(2)每次插入振捣的时间为20—30秒左右,并以混凝土不再显著下沉,不出现气泡,开始泛浆时为准。(3)振捣时间不宜过久,太久会出现砂与水泥浆分离,石子下沉,并在混凝土表面形成砂层,影响混凝土质量。(4)振捣时振捣器应插入下层混凝土10cm,以加强上下层混凝土的结合。(5)振捣插入前后间距一般为30—50cm,防止漏振。待混凝土浇筑至标高粗平后用木抹、塑料抹、手工抹等工具,分三遍抹。第一遍用木抹柔压面浆、压下露石、消除明显的凹凸为主;第二遍以挤出气泡、将砂子压入板面、消除砂眼、使板面密实为主;第三遍着重于消除板面残留的各种不平整的印痕,同时还能加快板面的水分蒸发,便于提早拉毛。四、抗滑构造施工为了提高水泥混凝土路面抗滑能力,需对浇筑完的混凝土路面进行刻痕处理,待混凝土抗压强度达到的40%后方可进行硬刻槽,宜在一周内完成。纹理应与横缝方向一致,纹理宽3mm,深4mm,间距为15-25mm,随机排列。五、切缝浇筑完后的道路每15米设胀缝,缝宽10mm(缝内填弹性物质)。在15米间每5米设缩逢一道,缩逢用切割机切割,切缝深度为混凝土厚的1/3~1/4,切缝太浅会引起不规则断板,伸缩缝在路面浇完成后第二天用切割机切割,切缝后应及时采用压缩空气、高压水或喷砂法进行接缝清理工作,确保缝壁和边部清洁,满足填缝要求。沥青橡胶类填料填塞,填缝时,缝隙必须清洁,不得有杂物和尘土。六、养护:(1)混凝土的养护方法有自然养护和加热养护两大类。现场施工一般采用自然养护。自然养护又可分为覆盖浇水养护、薄膜布覆盖包裹养护和养生液养护等。对已浇筑完毕的混凝土,应在混凝土终凝前(通常为混凝土浇筑完毕后8~12h内),...

1、当您付费下载文档后,您只拥有了使用权限,并不意味着购买了版权,文档只能用于自身使用,不得用于其他商业用途(如 [转卖]进行直接盈利或[编辑后售卖]进行间接盈利)。
2、本站所有内容均由合作方或网友上传,本站不对文档的完整性、权威性及其观点立场正确性做任何保证或承诺!文档内容仅供研究参考,付费前请自行鉴别。
3、如文档内容存在违规,或者侵犯商业秘密、侵犯著作权等,请点击“违规举报”。

碎片内容

公交站台技术交底

确认删除?
VIP
微信客服
  • 扫码咨询
会员Q群
  • 会员专属群点击这里加入QQ群
客服邮箱
回到顶部