电脑桌面
添加小米粒文库到电脑桌面
安装后可以在桌面快捷访问

运营管理方案(新)VIP免费

运营管理方案(新)_第1页
1/13
运营管理方案(新)_第2页
2/13
运营管理方案(新)_第3页
3/13
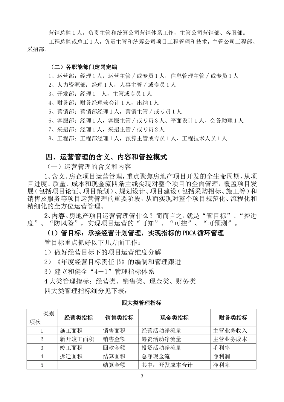
广西某房地产开发有限公司《运营管理方案》一、组织架构公司组织架构图二、部门设置和职能配置公司层设置8个职能部门,各部门的职能配置如下:•运营部:负责集团公司日常行政和办公管理、计划管理、会议管理、信息管理、企业策划、印章管理、档案管理、法务、接待、外联公关和车辆后勤管理等工作,公司运营体系的构建和实施,部门内部的协调和总经理办公会议决议的执行落实与监督跟进,督促、检查和指导各项目分公司的项目运营管理,监督落实公司相关政策的执行。•人力资源部:负责制定公司人力资源规划、薪酬、招聘、培训、绩效考核、劳动合同管1股东会董事会监事会总经理财务总监总经办工程部采招部人资部营运部开发部财务部客服部营销部A项目经理B项目经理A项目团队B项目团队营销总监(市场营销)总工程师(工程技术)副总经理(经营管理)股东会董事会监事会总经理财务总监总经办工程部采招部人资部营运部开发部财务部客服部营销部A项目经理B项目经理C项目经理A项目团队B项目团队C项目团队营销总监(市场营销)总工程师(工程技术)副总经理(运营管理)理、社保及相关政策,指导各项目分公司人力资源管理活动,监督各成员企业相关政策的执行•财务部:负责制定公司财务制度和政策,全面预算管理、财务状况分析,成本管控,税务筹划,合并报表,统筹安排财务活动,统筹公司资金的调控,集中统一合理调配公司内部系统资源,提高工作效率;对各项目分公司财务活动进行检查、指导、规范、考核和评价;对项目分公司内部管理审计稽核,并及时监控整改。•营销部:负责制定公司营销系统的管理政策及执行监控,产品定价及市场、营销管理政策的制定及实施,产品营销监控及事件处理;各项目营销策划方案的审核。导入统一的标准化的操作模式,使整个公司的营销体系的工作规范化、标准化、制度化;加强营销各个环节的计划与控制,包括市场定位环节(产品定位)、营销策划环节(项目CI、广告、推广)、销售环节(价格、销控、销售情况)、后期服务(客户满意度测量、客户服务)和营销费用的控制,加强对各项目分公司的监控和指导;负责产品牌定位、规划以及宣传、维护,通过各个项目环节控制来统一对外宣传的品牌形象,提升企业无形资产,建立品牌效应。•客服部:负责制定公司客服和会员系统的管理制度、规范及执行监督。主要包括:售后服务、会员管理和业主投诉监督跟进工作。参与房地产项目定位与产品规划方案;销售过程中客户按揭办理跟进,催款等销售辅助工作和客户回访、销售满意度调查等工作;销售后到交付前的客户关怀工作,包括定期的房屋进度通告、客户活动,交付后期客户的维修接待以及投诉处理,以及会员系统相关管理工作等。•工程部:负责制定公司工程系统的管理制度、规范及执行监控,工程管理监控及事件的处理,制定符合本公司发展的工程项目管理模式和业务流程,构建和完善公司项目预算体系,导入统一的标准化的项目管理操作模式,检查、监控和指导各成员企业项目工程的实施,推动公司工程管理体系的工作规范化、标准化、制度化。•采招部:负责制定公司采购系统的管理制度、规范及执行监控,建立和完善供应商信息库并规范管理好供应商;组织承建商、供应商考察、考评活动,建立并维护承建商、供应商名册;组织并实施各项大宗建材的招标和采购;推动公司采招体系的工作规范化、标准化、制度化。•开发部:负责制订项目开发相关证件手续办理的流程、规范并组织实施。做好项目开发前期的信息收集,开发项目的立项、申报,负责办理土地证、房地产证、销售证等各类证件,协助做好前期工程的服务工作,协助办理企业注册等各项审批工作,并协助做好与相关政府部门的关系。三、公司总部管理层人员配置(一)公司经营班子1、公司经营领导班子由总经理、副总经理、总监(或总工)构成。(1)公司设置总经理1人(2)副总总经理、总监若干名:运营副总1人,分管公司运营管理系统,直接主管运营部、人力资源部、开发部工作,负责公司日常事务。财务总监1人,负责主管和统筹公司财务管理、成本管控体系工作,主管财务部。2营销总监1人,负责主管和统筹公司营销体系工作,主管公司营销...

1、当您付费下载文档后,您只拥有了使用权限,并不意味着购买了版权,文档只能用于自身使用,不得用于其他商业用途(如 [转卖]进行直接盈利或[编辑后售卖]进行间接盈利)。
2、本站所有内容均由合作方或网友上传,本站不对文档的完整性、权威性及其观点立场正确性做任何保证或承诺!文档内容仅供研究参考,付费前请自行鉴别。
3、如文档内容存在违规,或者侵犯商业秘密、侵犯著作权等,请点击“违规举报”。

碎片内容

运营管理方案(新)

确认删除?
VIP
微信客服
  • 扫码咨询
会员Q群
  • 会员专属群点击这里加入QQ群
客服邮箱
回到顶部