电脑桌面
添加小米粒文库到电脑桌面
安装后可以在桌面快捷访问

公司总经理办公室岗位职责VIP免费

公司总经理办公室岗位职责_第1页
1/3
公司总经理办公室岗位职责_第2页
2/3
公司总经理办公室岗位职责_第3页
3/3
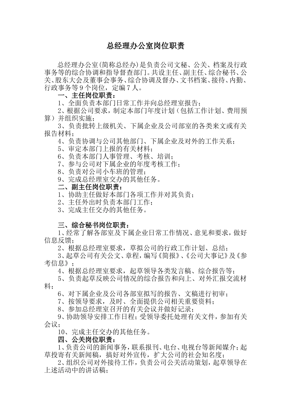
总经理办公室岗位职责总经理办公室(简称总经办)是负责公司文秘、公关、档案及行政事务等的综合协调和指导督查部门。共设主任、副主任、综合秘书、公关、股东大会及董事会事务、综合协调及督办、文书档案、接待、内勤、行政事务等9个岗位,定编7人。一、主任岗位职责:1、全面负责本部门日常工作并向总经理室报告;2、根据公司要求,制定本部门年度计划(包括工作计划、费用预算)并组织实施;3、负责批转上级机关、下属企业及公司部室的各类来文或有关报告材料;4、负责协调与公司其他部门、下属企业及对外的工作关系;5、审定本部门上报的有关材料;6、负责本部门人事管理、考核、培训;7、参与公司对下属企业的年度考核工作;8、负责对公司小车班的管理;9、完成总经理室交办的其他任务。二、副主任岗位职责:1、协助主任做好本部门各项工作并对其负责;2、主任外出时负责本部门工作;3、完成主任交办的其他任务。三、综合秘书岗位职责:1、经常了解各部室及下属企业日常工作情况、意见和要求,做好信息反馈;2、根据总经理室要求,草拟公司的行政工作计划、总结;3、起草公司有关公文、章程,编写《简报》、《公司大事记》及《参考信息》;4、根据总经理室要求,起草领导各类发言稿、综合报告等;5、负责起草反映公司情况的综合报告和向上、对外汇报交流材料;6、对下属企业及公司各部室拟写的报告、文稿进行初审;7、按领导要求,及时、全面提供公司相关重要资料;8、参加总经理室召开的有关会议并做好记录;9、协助领导安排工作日程;受领导委托处理有关文件,参加有关会议;10、完成主任交办的其他任务。四、公关岗位职责:1、负责公司的新闻事务,联系报刊、电台、电视台等新闻媒介;起草投寄有关新闻稿,搞好对外宣传,扩大公司的社会知名度;2、组织公司对外接待工作,负责公司公关活动策划,起草领导在上述活动中的讲话稿;3、负责总经理室来宾的迎送、住宿、宴请、参观以及车、船、机票的订购、安排;4、负责外事活动的翻译和接待;5、完成主任交办的其他任务。五、综合协调、督办岗位职责:1、协调公司各部室间、下属各分子企业间的各类关系;2、负责与集团、市和国家有关机关或部门的联络、沟通;3、对公司总经理室布置的工作进行督促检查,做到上情下达,下情上达;4、对下属企业执行公司重要决议、决定情况进行了解、督办和汇报;5、妥善处理各类应急事件;6、完成主任交办的其他任务。六、文书档案岗位职责:1、负责各类文件、信函、资料的收发和登记,确保不错、不漏、准确、及时;2、对经办和正在流转的公文应及时转送和回收;对急件应抓紧催阅、催办;3、对公司的外发公文要认真履行登记、编号等手续,并按档案管理要求严格把关;4、加强对机密文件的管理,做到收文登记、传阅签收;对流转时间过长的要抓紧催收,严防遗失;对机密内容不外传;5、负责公司各部室上一年度形成的、必须由公司统一归档的各类文书档案(包括电子文件)的收集、整理、归档和入库,并造具案卷目录;6、经常深入各部门了解文件的收集、整理情况,对公司系统文档员进行工作指导;7、严格遵守档案借阅规定,做好档案借阅登记,对外借到期未还的应及时催还;8、负责档案的养护,对超过保管期限的档案,要及时提出鉴定、处理意见,做好清理工作;9、完成主任交办的其他任务。七、接待岗位职责:1、负责总经理室来访人员的接待工作,确保总经理室工作环境的安静;2、认真做好总经理室外线电话的转接工作,对重要电话作好书面记录;3、收发、登记、处理公司往来信件、电话和传真;4、负责公司会议室会登记及总经理室会议的会前安排工作;5、做好人民来信来访的有关登记、接待、处理和检查工作。6、负责公司下属企业顾客投诉接待工作;7、负责、管理公司前台工作;8、完成主任交办的其他任务。八、内勤岗位职责:1、根据《印章、介绍信管理使用规定》,做好公章及介绍信的管理、使用工作;2、负责会议通知的传达和落实;3、确保办公室经手的各种票据及凭证的安全;4、负责公司本部上交礼品的登记和保管;5、负责公司领导的内部服务性工作;6、负责总经理室所需的各种公关礼品的采办;7、完成主...

1、当您付费下载文档后,您只拥有了使用权限,并不意味着购买了版权,文档只能用于自身使用,不得用于其他商业用途(如 [转卖]进行直接盈利或[编辑后售卖]进行间接盈利)。
2、本站所有内容均由合作方或网友上传,本站不对文档的完整性、权威性及其观点立场正确性做任何保证或承诺!文档内容仅供研究参考,付费前请自行鉴别。
3、如文档内容存在违规,或者侵犯商业秘密、侵犯著作权等,请点击“违规举报”。

碎片内容

公司总经理办公室岗位职责

确认删除?
VIP
微信客服
  • 扫码咨询
会员Q群
  • 会员专属群点击这里加入QQ群
客服邮箱
回到顶部