电脑桌面
添加小米粒文库到电脑桌面
安装后可以在桌面快捷访问

公司章程管理VIP免费

公司章程管理_第1页
1/5
公司章程管理_第2页
2/5
公司章程管理_第3页
3/5
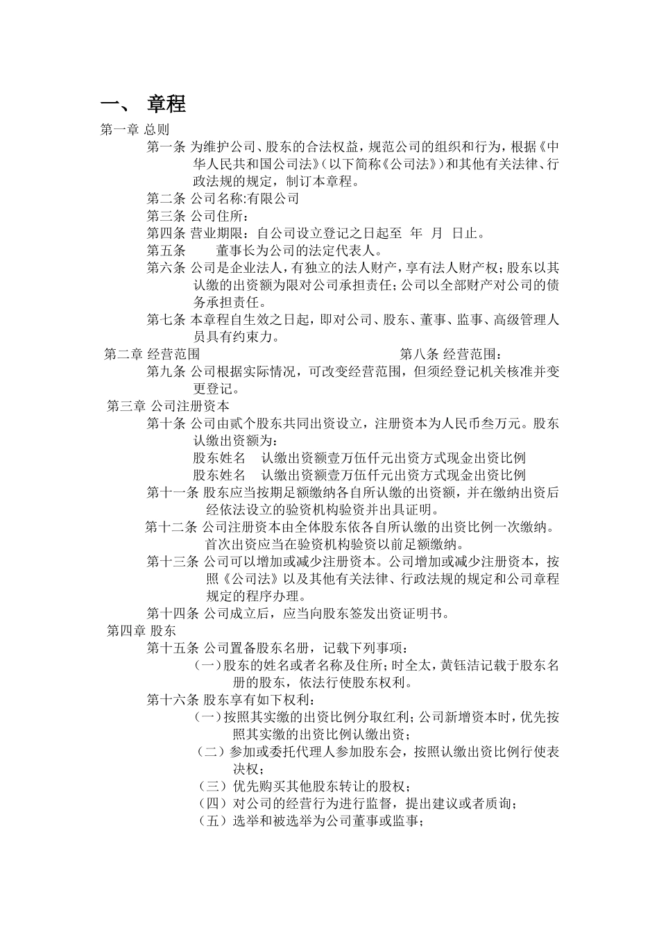
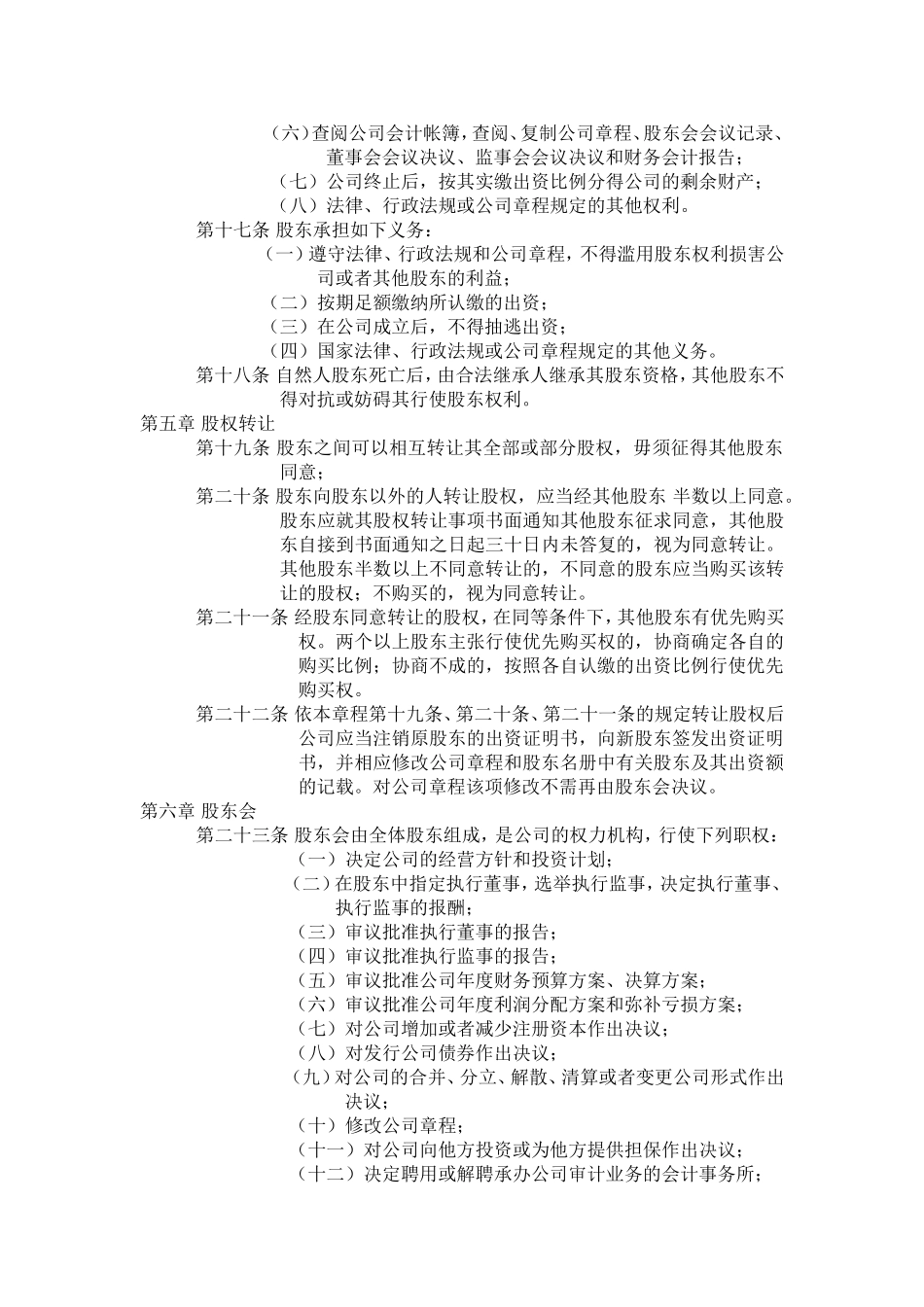
一、章程第一章总则第一条为维护公司、股东的合法权益,规范公司的组织和行为,根据《中华人民共和国公司法》(以下简称《公司法》)和其他有关法律、行政法规的规定,制订本章程。第二条公司名称:有限公司第三条公司住所:第四条营业期限:自公司设立登记之日起至年月日止。第五条董事长为公司的法定代表人。第六条公司是企业法人,有独立的法人财产,享有法人财产权;股东以其认缴的出资额为限对公司承担责任;公司以全部财产对公司的债务承担责任。第七条本章程自生效之日起,即对公司、股东、董事、监事、高级管理人员具有约束力。第二章经营范围第八条经营范围:第九条公司根据实际情况,可改变经营范围,但须经登记机关核准并变更登记。第三章公司注册资本第十条公司由贰个股东共同出资设立,注册资本为人民币叁万元。股东认缴出资额为:股东姓名认缴出资额壹万伍仟元出资方式现金出资比例股东姓名认缴出资额壹万伍仟元出资方式现金出资比例第十一条股东应当按期足额缴纳各自所认缴的出资额,并在缴纳出资后经依法设立的验资机构验资并出具证明。第十二条公司注册资本由全体股东依各自所认缴的出资比例一次缴纳。首次出资应当在验资机构验资以前足额缴纳。第十三条公司可以增加或减少注册资本。公司增加或减少注册资本,按照《公司法》以及其他有关法律、行政法规的规定和公司章程规定的程序办理。第十四条公司成立后,应当向股东签发出资证明书。第四章股东第十五条公司置备股东名册,记载下列事项:(一)股东的姓名或者名称及住所;时全太,黄钰洁记载于股东名册的股东,依法行使股东权利。第十六条股东享有如下权利:(一)按照其实缴的出资比例分取红利;公司新增资本时,优先按照其实缴的出资比例认缴出资;(二)参加或委托代理人参加股东会,按照认缴出资比例行使表决权;(三)优先购买其他股东转让的股权;(四)对公司的经营行为进行监督,提出建议或者质询;(五)选举和被选举为公司董事或监事;(六)查阅公司会计帐簿,查阅、复制公司章程、股东会会议记录、董事会会议决议、监事会会议决议和财务会计报告;(七)公司终止后,按其实缴出资比例分得公司的剩余财产;(八)法律、行政法规或公司章程规定的其他权利。第十七条股东承担如下义务:(一)遵守法律、行政法规和公司章程,不得滥用股东权利损害公司或者其他股东的利益;(二)按期足额缴纳所认缴的出资;(三)在公司成立后,不得抽逃出资;(四)国家法律、行政法规或公司章程规定的其他义务。第十八条自然人股东死亡后,由合法继承人继承其股东资格,其他股东不得对抗或妨碍其行使股东权利。第五章股权转让第十九条股东之间可以相互转让其全部或部分股权,毋须征得其他股东同意;第二十条股东向股东以外的人转让股权,应当经其他股东半数以上同意。股东应就其股权转让事项书面通知其他股东征求同意,其他股东自接到书面通知之日起三十日内未答复的,视为同意转让。其他股东半数以上不同意转让的,不同意的股东应当购买该转让的股权;不购买的,视为同意转让。第二十一条经股东同意转让的股权,在同等条件下,其他股东有优先购买权。两个以上股东主张行使优先购买权的,协商确定各自的购买比例;协商不成的,按照各自认缴的出资比例行使优先购买权。第二十二条依本章程第十九条、第二十条、第二十一条的规定转让股权后公司应当注销原股东的出资证明书,向新股东签发出资证明书,并相应修改公司章程和股东名册中有关股东及其出资额的记载。对公司章程该项修改不需再由股东会决议。第六章股东会第二十三条股东会由全体股东组成,是公司的权力机构,行使下列职权:(一)决定公司的经营方针和投资计划;(二)在股东中指定执行董事,选举执行监事,决定执行董事、执行监事的报酬;(三)审议批准执行董事的报告;(四)审议批准执行监事的报告;(五)审议批准公司年度财务预算方案、决算方案;(六)审议批准公司年度利润分配方案和弥补亏损方案;(七)对公司增加或者减少注册资本作出决议;(八)对发行公司债券作出决议;(九)对公司的合并、分立、解散、清算或者变更公司形式作出决议;(十)修...

1、当您付费下载文档后,您只拥有了使用权限,并不意味着购买了版权,文档只能用于自身使用,不得用于其他商业用途(如 [转卖]进行直接盈利或[编辑后售卖]进行间接盈利)。
2、本站所有内容均由合作方或网友上传,本站不对文档的完整性、权威性及其观点立场正确性做任何保证或承诺!文档内容仅供研究参考,付费前请自行鉴别。
3、如文档内容存在违规,或者侵犯商业秘密、侵犯著作权等,请点击“违规举报”。

碎片内容

公司章程管理

确认删除?
VIP
微信客服
  • 扫码咨询
会员Q群
  • 会员专属群点击这里加入QQ群
客服邮箱
回到顶部