电脑桌面
添加小米粒文库到电脑桌面
安装后可以在桌面快捷访问

第三站技能操作 (2)VIP免费

第三站技能操作 (2)_第1页
1/5
第三站技能操作 (2)_第2页
2/5
第三站技能操作 (2)_第3页
3/5
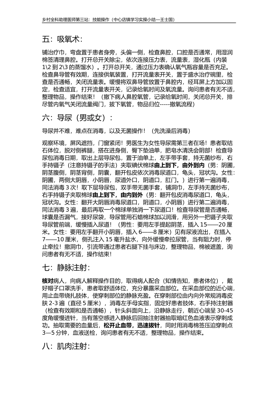
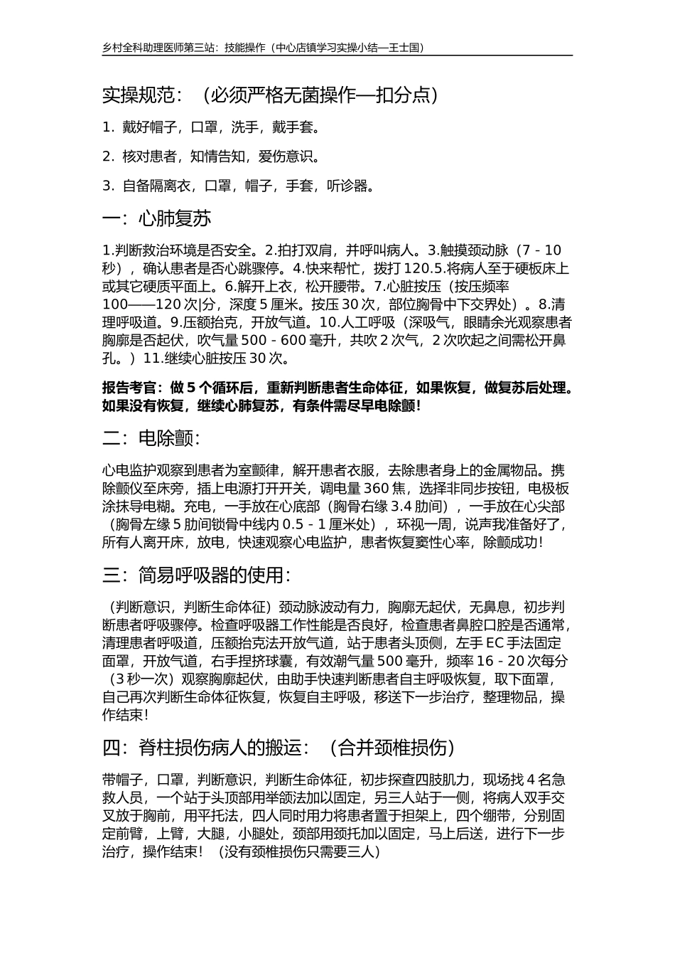
乡村全科助理医师第三站:技能操作(中心店镇学习实操小结—王士国)实操规范:(必须严格无菌操作—扣分点)1.戴好帽子,口罩,洗手,戴手套。2.核对患者,知情告知,爱伤意识。3.自备隔离衣,口罩,帽子,手套,听诊器。一:心肺复苏1.判断救治环境是否安全。2.拍打双肩,并呼叫病人。3.触摸颈动脉(7-10秒),确认患者是否心跳骤停。4.快来帮忙,拨打120.5.将病人至于硬板床上或其它硬质平面上。6.解开上衣,松开腰带。7.心脏按压(按压频率100――120次|分,深度5厘米。按压30次,部位胸骨中下交界处)。8.清理呼吸道。9.压额抬克,开放气道。10.人工呼吸(深吸气,眼睛余光观察患者胸廓是否起伏,吹气量500-600毫升,共吹2次气,2次吹起之间需松开鼻孔。)11.继续心脏按压30次。报告考官:做5个循环后,重新判断患者生命体征,如果恢复,做复苏后处理。如果没有恢复,继续心肺复苏,有条件需尽早电除颤!二:电除颤:心电监护观察到患者为室颤律,解开患者衣服,去除患者身上的金属物品。携除颤仪至床旁,插上电源打开开关,调电量360焦,选择非同步按钮,电极板涂抹导电糊。充电,一手放在心底部(胸骨右缘3.4肋间),一手放在心尖部(胸骨左缘5肋间锁骨中线内0.5-1厘米处),环视一周,说声我准备好了,所有人离开床,放电,快速观察心电监护,患者恢复窦性心率,除颤成功!三:简易呼吸器的使用:(判断意识,判断生命体征)颈动脉波动有力,胸廓无起伏,无鼻息,初步判断患者呼吸骤停。检查呼吸器工作性能是否良好,检查患者鼻腔口腔是否通常,清理患者呼吸道,压额抬克法开放气道,站于患者头顶侧,左手EC手法固定面罩,开放气道,右手捏挤球囊,有效潮气量500毫升,频率16-20次每分(3秒一次)观察胸廓起伏,由助手快速判断患者自主呼吸恢复,取下面罩,自己再次判断生命体征恢复,恢复自主呼吸,移送下一步治疗,整理物品,操作结束!四:脊柱损伤病人的搬运:(合并颈椎损伤)带帽子,口罩,判断意识,判断生命体征,初步探查四肢肌力,现场找4名急救人员,一个站于头顶部用举颌法加以固定,另三人站于一侧,将病人双手交叉放于胸前,用平托法,四人同时用力将患者置于担架上,四个绷带,分别固定前臂,上臂,大腿,小腿处,颈部用颈托加以固定,马上后送,进行下一步治疗,操作结束!(没有颈椎损伤只需要三人)乡村全科助理医师第三站:技能操作(中心店镇学习实操小结—王士国)五:吸氧术:铺治疗巾,弯盘置于患者身旁,头偏一侧,检查鼻腔,口腔是否通常,用湿润棉签清理鼻腔。打开总开关除尘,依次连接压力表,流量表,湿化瓶(内装1\2到2\3的蒸馏水)。打开总开关,通过压力表确认氧气瓶容量是否充足。检查鼻导管有效期,连接供氧装置,打开流量表开关,置于盛水治疗碗里,检查是否通畅,关闭流量表。缓慢将双鼻导管放置于鼻腔内,经耳屏上方加以固定,检查适宜,打开流量表开关,记录给氧时间及氧流量。询问患者有无不适,整理物品,操作结束!(撤下病人鼻腔氧管,记录给氧时间,关闭总开关,排尽管内氧气关闭流量阀门,拔下氧管,物品归位-----撤氧流程)六:导尿(男或女):导尿并不难,难点在消毒,以及无菌操作!(先洗澡后消毒)观察环境,屏风遮挡,门窗紧闭!男医生为女性导尿需第三者在场!患者取结石体位,脱对侧裤腿,搭在进身侧,臀下垫油单,肥皂水清洗会阴部!检查导尿包消毒日期,取出上层导尿包,置于油单上,左手带手套,持无菌纱布,右手持镊子(注意持镊子的手法)夹取碘伏棉球由上到下,由外到内(男:阴圃,阴茎腹侧,阴茎背侧,阴囊,翻开包皮依次消毒尿道口,龟头,冠状沟。女性:阴圃,两侧大阴唇,小阴唇,尿道外口,阴道口,肛门。)进行第一遍消毒,同法消毒3次!取下层导尿包,双手带无菌手套,铺洞巾,左手持无菌纱布,右手持镊子夹取棉球由上到下,由内到外(男:翻开包皮消毒尿道口,龟头,冠状沟。女性:翻开大阴唇消毒尿道口,阴道口,小阴唇)进行第二遍消毒,同法消毒3遍,最后再取一个棉球单独消一下尿道口!检查导尿管是否通畅,球囊是否漏气,接好尿袋,导尿管用石蜡棉球加以润滑,用另外一把镊子夹取导尿管前端...

1、当您付费下载文档后,您只拥有了使用权限,并不意味着购买了版权,文档只能用于自身使用,不得用于其他商业用途(如 [转卖]进行直接盈利或[编辑后售卖]进行间接盈利)。
2、本站所有内容均由合作方或网友上传,本站不对文档的完整性、权威性及其观点立场正确性做任何保证或承诺!文档内容仅供研究参考,付费前请自行鉴别。
3、如文档内容存在违规,或者侵犯商业秘密、侵犯著作权等,请点击“违规举报”。

碎片内容

第三站技能操作 (2)

确认删除?
VIP
微信客服
  • 扫码咨询
会员Q群
  • 会员专属群点击这里加入QQ群
客服邮箱
回到顶部