电脑桌面
添加小米粒文库到电脑桌面
安装后可以在桌面快捷访问

供货与安装方案VIP免费

供货与安装方案_第1页
1/8
供货与安装方案_第2页
2/8
供货与安装方案_第3页
3/8
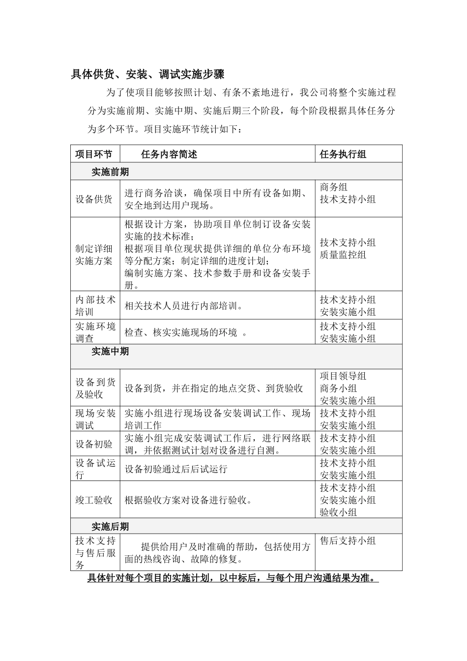
项目领导小组安装实施小组技术支持小组验收小组质量监控小组售后支持小组供应链项目实施组商务小组八、供货与安装方案质量管理的方针、目标和承诺质量方针我们的质量方针是:优秀的产品,一流的服务。质量目标我们的质量目标是:确保各阶段工作的有效性,把符合用户实际需求的产品适时地交付用户。有效性:阶段成果经过严格的确认,确实成为下一步工作的依据。适时:指按规定的进度或按与用户共同协商的时间。质量承诺我们的质量承诺是:我们在工作中严格执行ISO9000质量标准。质量管理的目的和内容目的:满足用户要求,规范自身行为,达到供需双方共同获益的效果;内容:质量策划——目的、范围、做什么、何时做、谁来做、如何做;质量控制——监视过程,发现、排除不合格;质量保证——满足质量要求,取得需方信任;质量改进——完善、改进质量体系;本项目供货、实施的组织结构保障针对本次项目,我公司认为必须有良好的组织结构保障才能确保本项目的顺利实施。我公司提出和项目单位一起组建适于本项工程系统平台实施和管理的组织和领导机构。本项目组织机构如下图:具体供货、安装、调试实施步骤为了使项目能够按照计划、有条不紊地进行,我公司将整个实施过程分为实施前期、实施中期、实施后期三个阶段,每个阶段根据具体任务分为多个环节。项目实施环节统计如下:项目环节任务内容简述任务执行组实施前期设备供货进行商务洽谈,确保项目中所有设备如期、安全地到达用户现场。商务组技术支持小组制定详细实施方案根据设计方案,协助项目单位制订设备安装实施的技术标准;根据项目单位现状提供详细的单位分布环境等分配方案;制定详细的进度计划;编制实施方案、技术参数手册和设备安装手册。技术支持小组质量监控组内部技术培训相关技术人员进行内部培训。技术支持小组安装实施小组实施环境调查检查、核实实施现场的环境。技术支持小组安装实施小组实施中期设备到货及验收设备到货,并在指定的地点交货、到货验收项目领导组商务小组安装实施小组现场安装调试实施小组进行现场设备安装调试工作、现场培训工作技术支持小组安装实施小组设备初验实施小组完成安装调试工作后,进行网络联调,并依据测试计划对设备进行自测。技术支持小组安装实施小组设备试运行设备初验通过后后试运行技术支持小组安装实施小组竣工验收根据验收方案对设备进行验收。技术支持小组安装实施小组验收小组实施后期技术支持与售后服务提供给用户及时准确的帮助,包括使用方面的热线咨询、故障的修复。售后支持小组具体针对每个项目的实施计划,以中标后,与每个用户沟通结果为准。项目供货若我单位中标,在我公司与项目单位签订合同后,将立即开始积极准备供货的工作。在供货期间,我们将以到货情况跟踪表的形式,每周向项目单位通报一次到货情况。到货情况跟踪表格式如下:设备名称涉及厂商到货情况问题原因报告时间报告人在供货阶段,我们遵循以下原则:1)在所有设备的运输过程中,我们将严格按标准保护措施进行包装,包装符合远距离运输、防潮、防震、防锈和防野蛮装卸等要求,能确保货物安全无损地运抵目的地。2)我公司负责运输和支付运费、保险费,确保按照合同规定的交货期交货。3)货物收据签收日期视为实际交货日期。4)项目现场以合同条款资料表中规定为准。安装方案(一)、安装准备1、设备准备序号设备名称数量用于施工部位1脚手架若干准备齐全,便于施工2电动工具若干现场施工各类情况,我公司都有相应的工具2、LED显示屏等产品进场要检查其包装是否是全新的,检查产品运输过程是否完好无损,配件是否齐全。LED安装安装及使用说明书进行。3、基础检查:LED安装前要对现场在一次确认情况,在进一步确认安装方式,确保工程质量,安全检查承重及脚手架搭建位置,经检查符合要求后才能安装。(二)、安装技术措施一、室外显示屏的安装方法及标准:室内显示屏共分:壁挂、吊装三种安装方法。1、壁挂式适用环境:此安装方法适用于以下环境:墙体必须有足够的承重能力,而且易于用膨胀螺栓、普通螺栓或者是易于焊接的墙面(如刚结构的墙体),以方便在墙体上固定挂接显示屏的挂件。1、安装前须了解...

1、当您付费下载文档后,您只拥有了使用权限,并不意味着购买了版权,文档只能用于自身使用,不得用于其他商业用途(如 [转卖]进行直接盈利或[编辑后售卖]进行间接盈利)。
2、本站所有内容均由合作方或网友上传,本站不对文档的完整性、权威性及其观点立场正确性做任何保证或承诺!文档内容仅供研究参考,付费前请自行鉴别。
3、如文档内容存在违规,或者侵犯商业秘密、侵犯著作权等,请点击“违规举报”。

碎片内容

供货与安装方案

您可能关注的文档

确认删除?
VIP
微信客服
  • 扫码咨询
会员Q群
  • 会员专属群点击这里加入QQ群
客服邮箱
回到顶部