电脑桌面
添加小米粒文库到电脑桌面
安装后可以在桌面快捷访问

光纤光缆技术规范VIP免费

光纤光缆技术规范_第1页
1/13
光纤光缆技术规范_第2页
2/13
光纤光缆技术规范_第3页
3/13
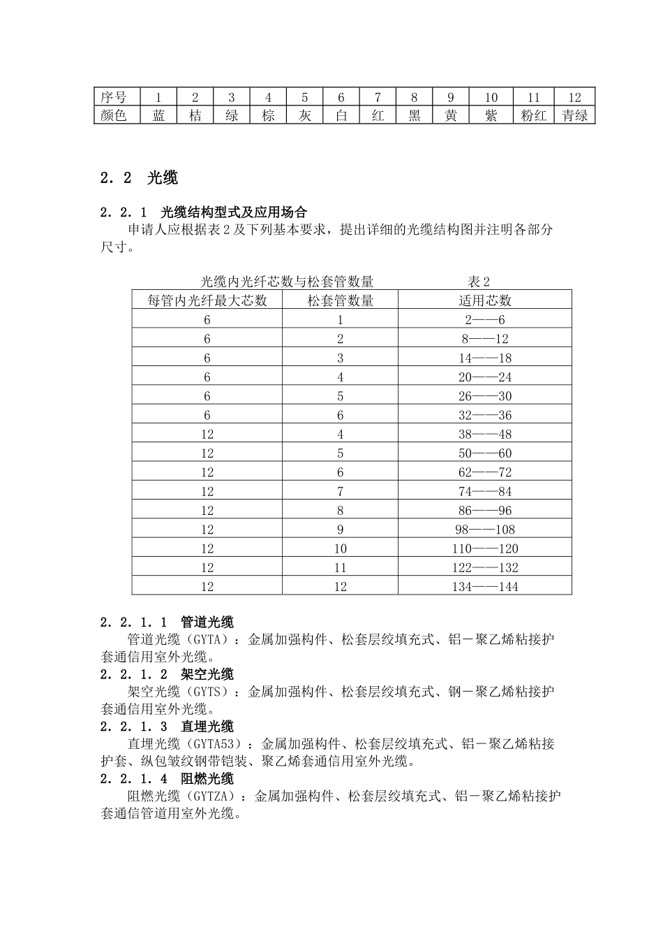
光纤光缆技术规范书1.概述1.1本技术规范书未规定的其它技术要求应不劣于ITU、IEC建议和中国国家标准、通信行业标准的要求。1.2本技术规范书未标明日期的ITU、IEC建议和中国国家标准、通信行业标准均使用最新版本。1.3申请人对本技术规范的应答将作为双方签订合同以及供货期间产品检测的技术依据1.4本文件的解释权属于采购人。2.主要技术要求和指标2.1光缆中的光纤本条款中的技术要求基于如下前提:除传输衰减及偏振模色散(PMD)等两项指标之外,光纤在成缆前后的其他技术参数指标,均不得有任何变化。2.1.1成缆后光纤的衰减系数(1)光纤在1310nm波长上的最大衰减系数为:0.35dB/km(2)光纤在1285~1330nm波长范围内,任一波长上光纤的衰减系数与1310nm波长上的衰减系数相比,其差值不超过0.03dB/km。(3)光纤在1550nm波长上光纤的最大衰减系数为:0.21dB/km。(4)光纤在1525~1575nm波长范围内,任一波长上光纤的衰减系数与1550nm波长上的衰减系数相比,其差值不超过0.05dB/km。2.1.2偏振模色散(1)在1550nm波长单盘光缆的偏振模色散系数:≤0.20ps/√km(2)光纤成缆后必须满足在1550nm波长光缆链路(≥20盘光缆)偏振模色散系数≤0.10ps/√km;Q(概率)=0.01%。2.1.3光纤识别光缆中的光纤应采用全色谱标志,其颜色应选自表1规定的各种颜色;每个松套管内光纤的序号,应按表1中规定的颜色顺序排列。用于识别的色标应鲜明,在安装或运行中可能遇到的温度下,不褪色,不迁染到相邻的其它元件上,并应透明。光纤识别用全色谱表1序号123456789101112颜色蓝桔绿棕灰白红黑黄紫粉红青绿2.2光缆2.2.1光缆结构型式及应用场合申请人应根据表2及下列基本要求,提出详细的光缆结构图并注明各部分尺寸。光缆内光纤芯数与松套管数量表2每管内光纤最大芯数松套管数量适用芯数612——6628——126314——186420——246526——306632——3612438——4812550——6012662——7212774——8412886——9612998——1081210110——1201211122——1321212134——1442.2.1.1管道光缆管道光缆(GYTA):金属加强构件、松套层绞填充式、铝-聚乙烯粘接护套通信用室外光缆。2.2.1.2架空光缆架空光缆(GYTS):金属加强构件、松套层绞填充式、钢-聚乙烯粘接护套通信用室外光缆。2.2.1.3直埋光缆直埋光缆(GYTA53):金属加强构件、松套层绞填充式、铝-聚乙烯粘接护套、纵包皱纹钢带铠装、聚乙烯套通信用室外光缆。2.2.1.4阻燃光缆阻燃光缆(GYTZA):金属加强构件、松套层绞填充式、铝-聚乙烯粘接护套通信管道用室外光缆。2.2.2缆芯缆芯应为层绞式松套管结构。光缆内的光纤芯数与松套管数量要求,详见表2;若为G.652与G.655混纤光缆结构,则两种光纤不得收纳在同一根松套管内。同芯数各类型光缆内的松套管数、每根松套管内的光纤芯数及其色谱应一致。缆芯内和松套管内均应充满填充材料。2.2.2.1松套管及填充复合物(1)松套管的管外径标称值:松套管的标称尺寸应随管中的光纤芯数而改变,但在同一光缆中应相同。36芯以上光缆,松套管外径标称值为2.5-3.0mm;36芯以下(含36芯)光缆,松套管外径标称值为1.8-2.4mm;松套管外径标称值容差值≤±0.05mm(2)松套管管壁厚度应随外径增大而增厚,其标称值为0.3-0.5mm,容差值≤±0.05mm(3)松套管应有识别色标,其颜色应符合表8规定;色标应为全色标,并且不褪色不迁移。(4)松套管材料采用聚对苯二甲酸丁二醇脂(简称PBT)塑料,PBT的物理机械性能及电性能应符合GB/T20186.1-2006规定。(5)在松套管内的间隙内,应连续填充一种触变型的复合物。填充复合物应不损害光纤的传输特性和使用寿命,并应符合YD/T839.3-2000规定。2.2.2.2填充绳填充绳用于在松套光纤绞层中填补空位,其外径应使缆芯圆整。填充绳应是圆形实心塑料绳,它的表面应圆整光滑。所用塑料应与填充复合物相容。2.2.2.3加强构件(1)加强构件应处在光缆的中心位置,应为金属材质。(2)加强构件应具有足够的截面、杨氏模量和弹性应变范围,以增强光缆的拉伸性能;加强构件的表面应圆整光滑...

1、当您付费下载文档后,您只拥有了使用权限,并不意味着购买了版权,文档只能用于自身使用,不得用于其他商业用途(如 [转卖]进行直接盈利或[编辑后售卖]进行间接盈利)。
2、本站所有内容均由合作方或网友上传,本站不对文档的完整性、权威性及其观点立场正确性做任何保证或承诺!文档内容仅供研究参考,付费前请自行鉴别。
3、如文档内容存在违规,或者侵犯商业秘密、侵犯著作权等,请点击“违规举报”。

碎片内容

光纤光缆技术规范

您可能关注的文档

确认删除?
VIP
微信客服
  • 扫码咨询
会员Q群
  • 会员专属群点击这里加入QQ群
客服邮箱
回到顶部