电脑桌面
添加小米粒文库到电脑桌面
安装后可以在桌面快捷访问

光纤通信练习题(调整格式)VIP免费

光纤通信练习题(调整格式)_第1页
1/8
光纤通信练习题(调整格式)_第2页
2/8
光纤通信练习题(调整格式)_第3页
3/8
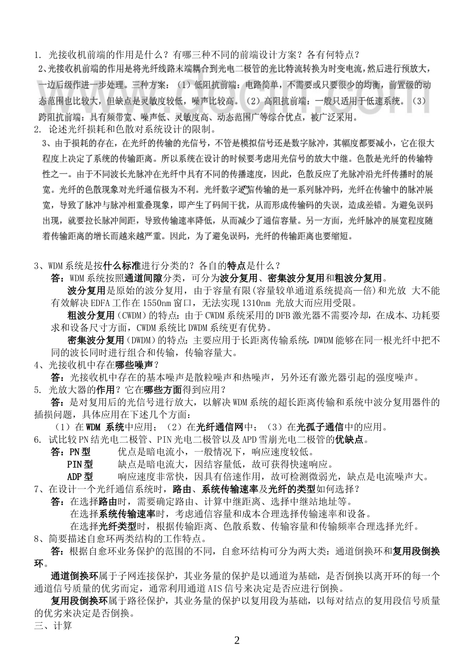
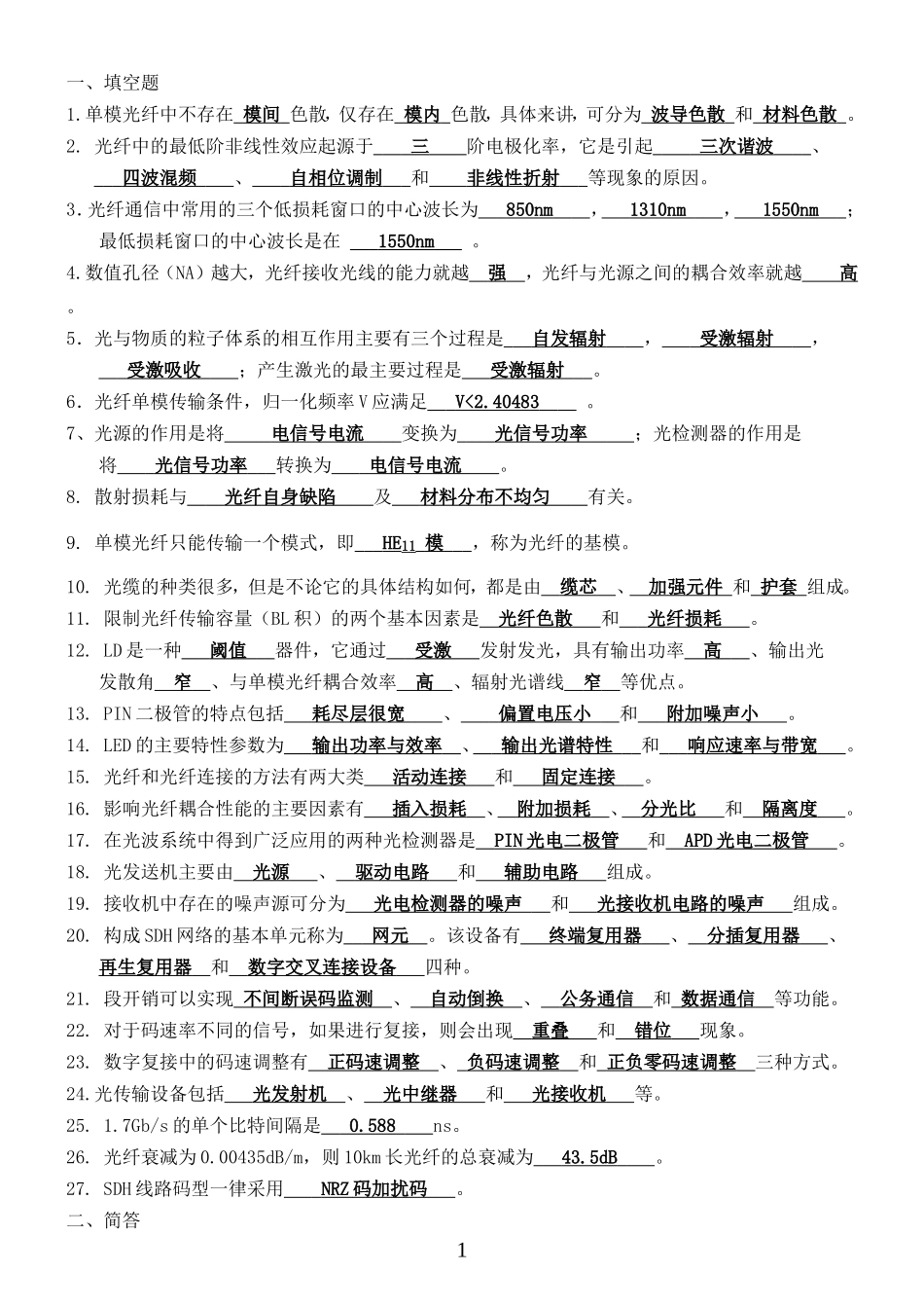
一、填空题1.单模光纤中不存在模间色散,仅存在模内色散,具体来讲,可分为波导色散和材料色散。2.光纤中的最低阶非线性效应起源于三阶电极化率,它是引起三次谐波、四波混频、自相位调制和非线性折射等现象的原因。3.光纤通信中常用的三个低损耗窗口的中心波长为850nm,1310nm,1550nm;最低损耗窗口的中心波长是在1550nm。4.数值孔径(NA)越大,光纤接收光线的能力就越强,光纤与光源之间的耦合效率就越高。5.光与物质的粒子体系的相互作用主要有三个过程是自发辐射,受激辐射,受激吸收;产生激光的最主要过程是受激辐射。6.光纤单模传输条件,归一化频率V应满足V<2.40483。7、光源的作用是将电信号电流变换为光信号功率;光检测器的作用是将光信号功率转换为电信号电流。8.散射损耗与光纤自身缺陷及材料分布不均匀有关。9.单模光纤只能传输一个模式,即HE11模,称为光纤的基模。10.光缆的种类很多,但是不论它的具体结构如何,都是由缆芯、加强元件和护套组成。11.限制光纤传输容量(BL积)的两个基本因素是光纤色散和光纤损耗。12.LD是一种阈值器件,它通过受激发射发光,具有输出功率高、输出光发散角窄、与单模光纤耦合效率高、辐射光谱线窄等优点。13.PIN二极管的特点包括耗尽层很宽、偏置电压小和附加噪声小。14.LED的主要特性参数为输出功率与效率、输出光谱特性和响应速率与带宽。15.光纤和光纤连接的方法有两大类活动连接和固定连接。16.影响光纤耦合性能的主要因素有插入损耗、附加损耗、分光比和隔离度。17.在光波系统中得到广泛应用的两种光检测器是PIN光电二极管和APD光电二极管。18.光发送机主要由光源、驱动电路和辅助电路组成。19.接收机中存在的噪声源可分为光电检测器的噪声和光接收机电路的噪声组成。20.构成SDH网络的基本单元称为网元。该设备有终端复用器、分插复用器、再生复用器和数字交叉连接设备四种。21.段开销可以实现不间断误码监测、自动倒换、公务通信和数据通信等功能。22.对于码速率不同的信号,如果进行复接,则会出现重叠和错位现象。23.数字复接中的码速调整有正码速调整、负码速调整和正负零码速调整三种方式。24.光传输设备包括光发射机、光中继器和光接收机等。25.1.7Gb/s的单个比特间隔是0.588ns。26.光纤衰减为0.00435dB/m,则10km长光纤的总衰减为43.5dB。27.SDH线路码型一律采用NRZ码加扰码。二、简答11.光接收机前端的作用是什么?有哪三种不同的前端设计方案?各有何特点?2.论述光纤损耗和色散对系统设计的限制。3、WDM系统是按什么标准进行分类的?各自的特点是什么?答:WDM系统按照通道间隙分类,可分为波分复用、密集波分复用和粗波分复用。波分复用是原始的波分复用,由于容量有限(容量较单通道系统提高—倍)和光放大不能有效解决EDFA工作在1550nm窗口,无法实现1310nm光放大而应用受限。粗波分复用(CWDM)的特点:由于CWDM系统采用的DFB激光器不需要冷却,在成本、功耗要求和设备尺寸方面,CWDM系统比DWDM系统更有优势。密集波分复用(DWDM)的特点:主要应用于长距离传输系统,DWDM能够在同一根光纤中把不同的波长同时进行组合和传输,传输容量大。4、光接收机中存在哪些噪声?答:光接收机中存在的基本噪声是散粒噪声和热噪声,另外还有激光器引起的强度噪声。5.光放大器的作用?它在哪些方面得到应用?答:是对复用后的光信号进行放大,以解决WDM系统的超长距离传输和系统中波分复用器件的插损问题,具体应用在下述几个方面:(1)在WDM系统中应用;(2)在光纤通信网中;(3)在光孤子通信中的应用。6.试比较PN结光电二极管、PIN光电二极管以及APD雪崩光电二极管的优缺点。答:PN型优点是暗电流小,一般情况下,响应速度较低。PIN型缺点是暗电流大,因结容量低,故可获得快速响应。ADP型响应速度非常快,因具有倍速作用,故可检测微弱光,缺点是电流噪声大。7、在设计一个光纤通信系统时,路由、系统传输速率及光纤的类型如何选择?答:在选择路由时,需要确定路由、计算中继距离、选择中继站地址等。在选择系统传输速率时,考虑通信容量和成本合理选择传输速率和设备。在选择光纤类型时,根据传输距离、色散系数...

1、当您付费下载文档后,您只拥有了使用权限,并不意味着购买了版权,文档只能用于自身使用,不得用于其他商业用途(如 [转卖]进行直接盈利或[编辑后售卖]进行间接盈利)。
2、本站所有内容均由合作方或网友上传,本站不对文档的完整性、权威性及其观点立场正确性做任何保证或承诺!文档内容仅供研究参考,付费前请自行鉴别。
3、如文档内容存在违规,或者侵犯商业秘密、侵犯著作权等,请点击“违规举报”。

碎片内容

光纤通信练习题(调整格式)

确认删除?
VIP
微信客服
  • 扫码咨询
会员Q群
  • 会员专属群点击这里加入QQ群
客服邮箱
回到顶部