电脑桌面
添加小米粒文库到电脑桌面
安装后可以在桌面快捷访问

八年级语文答案 山东省无棣县八年级语文下学期期末试题(扫描版) 新人教版 山东省无棣县八年级语文下学期期末试题(扫描版) 新人教版VIP免费

八年级语文答案 山东省无棣县八年级语文下学期期末试题(扫描版) 新人教版 山东省无棣县八年级语文下学期期末试题(扫描版) 新人教版_第1页
1/2
八年级语文答案 山东省无棣县八年级语文下学期期末试题(扫描版) 新人教版 山东省无棣县八年级语文下学期期末试题(扫描版) 新人教版_第2页
2/2
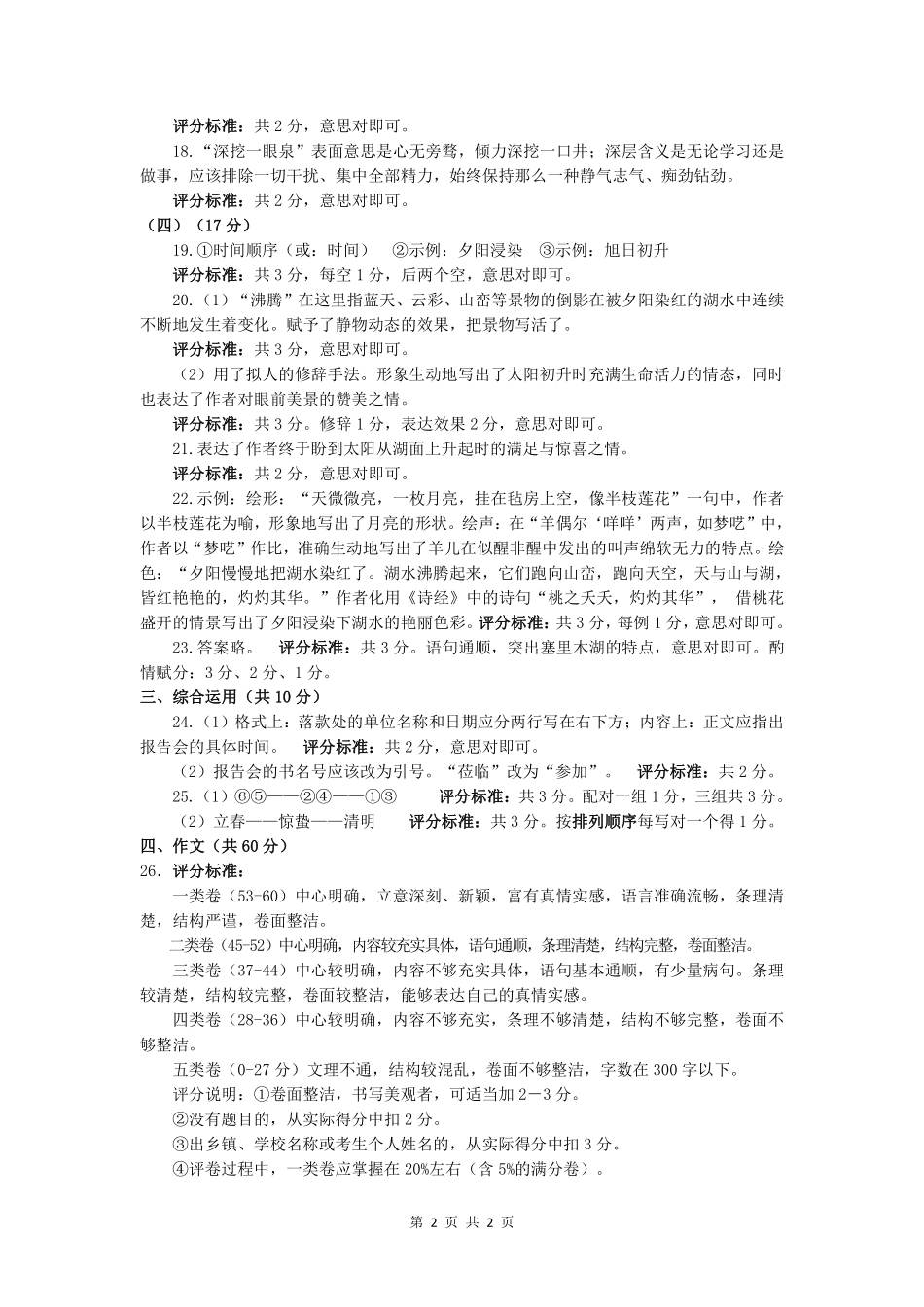
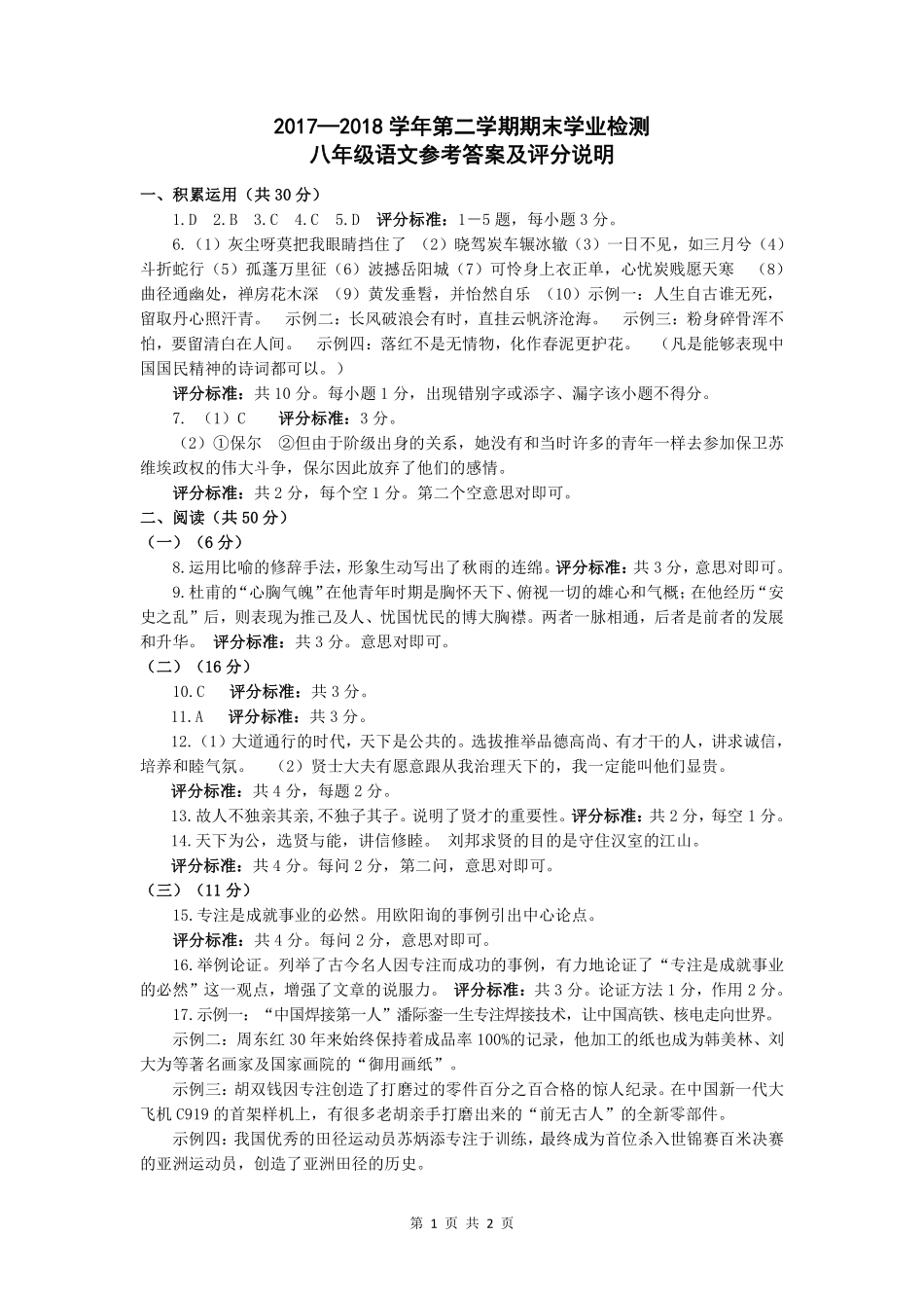
第1页共2页2017—2018学年第二学期期末学业检测八年级语文参考答案及评分说明一、积累运用(共30分)1.D2.B3.C4.C5.D评分标准:1-5题,每小题3分。6.(1)灰尘呀莫把我眼睛挡住了(2)晓驾炭车辗冰辙(3)一日不见,如三月兮(4)斗折蛇行(5)孤蓬万里征(6)波撼岳阳城(7)可怜身上衣正单,心忧炭贱愿天寒(8)曲径通幽处,禅房花木深(9)黄发垂髫,并怡然自乐(10)示例一:人生自古谁无死,留取丹心照汗青。示例二:长风破浪会有时,直挂云帆济沧海。示例三:粉身碎骨浑不怕,要留清白在人间。示例四:落红不是无情物,化作春泥更护花。(凡是能够表现中国国民精神的诗词都可以。)评分标准:共10分。每小题1分,出现错别字或添字、漏字该小题不得分。7.(1)C评分标准:3分。(2)①保尔②但由于阶级出身的关系,她没有和当时许多的青年一样去参加保卫苏维埃政权的伟大斗争,保尔因此放弃了他们的感情。评分标准:共2分,每个空1分。第二个空意思对即可。二、阅读(共50分)(一)(6分)8.运用比喻的修辞手法,形象生动写出了秋雨的连绵。评分标准:共3分,意思对即可。9.杜甫的“心胸气魄”在他青年时期是胸怀天下、俯视一切的雄心和气概;在他经历“安史之乱”后,则表现为推己及人、忧国忧民的博大胸襟。两者一脉相通,后者是前者的发展和升华。评分标准:共3分。意思对即可。(二)(16分)10.C评分标准:共3分。11.A评分标准:共3分。12.(1)大道通行的时代,天下是公共的。选拔推举品德高尚、有才干的人,讲求诚信,培养和睦气氛。(2)贤士大夫有愿意跟从我治理天下的,我一定能叫他们显贵。评分标准:共4分,每题2分。13.故人不独亲其亲,不独子其子。说明了贤才的重要性。评分标准:共2分,每空1分。14.天下为公,选贤与能,讲信修睦。刘邦求贤的目的是守住汉室的江山。评分标准:共4分。每问2分,第二问,意思对即可。(三)(11分)15.专注是成就事业的必然。用欧阳询的事例引出中心论点。评分标准:共4分。每问2分,意思对即可。16.举例论证。列举了古今名人因专注而成功的事例,有力地论证了“专注是成就事业的必然”这一观点,增强了文章的说服力。评分标准:共3分。论证方法1分,作用2分。17.示例一:“中国焊接第一人”潘际銮一生专注焊接技术,让中国高铁、核电走向世界。示例二:周东红30年来始终保持着成品率100%的记录,他加工的纸也成为韩美林、刘大为等著名画家及国家画院的“御用画纸”。示例三:胡双钱因专注创造了打磨过的零件百分之百合格的惊人纪录。在中国新一代大飞机C919的首架样机上,有很多老胡亲手打磨出来的“前无古人”的全新零部件。示例四:我国优秀的田径运动员苏炳添专注于训练,最终成为首位杀入世锦赛百米决赛的亚洲运动员,创造了亚洲田径的历史。第2页共2页评分标准:共2分,意思对即可。18.“深挖一眼泉”表面意思是心无旁骛,倾力深挖一口井;深层含义是无论学习还是做事,应该排除一切干扰、集中全部精力,始终保持那么一种静气志气、痴劲钻劲。评分标准:共2分,意思对即可。(四)(17分)19.①时间顺序(或:时间)②示例:夕阳浸染③示例:旭日初升评分标准:共3分,每空1分,后两个空,意思对即可。20.(1)“沸腾”在这里指蓝天、云彩、山峦等景物的倒影在被夕阳染红的湖水中连续不断地发生着变化。赋予了静物动态的效果,把景物写活了。评分标准:共3分,意思对即可。(2)用了拟人的修辞手法。形象生动地写出了太阳初升时充满生命活力的情态,同时也表达了作者对眼前美景的赞美之情。评分标准:共3分。修辞1分,表达效果2分,意思对即可。21.表达了作者终于盼到太阳从湖面上升起时的满足与惊喜之情。评分标准:共2分,意思对即可。22.示例:绘形:“天微微亮,一枚月亮,挂在毡房上空,像半枝莲花”一句中,作者以半枝莲花为喻,形象地写出了月亮的形状。绘声:在“羊偶尔‘咩咩’两声,如梦呓”中,作者以“梦呓”作比,准确生动地写出了羊儿在似醒非醒中发出的叫声绵软无力的特点。绘色:“夕阳慢慢地把湖水染红了。湖水沸腾起来,它们跑向山峦,跑向天空,天与山与湖,皆红艳艳的,灼灼其华。”作者化用《诗经...

1、当您付费下载文档后,您只拥有了使用权限,并不意味着购买了版权,文档只能用于自身使用,不得用于其他商业用途(如 [转卖]进行直接盈利或[编辑后售卖]进行间接盈利)。
2、本站所有内容均由合作方或网友上传,本站不对文档的完整性、权威性及其观点立场正确性做任何保证或承诺!文档内容仅供研究参考,付费前请自行鉴别。
3、如文档内容存在违规,或者侵犯商业秘密、侵犯著作权等,请点击“违规举报”。

碎片内容

八年级语文答案 山东省无棣县八年级语文下学期期末试题(扫描版) 新人教版 山东省无棣县八年级语文下学期期末试题(扫描版) 新人教版

您可能关注的文档

雨丝书吧+ 关注
实名认证
内容提供者

乐于和他人分享知识,从事历史教学,热爱教育,高度负责。

相关文档

确认删除?
VIP
微信客服
  • 扫码咨询
会员Q群
  • 会员专属群点击这里加入QQ群
客服邮箱
回到顶部