电脑桌面
添加小米粒文库到电脑桌面
安装后可以在桌面快捷访问

九年级化学双休日作业7试卷VIP免费

九年级化学双休日作业7试卷_第1页
1/6
九年级化学双休日作业7试卷_第2页
2/6
九年级化学双休日作业7试卷_第3页
3/6
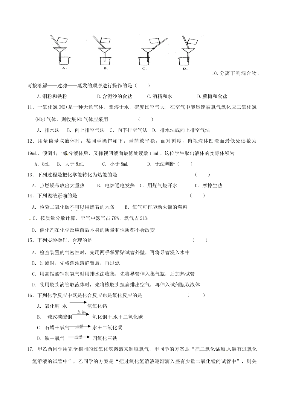
江苏省丹阳市第三中学九年级化学双休日作业7班级姓名备课组长签名一、我会选:(1-12小题只有一个正确选项符合题意,13-17小题有1~2个正确选项)1.利用所学知识解释生活中的一些现象,下列变化属于物理变化的是()A.家庭自制冰块B.牛奶变酸C.生米煮成熟饭D.糯米酿酒2.下列物质属于纯净物的是()A.高锰酸钾加热制氧气后剩余固体B.冰水混和物C.洁净的空气D.加碘食盐3.下列物质的用途与其物理性质有关的是()A.用铜作导线B.氢气做燃料C.登山运动员要携带氧气D.用氮气作食品包装袋的填充气4.化学在人类社会发展中起着重要的作用,请你分析下列四个选项中化学学科不涉及的研究领域是A.开发新的能源B.合成新的物质C.研究物体运动规律D.防治环境污染()5.下列关于产生氧气方法的叙述中,错误的是()A.空气中的氧气主要来自于植物的光合作用B.工业上用分离液态空气的方法制取氧气是分解反应C.用含有氧元素的物质反应才有可能产生氧气D.实验室常用加热高锰酸钾的方法制取氧气6.以下实验基本操作正确的是()ABCD7、对有关实验现象的描述正确的是()A.木炭在氧气中燃烧放出白烟B.红磷在空气中燃烧产生大量白雾C.铁丝在氧气中燃烧生成四氧化三铁D.蜡烛在氧气中燃烧发出白光8.某实验需要15.2g食盐,一位同学在称量时发现天平指针向左偏转,此时他应该A.添加砝码B.移动游码C.添加食盐D.减少食盐()9.下列过滤装置及其操作的简图(图中固定装置和混合液、滤液均省略,且玻璃棒末端均已轻靠漏斗内的三层滤纸处),其中正确的是()熄灭酒精灯用滴管滴液加热液体向试管加固体10.分离下列混合物,可按溶解——过滤——蒸发的顺序进行操作的是()A.铜粉和铁粉B.含泥沙的食盐C.酒精和水D.蔗糖和食盐11.一氧化氮(NO)是一种无色气体,难溶于水,密度比空气大,在空气中能迅速被氧气氧化成二氧化氮(NO2)气体,则收集NO气体应采用()A.排水法B.向上排空气法C.向下排空气法D.排水法或向上排空气法12.用量筒量取液体时,某同学操作如下:量筒放平稳,面对刻度,俯视液体凹液面最低处读数为19mL,倾倒出一部分液体后,又仰视凹液面最低处读数11mL。这位学生取出液体的实际体积为A.8mLB.大于8mLC.小于8mLD.无法判断()13.下列过程是把化学能转化为热能的是()A.点燃镁带放出大量热B.电炉通电发热C.用煤气烧开水D.摩擦生热14.下列说法正确的是()A.检验二氧化碳不可以用燃着的木条B.氧气可作驱动火箭的燃料C.按质量分数计算,空气中氮气占78%,氧气占21%D.催化剂在化学反应前后本身的质量和性质都不会改变15.下列实验操作,合理的是()A.检查装置的气密性时,先用两手掌紧贴试管外壁,再将导管浸入水中B.过滤时,先将浑浊液静置后,再过滤C.用高锰酸钾制氧气时用排水法收集,先将导管伸入集气瓶,后加热试管D.使用胶头滴管取液体时,先将橡胶头捏扁排出空气,再伸入试剂瓶取液体16.下列化学反应中既是化合反应也是氧化反应的是()A.氧化钙+水氢氧化钙B.碱式碳酸铜氧化铜+水+二氧化碳C.石蜡+氧气水+二氧化碳D.铁+氧气四氧化三铁17.甲乙两同学用完全相同的过氧化氢溶液来制取氧气,甲同学的方案是“把二氧化锰加入装有过氧化氢溶液的试管中”,乙同学的方案是“把过氧化氢溶液逐渐滴入盛有少量二氧化锰的试管中”,则关点燃点燃加热于甲乙两同学实验方案的评价正确的是()A.甲乙两同学实验方案中的实验现象完全相同B.乙同学的实验方案中能得到平稳的氧气流C.甲同学的实验方案中能得到平稳的氧气流D.甲同学的实验方案中得到的氧气质量大于乙同学二、我会填:18.小华同学准备对知识进行归纳,请你帮他将A组中的物质序号填在B组括号中。A组:a.五氧化二磷b.氨气c.氧化铜d.氮气e.二氧化碳f.氢气g.氧气B组:白色固体();有刺激性气味的气体();光合作用的产物();最理想的燃料()。19、在①洁净的生理盐水气、②氧气、③大理石、④干冰、⑤矿泉水、⑥冰水混合物、⑦白酒、⑧五氧化二磷中,属于纯净物的是__________________,属于混合物的是___________________。(填序号)(5分)写出下列反应的文字表达式(1)红磷燃烧:;(2)镁...

1、当您付费下载文档后,您只拥有了使用权限,并不意味着购买了版权,文档只能用于自身使用,不得用于其他商业用途(如 [转卖]进行直接盈利或[编辑后售卖]进行间接盈利)。
2、本站所有内容均由合作方或网友上传,本站不对文档的完整性、权威性及其观点立场正确性做任何保证或承诺!文档内容仅供研究参考,付费前请自行鉴别。
3、如文档内容存在违规,或者侵犯商业秘密、侵犯著作权等,请点击“违规举报”。

碎片内容

九年级化学双休日作业7试卷

您可能关注的文档

雨丝书吧+ 关注
实名认证
内容提供者

乐于和他人分享知识,从事历史教学,热爱教育,高度负责。

确认删除?
VIP
微信客服
  • 扫码咨询
会员Q群
  • 会员专属群点击这里加入QQ群
客服邮箱
回到顶部