电脑桌面
添加小米粒文库到电脑桌面
安装后可以在桌面快捷访问

九年级政治下学期第一次阶段性测试试卷 苏科版试卷VIP免费

九年级政治下学期第一次阶段性测试试卷 苏科版试卷_第1页
1/4
九年级政治下学期第一次阶段性测试试卷 苏科版试卷_第2页
2/4
九年级政治下学期第一次阶段性测试试卷 苏科版试卷_第3页
3/4
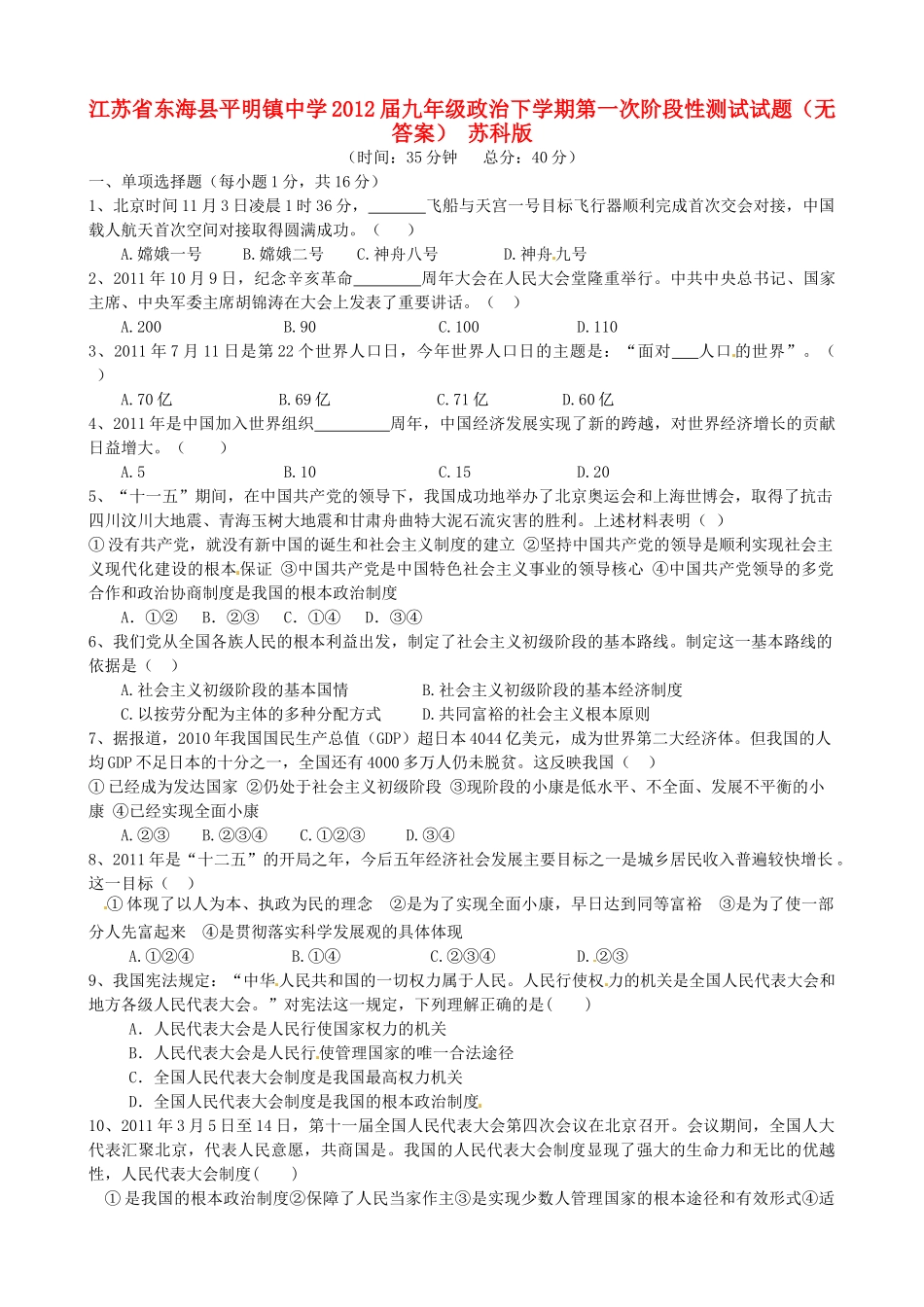
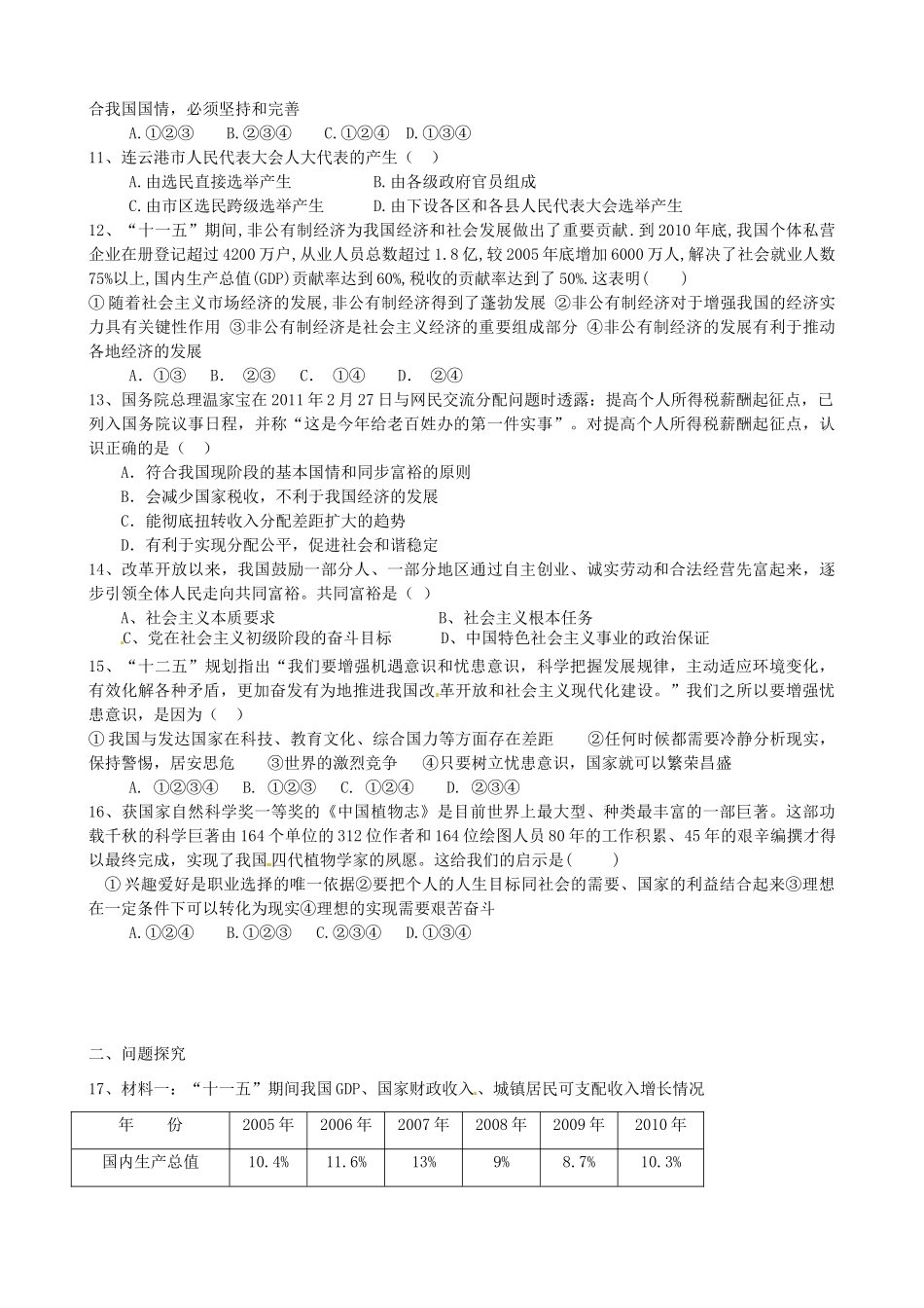
江苏省东海县平明镇中学2012届九年级政治下学期第一次阶段性测试试题(无答案)苏科版(时间:35分钟总分:40分)一、单项选择题(每小题1分,共16分)1、北京时间11月3日凌晨1时36分,飞船与天宫一号目标飞行器顺利完成首次交会对接,中国载人航天首次空间对接取得圆满成功。()A.嫦娥一号B.嫦娥二号C.神舟八号D.神舟九号2、2011年10月9日,纪念辛亥革命周年大会在人民大会堂隆重举行。中共中央总书记、国家主席、中央军委主席胡锦涛在大会上发表了重要讲话。()A.200B.90C.100D.1103、2011年7月11日是第22个世界人口日,今年世界人口日的主题是:“面对人口的世界”。()A.70亿B.69亿C.71亿D.60亿4、2011年是中国加入世界组织周年,中国经济发展实现了新的跨越,对世界经济增长的贡献日益增大。()A.5B.10C.15D.205、“十一五”期间,在中国共产党的领导下,我国成功地举办了北京奥运会和上海世博会,取得了抗击四川汶川大地震、青海玉树大地震和甘肃舟曲特大泥石流灾害的胜利。上述材料表明()①没有共产党,就没有新中国的诞生和社会主义制度的建立②坚持中国共产党的领导是顺利实现社会主义现代化建设的根本保证③中国共产党是中国特色社会主义事业的领导核心④中国共产党领导的多党合作和政治协商制度是我国的根本政治制度A.①②B.②③C.①④D.③④6、我们党从全国各族人民的根本利益出发,制定了社会主义初级阶段的基本路线。制定这一基本路线的依据是()A.社会主义初级阶段的基本国情B.社会主义初级阶段的基本经济制度C.以按劳分配为主体的多种分配方式D.共同富裕的社会主义根本原则7、据报道,2010年我国国民生产总值(GDP)超日本4044亿美元,成为世界第二大经济体。但我国的人均GDP不足日本的十分之一,全国还有4000多万人仍未脱贫。这反映我国()①已经成为发达国家②仍处于社会主义初级阶段③现阶段的小康是低水平、不全面、发展不平衡的小康④已经实现全面小康A.②③B.②③④C.①②③D.③④8、2011年是“十二五”的开局之年,今后五年经济社会发展主要目标之一是城乡居民收入普遍较快增长。这一目标()①体现了以人为本、执政为民的理念②是为了实现全面小康,早日达到同等富裕③是为了使一部分人先富起来④是贯彻落实科学发展观的具体体现A.①②④B.①④C.②③④D.②③9、我国宪法规定:“中华人民共和国的一切权力属于人民。人民行使权力的机关是全国人民代表大会和地方各级人民代表大会。”对宪法这一规定,下列理解正确的是()A.人民代表大会是人民行使国家权力的机关B.人民代表大会是人民行使管理国家的唯一合法途径C.全国人民代表大会制度是我国最高权力机关D.全国人民代表大会制度是我国的根本政治制度10、2011年3月5日至14日,第十一届全国人民代表大会第四次会议在北京召开。会议期间,全国人大代表汇聚北京,代表人民意愿,共商国是。我国的人民代表大会制度显现了强大的生命力和无比的优越性,人民代表大会制度()①是我国的根本政治制度②保障了人民当家作主③是实现少数人管理国家的根本途径和有效形式④适合我国国情,必须坚持和完善A.①②③B.②③④C.①②④D.①③④11、连云港市人民代表大会人大代表的产生()A.由选民直接选举产生B.由各级政府官员组成C.由市区选民跨级选举产生D.由下设各区和各县人民代表大会选举产生12、“十一五”期间,非公有制经济为我国经济和社会发展做出了重要贡献.到2010年底,我国个体私营企业在册登记超过4200万户,从业人员总数超过1.8亿,较2005年底增加6000万人,解决了社会就业人数75%以上,国内生产总值(GDP)贡献率达到60%,税收的贡献率达到了50%.这表明()①随着社会主义市场经济的发展,非公有制经济得到了蓬勃发展②非公有制经济对于增强我国的经济实力具有关键性作用③非公有制经济是社会主义经济的重要组成部分④非公有制经济的发展有利于推动各地经济的发展A.①③B.②③C.①④D.②④13、国务院总理温家宝在2011年2月27日与网民交流分配问题时透露:提高个人所得税薪酬起征点,已列入国务院议事日程,并称“这是今年给老百姓办的第一件实事”。对提高个人所得税薪酬起征点,认识正确的是()A.符...

1、当您付费下载文档后,您只拥有了使用权限,并不意味着购买了版权,文档只能用于自身使用,不得用于其他商业用途(如 [转卖]进行直接盈利或[编辑后售卖]进行间接盈利)。
2、本站所有内容均由合作方或网友上传,本站不对文档的完整性、权威性及其观点立场正确性做任何保证或承诺!文档内容仅供研究参考,付费前请自行鉴别。
3、如文档内容存在违规,或者侵犯商业秘密、侵犯著作权等,请点击“违规举报”。

碎片内容

九年级政治下学期第一次阶段性测试试卷 苏科版试卷

您可能关注的文档

;绿洲书城+ 关注
实名认证
内容提供者

从事历史教学,热爱教育,高度负责。

确认删除?
VIP
微信客服
  • 扫码咨询
会员Q群
  • 会员专属群点击这里加入QQ群
客服邮箱
回到顶部