电脑桌面
添加小米粒文库到电脑桌面
安装后可以在桌面快捷访问

九年级政治试卷 人教新课标版试卷VIP免费

九年级政治试卷 人教新课标版试卷_第1页
1/5
九年级政治试卷 人教新课标版试卷_第2页
2/5
九年级政治试卷 人教新课标版试卷_第3页
3/5
重庆市第48中学九年级政治试题人教新课标版一、选择题下列1——7小题的被选答案中,只有一项是最符合题意的;8——10小题的被选答案中至少有两项是符合题意的,请选出,并将其字母符号填入题后的括号内。(每小题2分,共20分)1.下列选项中,能够直接反映我国社会主要矛盾的是()A.全党开展保持共产党员先进性教育活动B.我国老少边穷地区有一部分人没有解决温饱问题C.国家组织开展“打击淫秽色情网站”专项活动D.中国南极科考队成功登上南极内陆冰盖最高点DOME—A2.实现共同富裕是社会主义本质的要求,下列选项中能直接体现这一观点的是()A.我国道路交通安全法实施条例2005年5月施行B.我国积极实施西部大开发战略C.中国队蝉联世界乒乓球锦标赛男子团体冠军D.国务院严肃处理特大安全事故3.制定党在社会主义初级价段基本路线的依据是()A.建设中国特色社会主义理论B.“三个代表”重要思想C.我国处于社会主义初级阶段这一基本国情D.马列主义、毛泽东思想、邓小平理论4.十届全国人大四次会议审议并通过了政府工作报告、最高人民法院和最高人民检察院的工作报告,批准了“十一五”规划纲要。这表明全国人民代表大会()A.是我国最高国家权力机关B.自觉接受人民监督C.行使国家一切权力D.是我国的根本政治制度5.下列关于非公有制经济的说法,正确的是()①非公有制经济是我国基本经济制度的主体②非公有制经济是我国社会主义公有制的补充③非公有制经济是社会主义市场经济的重要组成部分④非公有制经济对我国经济发展起重要作用A.①③B.①④C.③④D.①②6.十届全国人大第四次会议期间,广大人民群众积极以电子邮件、短信等方式向代表们表达心声,建言献策:广大代表认真听取老百姓的意见,把群众心声带到会上。大会收到代表提交的议案共1095件,转交有关部门并督促其落实或答复。这表明了()A.党的领导是人民当家作主的根本保证B.全国人民代表大会的代表由人民民主选举产生C.政治建设是一切工作的中心D.全国人民代表大会确保人民当家作主权力的实现7.发展社会主义民主政治,最根本的是()A.加强国家的专政职能B.维护国家统一,民族团结C.坚持以经济建设为中心D.把坚持党的领导、人民当家作主和依法治国有机结合起来8.有关社会主义初级阶段表述正确的有()A.初级阶段就是不发达阶段B.初级阶段是从新中国成立一直到本世纪五十年代中期算起,至少需要一百年的时间C.初级阶段主要表现在政治、文化方面,经济上我国GDP指标已经摆脱了不发达阶段D.我国正处于社会主义初级阶段是我国最基本的国情9.为了最广泛、最充分的调动一切积极因素,党和国家提出了“尊重劳动、尊重知识、尊重人才、尊重创造”的方针。下列关于“四个尊重”的说法正确的是:()A.劳动是人类生存和发展所需要的财富和源泉;B.知识已成为创造财富的重要资源;C.人才是创造财富的最重要资源;D.人类社会之所以能够不断发展,其内驱力就是不断创造10.坚持党的基本路线不动摇,是因为()A.党的基本路线是一条解放和发展生产力的路线B.党的基本路线是全国各族人民根本利益和共同愿望的集中体现C.党的基本路线是建设中国特色社会主义的指路明灯D.党的基本路线是我国长期的基本国策二、简答题(每小题4分,共12分)11.2011年2月14日,日本正式公布2010年主要经济数据,称其GDP为54742亿美元,而中国为58786亿美元,日本承认GDP被中国赶超为世界第三,据此,有以下两种观点请你辨析:A:我国GDP总量世界第二,初级阶段告别;B:告别初级阶段,基本路线改变。12.童童在课余时间做了一项收入来源的调查,以下是他的调查结果:被调查人职业主要收入来源父亲国企干部工资、奖金母亲个体户营业收入叔叔自由职业者股息、佣金姑姑外资企业销售员产品销售提成伯父农民农产品销售收入(1)、据表回答:被调查人员的职业和收入来源反映出我国实行的基本经济制度、分配制度是什么?(2)我国坚持各种生产要素按贡献参与分配的原则,上表中家中各成员收分别是凭什么要素获得的?13.有人说:全面小康是一个物质意义上的标准,就是指人民生活更加殷实和宽裕。这种说法对吗?请简要说明理由。三、分析说明题(每小题6分,共12分)1...

1、当您付费下载文档后,您只拥有了使用权限,并不意味着购买了版权,文档只能用于自身使用,不得用于其他商业用途(如 [转卖]进行直接盈利或[编辑后售卖]进行间接盈利)。
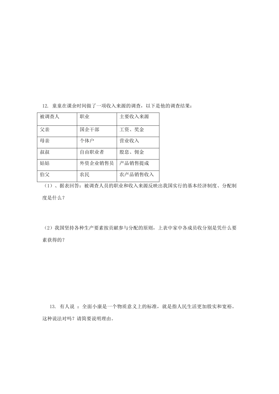
2、本站所有内容均由合作方或网友上传,本站不对文档的完整性、权威性及其观点立场正确性做任何保证或承诺!文档内容仅供研究参考,付费前请自行鉴别。
3、如文档内容存在违规,或者侵犯商业秘密、侵犯著作权等,请点击“违规举报”。

碎片内容

九年级政治试卷 人教新课标版试卷

您可能关注的文档

海博书城+ 关注
实名认证
内容提供者

从事历史教学,热爱教育,高度负责。

确认删除?
VIP
微信客服
  • 扫码咨询
会员Q群
  • 会员专属群点击这里加入QQ群
客服邮箱
回到顶部