电脑桌面
添加小米粒文库到电脑桌面
安装后可以在桌面快捷访问

安徽省望江县高一语文上学期期中考试试卷新人教版试卷VIP免费

安徽省望江县高一语文上学期期中考试试卷新人教版试卷_第1页
1/13
安徽省望江县高一语文上学期期中考试试卷新人教版试卷_第2页
2/13
安徽省望江县高一语文上学期期中考试试卷新人教版试卷_第3页
3/13
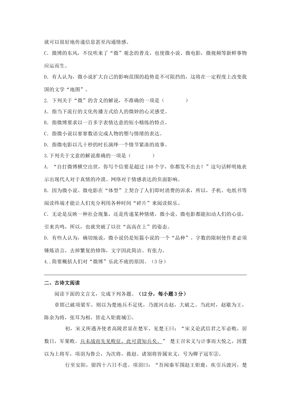
安徽省望江中学2012~2013年度第一学期期中考试高一语文试题第Ⅰ卷阅读题(共65分)一.阅读下面的文章,完成1-4题。(每小题3分,共12分)文艺创作走进“微”时代?“自打微博横空出世,你写个信要是超过140个字,你都发不出去!谁有空去看你伤春悲秋?”一位网友的感慨,折射出微博在当下的流行程度。作为一种新媒体,近两年微博的发展可谓“神速”。中国互联网络信息中心近期发布的《第28次中国互联网络发展状况统计报告》显示,2011年上半年,我国微博用户数量从6311万快速增长到1.95亿,半年增幅高达208.9%。某种程度上,庞大的微博用户群体,宣告了一个“微”时代的到来,人们在140个字的篇幅内乐此不疲地写着、读着、评论、转发,并恍然发现,仅仅通过百余字,就可以很好地实现信息传递乃至情感沟通。微博的东风,不仅吹来了“微”观念的普及,也催生出微小说、微电影、微视频等新鲜事物。一方面,寥寥数语并不妨碍一篇微小说完成人物的塑造与情绪的表达,90秒的时长同样可以演绎一个情节紧凑的电影故事;另一方面,手机、电纸书等阅读终端,让人们得以充分利用各种时间“碎片”,微小说、微电影等恰好在“体型”上契合了人们即时消费的诉求。第一篇微小说出自何人之手,答案莫衷一是,但今年以来,一些网站举办的微小说大赛、微电影节,着实激发出网友们的原创热情。草根力量的参与,让这些传统文艺形式的“微缩版”在语言和内容上与当下社会靠得更近。无论是反映一种社会现象,还是传递某种情绪,微小说、微电影往往能在一定程度上扣动一些人的心弦,引来共鸣。有人由此认为,微小说扩大影响范围是不可阻挡的,这将在一定程度上改变我国的文学“地图”。然而在一些人看来,微小说并不是完全意义上的新生事物。确切地说,它是短篇小说的一个“品种”,是网络时代背景下对汉语文字之美的回归。140个字的限制,逼迫作者锤炼语言,去掉繁复的形容词、副词,文字因此简洁、干净、有张力。一如阿·托尔斯泰所言:“小小说是训练作家最好的学校。”对于目前由《老男孩》等掀起的微电影热潮,一些业内人士认为,微电影突破了传统电影“高高在上”的姿态,把注意力更多地放在小人物、小命运、小细节或是虚构“悬念”、“奇观”等方面。无论各方观点如何,微小说、微电影能否健康持续发展,避免昙花一现,关键还在于能否在有限的表现空间里真正给人以阅读、观影的愉悦,反映当下社会现象,留给人们回味的空间,震颤受众的心灵。这也是文艺创作的本意所在。(新华网北京2011年08月07日专电,有改动)1.不属于微博这种文化传播方式在当下社会流行程度之高的表现的一项是()A.作为一种新媒体,近两年微博的发展可谓“神速”。2011年上半年,我国微博用户数量从6311万快速增长到1.95亿,半年增幅高达208.9%。B.人们在140个字的篇幅内乐此不疲地写着、读着、评论、转发,并发现仅仅通过百余字,就可以很好地传递信息甚至沟通情感。C.微博的东风,不仅吹来了“微”观念的普及,也使微小说、微电影,微视频等新鲜事物应运而生。D.有人认为,微小说扩大自己的影响范围的趋势是不可阻挡的,这将在一定程度上改变我国的文学“地图”。2.下列关于“微”的含义的解说,不准确的一项是()A.指当下流行的文化传播方式给人的微妙的心灵感受。B.指微博要求以一百多字表情达意的短小精练的特点。C.指微小说以寥寥数语完成人物的塑与情绪的表达。D.指微电影以几十秒的时长演绎一个情节紧凑的故事。3.下列关于文意的解说准确的一项是()A.“自打微博横空出世,你写个信要是超过140个字,你都发不出去!”这句话鲜明地表示出现代人对于真情的冷漠、网络对于情感表达的负面影响。B.因为微小说、微电影在“体型”上契合了人们即时消费的诉求,所以,手机、电纸书等阅读终端才能让人们充分利用各种时间“碎片”来阅读娱乐。C.无论是反映一种社会现象,还是传递某种情绪,微小说、微电影都能扣动人们的心弦,引来共鸣,所以,也就突破了以往“高高在上”的姿态。D.有些人认为,确切地说,微小说仍是短篇小说的一个“品种”。字数的限制使作者必须锤炼语言,去掉繁复的修饰,文字因此简洁、有张...

1、当您付费下载文档后,您只拥有了使用权限,并不意味着购买了版权,文档只能用于自身使用,不得用于其他商业用途(如 [转卖]进行直接盈利或[编辑后售卖]进行间接盈利)。
2、本站所有内容均由合作方或网友上传,本站不对文档的完整性、权威性及其观点立场正确性做任何保证或承诺!文档内容仅供研究参考,付费前请自行鉴别。
3、如文档内容存在违规,或者侵犯商业秘密、侵犯著作权等,请点击“违规举报”。

碎片内容

安徽省望江县高一语文上学期期中考试试卷新人教版试卷

您可能关注的文档

海博书城+ 关注
实名认证
内容提供者

从事历史教学,热爱教育,高度负责。

确认删除?
VIP
微信客服
  • 扫码咨询
会员Q群
  • 会员专属群点击这里加入QQ群
客服邮箱
回到顶部