电脑桌面
添加小米粒文库到电脑桌面
安装后可以在桌面快捷访问

中考物理试卷分项版解析汇编(第06期)专题08 功和能试卷VIP免费

中考物理试卷分项版解析汇编(第06期)专题08 功和能试卷_第1页
1/36
中考物理试卷分项版解析汇编(第06期)专题08 功和能试卷_第2页
2/36
中考物理试卷分项版解析汇编(第06期)专题08 功和能试卷_第3页
3/36
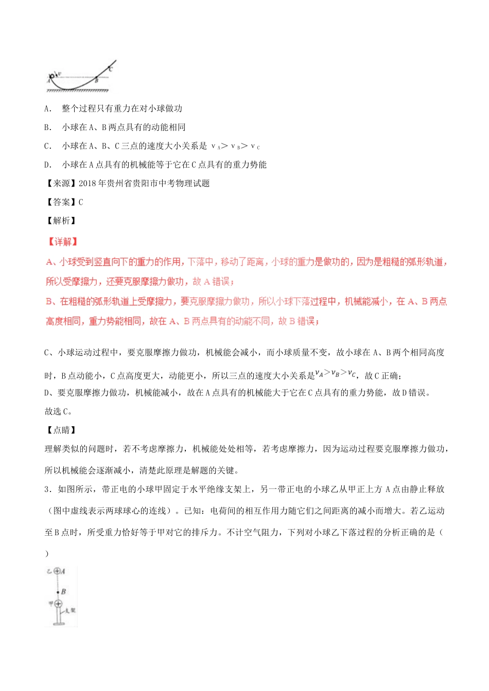
专题08功和能一、单选题1.2017年9月29日,世界上首条量子保密通信干线“京沪干线”和“墨子号”科学实验卫星进行了天、地连接,成功实现了洲际量子保密通信,大大地提高了我国的保密技术水平,那么,在下列说法中正确的是()A.在“墨子号”实验卫星的发射过程中,将重力势能转化为动能B.在轨运行的“墨子号”卫星受到的力是平衡力C.在轨运行的“墨子号”卫星内部的物体处于失重状态,但仍然受重力D.保密通信“京沪干线”和卫星“墨子号”之间是通过超声波实现联系的【来源】2018年四川省内江市中考物理试题【答案】C【解析】C、“墨子号”卫星内部的物体处于失重状态,是因为受到重力,而重力全部用来提供向心力,所以还是受重力作用的,故C正确;D、电磁波的传播不需要介质,保密通信“京沪干线”和卫星“墨子号”之间是通过电磁波实现联系,而超声波不能在真空中传播,故D错误。故选C。【点睛】注意选项B的判断,关键是牢记平衡状态,静止和匀速直线运动时运动状态不变为平衡状态,即速度和方向都不能改变,卫星的圆周运动,运动状态一直在改变,所以受到的不是平衡力。2.如图所示,粗糙的弧形轨道竖直固定于水平面,一小球由A点以速度ν沿轨道滚下,经另一侧等高点B后到达最高点C.下列关于小球滚动过程的分析正确的是()A.整个过程只有重力在对小球做功B.小球在A、B两点具有的动能相同C.小球在A、B、C三点的速度大小关系是νA>νB>νCD.小球在A点具有的机械能等于它在C点具有的重力势能【来源】2018年贵州省贵阳市中考物理试题【答案】C【解析】C、小球运动过程中,要克服摩擦力做功,机械能会减小,而小球质量不变,故小球在A、B两个相同高度时,B点动能小,C点高度更大,动能更小,所以三点的速度大小关系是,故C正确;D、要克服摩擦力做功,机械能减小,故在A点具有的机械能大于它在C点具有的重力势能,故D错误。故选C。【点睛】理解类似的问题时,若不考虑摩擦力,机械能处处相等,若考虑摩擦力,因为运动过程要克服摩擦力做功,所以机械能会逐渐减小,清楚此原理是解题的关键。3.如图所示,带正电的小球甲固定于水平绝缘支架上,另一带正电的小球乙从甲正上方A点由静止释放(图中虚线表示两球球心的连线)。已知:电荷间的相互作用力随它们之间距离的减小而增大。若乙运动至B点时,所受重力恰好等于甲对它的排斥力。不计空气阻力,下列对小球乙下落过程的分析正确的是()A.到达B点前增加的动能等于减小的重力势能B.到达B点后它能保持平衡状态C.从A到B的过程中,它始终受到平衡力作用D.从A点到B点,重力做的功比排斥力的功多【来源】安徽省无为县红庙初中2017-2018学年上学期九年级物理同步练习11.4认识动能和势能【答案】D【解析】【点睛】(1)根据机械能是否守恒分析;(2)根据甲的受力情况分析;(3)根据甲的运动状态分析;(4)根据重力和斥力的大小分析做功的多少。4.如图是宜宾天池公园内的“摩天轮”,一游客坐在“摩天轮”中在竖直平面内做速度大小不变的圆周运动,游客从最低点向最高点运动的过程中,下列说法正确的是()A.游客的动能保持不变B.游客的动能先增大后减小C.游客的重力势能保持不变D.游客的机械能保持不变【来源】安徽省无为县红庙初中2017-2018学年上学期九年级物理同步练习11.4认识动能和势能【答案】A【解析】【详解】AB.游客做匀速圆周运动,动能不变。故A正确,B错误;C.游客在向最高点运动的过程中,重力势能增加。故C错误。D.在上升的过程中,动能不变,重力势能增加,则机械能增加。故D错误。故选A.【点睛】游客乘坐匀速转动的摩天轮,游客做匀速圆周运动,动能不变,通过高度的变化判断重力势能的变化,根据机械能等于动能与重力势能之和判断机械能的变化.5.在篮球比赛中,运动员对篮球没有做功的过程是()A.运球B.扣篮C.擦板D.跳投【来源】安徽省无为县红庙初中2017-2018学年上学期九年级物理同步练习11.1怎样才叫“做功”【答案】C【解析】【点睛】解答此题要求学生了解篮球相关术语,并对做功的两个必要因素深刻理解。6.如图所示,2018年4月2日8时15分左右,天宫一号目标飞行器进入大气层,绝大部分...

1、当您付费下载文档后,您只拥有了使用权限,并不意味着购买了版权,文档只能用于自身使用,不得用于其他商业用途(如 [转卖]进行直接盈利或[编辑后售卖]进行间接盈利)。
2、本站所有内容均由合作方或网友上传,本站不对文档的完整性、权威性及其观点立场正确性做任何保证或承诺!文档内容仅供研究参考,付费前请自行鉴别。
3、如文档内容存在违规,或者侵犯商业秘密、侵犯著作权等,请点击“违规举报”。

碎片内容

中考物理试卷分项版解析汇编(第06期)专题08 功和能试卷

确认删除?
VIP
微信客服
  • 扫码咨询
会员Q群
  • 会员专属群点击这里加入QQ群
客服邮箱
回到顶部