电脑桌面
添加小米粒文库到电脑桌面
安装后可以在桌面快捷访问

重症护理学简答题VIP免费

重症护理学简答题_第1页
1/14
重症护理学简答题_第2页
2/14
重症护理学简答题_第3页
3/14
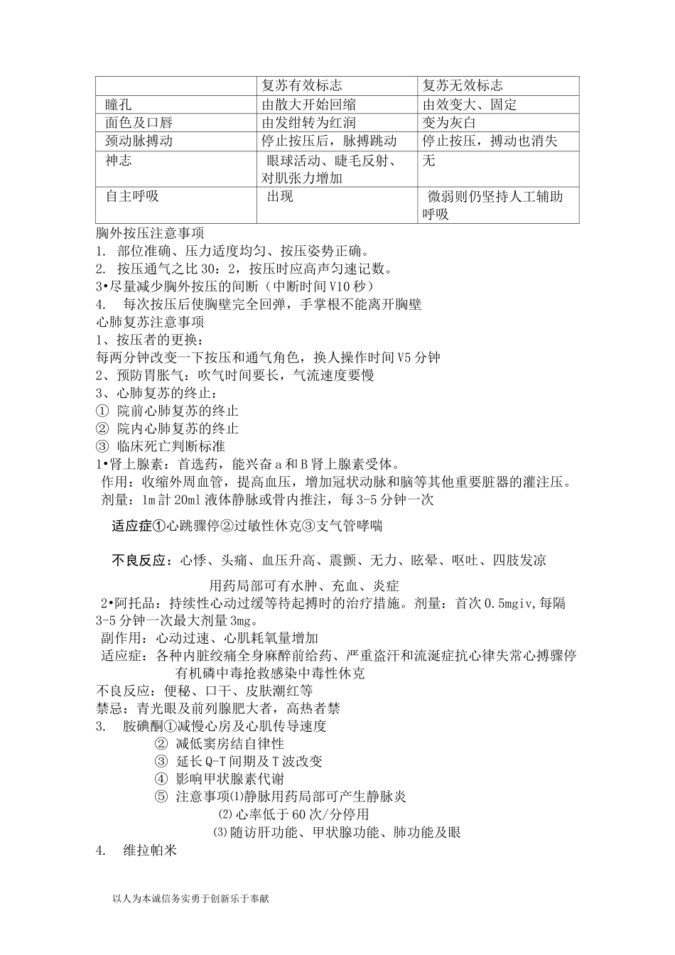
以人为本诚信务实勇于创新乐于奉献急诊护理应急预案常见类型1.常见急症的应急预案2.突发事件的应急预案3•灾难批量伤(病)员的应急预案伤病员的转送护理途中监护1•据病情及运输工具取体位,注意安全2.脊柱损伤应保持脊柱轴线稳定3.担架运送时患者头在后4•使用止血带者注意观察及定时松解5•空运应应横放,湿化空气,防气压伤6•途中加强生命支持性措施、监测、记录急诊分诊作用1.安排就诊顺序2.患者登记3.治疗作用4.建立公共关系5.统计资料的收集与分析分诊方法1.交通指挥分诊法2.现场检查分诊法3.综合分诊法分诊程序1.分诊问诊2.测量生命体征3.分诊分流4.分诊护理竭力为客户提供满意的产品和服务以人为本诚信务实勇于创新乐于奉献以人为本诚信务实勇于创新乐于奉献复苏有效标志复苏无效标志瞳孔由散大开始回缩由效变大、固定面色及口唇由发绀转为红润变为灰白颈动脉搏动停止按压后,脉搏跳动停止按压,搏动也消失神志眼球活动、睫毛反射、对肌张力增加无自主呼吸出现微弱则仍坚持人工辅助呼吸胸外按压注意事项1.部位准确、压力适度均匀、按压姿势正确。2.按压通气之比30:2,按压时应高声匀速记数。3•尽量减少胸外按压的间断(中断时间V10秒)4.每次按压后使胸壁完全回弹,手掌根不能离开胸壁心肺复苏注意事项1、按压者的更换:每两分钟改变一下按压和通气角色,换人操作时间V5分钟2、预防胃胀气:吹气时间要长,气流速度要慢3、心肺复苏的终止:①院前心肺复苏的终止②院内心肺复苏的终止③临床死亡判断标准1•肾上腺素:首选药,能兴奋a和B肾上腺素受体。作用:收缩外周血管,提高血压,增加冠状动脉和脑等其他重要脏器的灌注压。剂量:1m計20ml液体静脉或骨内推注,每3-5分钟一次适应症①心跳骤停②过敏性休克③支气管哮喘不良反应:心悸、头痛、血压升高、震颤、无力、眩晕、呕吐、四肢发凉用药局部可有水肿、充血、炎症2•阿托品:持续性心动过缓等待起搏时的治疗措施。剂量:首次0.5mgiv,每隔3-5分钟一次最大剂量3mg。副作用:心动过速、心肌耗氧量增加适应症:各种内脏绞痛全身麻醉前给药、严重盗汗和流涎症抗心律失常心搏骤停有机磷中毒抢救感染中毒性休克不良反应:便秘、口干、皮肤潮红等禁忌:青光眼及前列腺肥大者,高热者禁3.胺碘酮①减慢心房及心肌传导速度②减低窦房结自律性③延长Q-T间期及T波改变④影响甲状腺素代谢⑤注意事项⑴静脉用药局部可产生静脉炎⑵心率低于60次/分停用⑶随访肝功能、甲状腺功能、肺功能及眼4.维拉帕米竭力为客户提供满意的产品和服务以人为本诚信务实勇于创新乐于奉献①静推速度不宜过快,否则有心搏骤停的危险②静脉注射时,严密监测心率、心律及血压,必要时备急救设备5•西地兰:主要用于心力衰竭,作用快控制房颤、房扑心源性休克不良反应①在心电血压监测下用药②监测电解质及肾功能③及早发现中毒症状如:恶心、呕吐、厌食、腹泻、头晕、头痛、视物模糊、黄视、绿视等④疑有洋地黄中毒时,做血药浓度监测,过量时,停药1〜2天后可消退6.多巴胺①静滴速度过快,可出现心律失常、头痛和高血压②禁与碱性溶液在同一输液器中混合③治疗休克前必须补足血容量④药液外漏在局部注射酚妥拉明拮抗⑤不能突然停药,需逐渐减量⑥开始用药后,2〜5分钟测血压一次7•硝普钠①现用现配,充分溶解,避光滴注,8h内滴毕②长期使用可引起硫氰化物蓄积性中毒③密切监测血压及血流动力学脑复苏的主要措施1.维持血压2•低温:32-34摄氏度,维持12-24小时。常用物理降温法:冰袋、冰帽等。3.防治脑缺氧和脑水肿①脱水:20%甘露醇快速滴注,联合使用咲塞米、25%白蛋白和地塞米松。②促进早期脑血流灌注③高压氧(HBO)治疗多发性创伤护理措施现场救护原则:先抢救生命,后保护功能;先重后轻,先急后缓1.尽快脱离危险环境2.现场心肺复苏3.解除呼吸道梗阻4.处理8.抗休克理活动性出血5.处理创伤性血气胸6•保存好离肢肢体7•伤口处9.现场观察中暑救治:急救原则①尽快使患者脱离高温环境②迅速降温③保护重要脏器功能现场救护①脱离高温环境②降温医院内救护①降温:物理降温、药物降温竭力为客户提供满意的产品和服务以人为本诚信务实勇于创新乐于奉...

1、当您付费下载文档后,您只拥有了使用权限,并不意味着购买了版权,文档只能用于自身使用,不得用于其他商业用途(如 [转卖]进行直接盈利或[编辑后售卖]进行间接盈利)。
2、本站所有内容均由合作方或网友上传,本站不对文档的完整性、权威性及其观点立场正确性做任何保证或承诺!文档内容仅供研究参考,付费前请自行鉴别。
3、如文档内容存在违规,或者侵犯商业秘密、侵犯著作权等,请点击“违规举报”。

碎片内容

重症护理学简答题

确认删除?
VIP
微信客服
  • 扫码咨询
会员Q群
  • 会员专属群点击这里加入QQ群
客服邮箱
回到顶部