电脑桌面
添加小米粒文库到电脑桌面
安装后可以在桌面快捷访问

人力资源管理体系框架VIP免费

人力资源管理体系框架_第1页
1/4
人力资源管理体系框架_第2页
2/4
人力资源管理体系框架_第3页
3/4
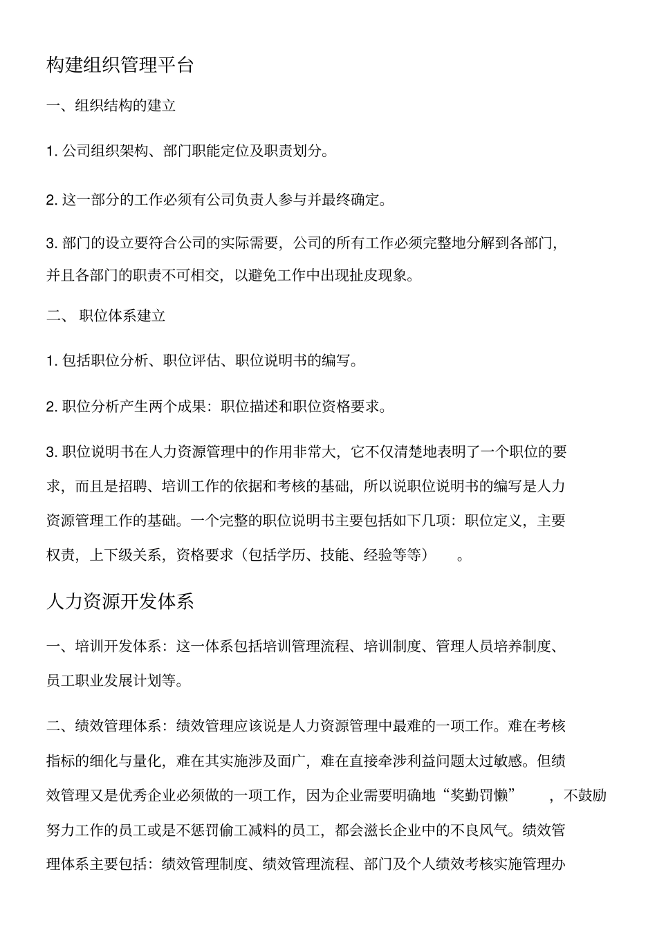
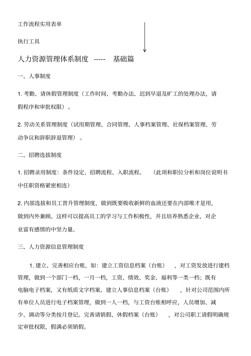
人力资源管理体系人力资源规划体系面试录用管理体系人才测评管理体系职业生涯规划体系培训开放管理体系薪酬管理体系绩效管理体系人事事物管理体系招聘管理体系人力资源的供需平衡,结构优化。内部晋升制度制度、职业规划辅导制度,提升员工未来规划意识。招聘渠道、筛选制度、匹配程、岗位说明(任职资格)。有效甄别、留住有效人才、合理委婉拒绝。公正公平测量人才的抗压能力、素质、能力。提高人才核心竞争力,培训管理制度。培训入职和岗前。合理规划薪酬结构发挥激励作用。激发员工潜在能力。KPI-360-平衡记分卡-个人部门企业目标的明确。员工异动(入职、离职、晋升)、员工关系(欢动策划、执行)。对于职位分析和职务说明对整体架构的关系图:人力资源六大模块对结构的影响和发散:岗位职责管理制度实施方案公司任务员工招聘员工辞退员工考核和激励制度员工培训组织机构和岗位设定人力资源六大模块工作流程实用表单执行工具人力资源管理体系制度-----基础篇一、人事制度1.考勤、请休假管理制度(工作时间、考勤办法、迟到早退及旷工的处理办法,请假程序和审批权限)。2.劳动关系管理制度(试用期管理、合同管理、人事档案管理、社保档案管理、劳动争议和辞职辞退管理)。二、招聘选拔制度1.招聘录用制度:条件设定、招聘流程、入职流程。(此项和职位分析和岗位说明书中任职资格紧密相连)2.内部选拔和员工晋升管理制度,做到既要吸收新鲜的血液还要在内部唯才是用,做到内外兼顾。这样可以提高员工的学习与工作积极性,并且培养熟悉企业、对企业富有感情的中坚力量。三、人力资源信息管理制度1.建立、完善相应台账,如:建立工资信息档案(台账),对工资发放进行建档管理,做到一个部门一档,一月一档,工资、绩效、奖金、福利等一类一档;既有电脑电子档案,又有纸质文字档案。建立人事信息档案(台账),针对公司范围内所有单位人员进行电子档案管理,做到一人一档,与工资台账相呼应,人员增加、减少、调动等分类按月登记。完善请销假、休假档案(台账),对公司职工请假明确规定审批权限,假满必须销假。构建组织管理平台一、组织结构的建立1.公司组织架构、部门职能定位及职责划分。2.这一部分的工作必须有公司负责人参与并最终确定。3.部门的设立要符合公司的实际需要,公司的所有工作必须完整地分解到各部门,并且各部门的职责不可相交,以避免工作中出现扯皮现象。二、职位体系建立1.包括职位分析、职位评估、职位说明书的编写。2.职位分析产生两个成果:职位描述和职位资格要求。3.职位说明书在人力资源管理中的作用非常大,它不仅清楚地表明了一个职位的要求,而且是招聘、培训工作的依据和考核的基础,所以说职位说明书的编写是人力资源管理工作的基础。一个完整的职位说明书主要包括如下几项:职位定义,主要权责,上下级关系,资格要求(包括学历、技能、经验等等)。人力资源开发体系一、培训开发体系:这一体系包括培训管理流程、培训制度、管理人员培养制度、员工职业发展计划等。二、绩效管理体系:绩效管理应该说是人力资源管理中最难的一项工作。难在考核指标的细化与量化,难在其实施涉及面广,难在直接牵涉利益问题太过敏感。但绩效管理又是优秀企业必须做的一项工作,因为企业需要明确地“奖勤罚懒”,不鼓励努力工作的员工或是不惩罚偷工减料的员工,都会滋长企业中的不良风气。绩效管理体系主要包括:绩效管理制度、绩效管理流程、部门及个人绩效考核实施管理办法几项内容。三、薪酬激励体系:包括薪酬及福利管理制度、绩效考核与薪酬激励挂钩方案、工作建议激励方案(合理化建议制度)等。四、引入或开发人力资源管理信息系统:人力资源管理系统包括招聘管理、档案管理、薪资管理、培训管理、合同管理、绩效考核、职业规划、评价中心等模块。它不仅可以提高人力资源管理的效率,还可以协助规范人力资源管理的业务流程。健康优秀的企业文化企业文化指企业的经营理念、价值观念、和工作作风。它表现为企业全体成员的整体精神、道德准则、价值标准及管理方式的规范。它能让员工时时都意识到自己是企业的一份子,要维护企业的声誉和形象。实施步骤...

1、当您付费下载文档后,您只拥有了使用权限,并不意味着购买了版权,文档只能用于自身使用,不得用于其他商业用途(如 [转卖]进行直接盈利或[编辑后售卖]进行间接盈利)。
2、本站所有内容均由合作方或网友上传,本站不对文档的完整性、权威性及其观点立场正确性做任何保证或承诺!文档内容仅供研究参考,付费前请自行鉴别。
3、如文档内容存在违规,或者侵犯商业秘密、侵犯著作权等,请点击“违规举报”。

碎片内容

人力资源管理体系框架

爱的疯狂+ 关注
实名认证
内容提供者

该用户很懒,什么也没介绍

确认删除?
VIP
微信客服
  • 扫码咨询
会员Q群
  • 会员专属群点击这里加入QQ群
客服邮箱
回到顶部