电脑桌面
添加小米粒文库到电脑桌面
安装后可以在桌面快捷访问

合作框架协议VIP免费

合作框架协议_第1页
1/7
合作框架协议_第2页
2/7
合作框架协议_第3页
3/7
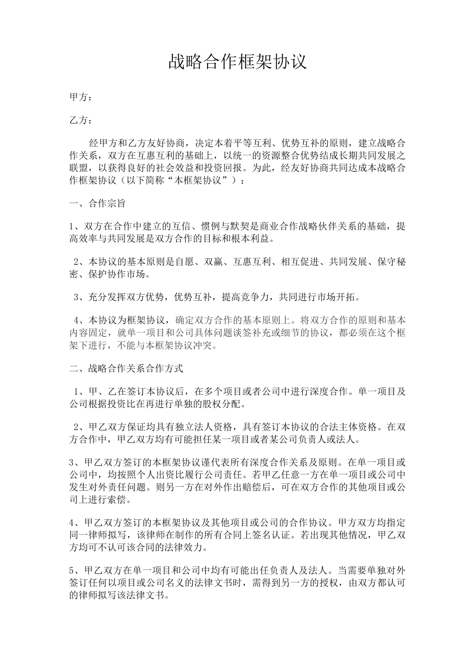
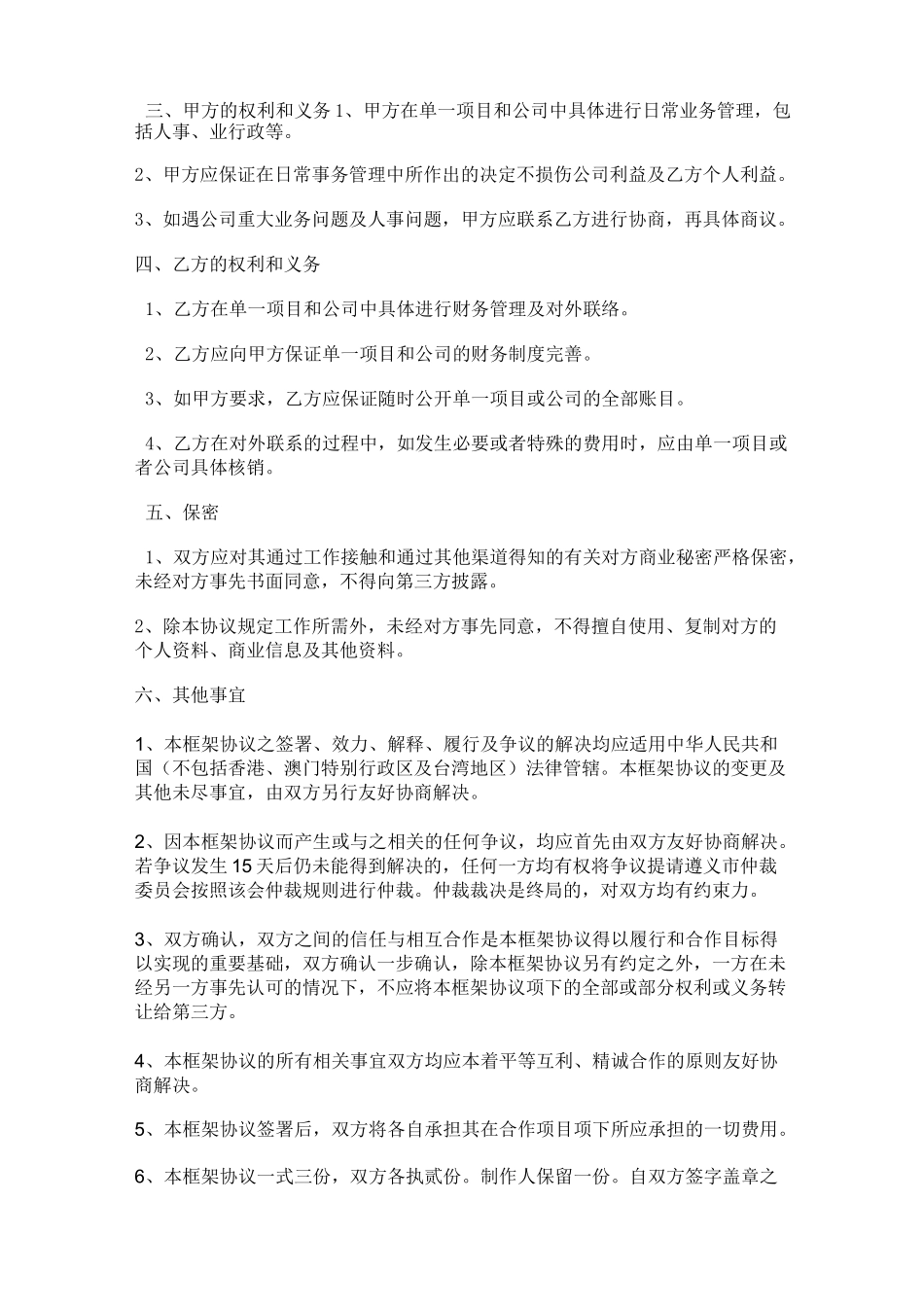
战略合作框架协议甲方:乙方:经甲方和乙方友好协商,决定本着平等互利、优势互补的原则,建立战略合作关系,双方在互惠互利的基础上,以统一的资源整合优势结成长期共同发展之联盟,以获得良好的社会效益和投资回报。为此,经友好协商共同达成本战略合作框架协议(以下简称“本框架协议”):一、合作宗旨1、双方在合作中建立的互信、惯例与默契是商业合作战略伙伴关系的基础,提高效率与共同发展是双方合作的目标和根本利益。2、本协议的基本原则是自愿、双赢、互惠互利、相互促进、共同发展、保守秘密、保护协作市场。3、充分发挥双方优势,优势互补,提高竞争力,共同进行市场开拓。4、本协议为框架协议,确定双方合作的基本原则上。将双方合作的原则和基本内容固定,就单一项目和公司具体问题谈签补充或细节的协议,都必须在这个框架下进行,不能与本框架协议冲突。二、战略合作关系合作方式1、甲、乙在签订本协议后,在多个项目或者公司中进行深度合作。单一项目及公司根据投资比在再进行单独的股权分配。2、甲乙双方保证均具有独立法人资格,具有签订本协议的合法主体资格。在双方合作中,甲乙双方均有可能担任某一项目或者某公司负责人或法人。3、甲乙双方签订的本框架协议谨代表所有深度合作关系及原则。在单一项目或公司中,均按照个人出资比履行公司责任。若甲乙任意一方在单一项目或公司中发生对外责任问题。则另一方在对外作出赔偿后,可在双方合作的其他项目或公司上进行索偿。4、甲乙双方签订的本框架协议及其他项目或公司的合作协议。甲方双方均指定同一律师拟写,该律师在制作的所有合同上签名认证。若出现其他情况,甲乙双方均可不认可该合同的法律效力。5、甲乙双方在单一项目和公司中均有可能出任负责人及法人。当需要单独对外签订任何以项目或公司名义的法律文书时,需得到另一方的授权,由双方都认可的律师拟写该法律文书。三、甲方的权利和义务1、甲方在单一项目和公司中具体进行日常业务管理,包括人事、业行政等。2、甲方应保证在日常事务管理中所作出的决定不损伤公司利益及乙方个人利益。3、如遇公司重大业务问题及人事问题,甲方应联系乙方进行协商,再具体商议。四、乙方的权利和义务1、乙方在单一项目和公司中具体进行财务管理及对外联络。2、乙方应向甲方保证单一项目和公司的财务制度完善。3、如甲方要求,乙方应保证随时公开单一项目或公司的全部账目。4、乙方在对外联系的过程中,如发生必要或者特殊的费用时,应由单一项目或者公司具体核销。五、保密1、双方应对其通过工作接触和通过其他渠道得知的有关对方商业秘密严格保密,未经对方事先书面同意,不得向第三方披露。2、除本协议规定工作所需外,未经对方事先同意,不得擅自使用、复制对方的个人资料、商业信息及其他资料。六、其他事宜1、本框架协议之签署、效力、解释、履行及争议的解决均应适用中华人民共和国(不包括香港、澳门特别行政区及台湾地区)法律管辖。本框架协议的变更及其他未尽事宜,由双方另行友好协商解决。2、因本框架协议而产生或与之相关的任何争议,均应首先由双方友好协商解决。若争议发生15天后仍未能得到解决的,任何一方均有权将争议提请遵义市仲裁委员会按照该会仲裁规则进行仲裁。仲裁裁决是终局的,对双方均有约束力。3、双方确认,双方之间的信任与相互合作是本框架协议得以履行和合作目标得以实现的重要基础,双方确认一步确认,除本框架协议另有约定之外,一方在未经另一方事先认可的情况下,不应将本框架协议项下的全部或部分权利或义务转让给第三方。4、本框架协议的所有相关事宜双方均应本着平等互利、精诚合作的原则友好协商解决。5、本框架协议签署后,双方将各自承担其在合作项目项下所应承担的一切费用。6、本框架协议一式三份,双方各执贰份。制作人保留一份。自双方签字盖章之日起生效,有效期至双方书面确认终止合作或任何一方根据本框架协议之约定行使单方解除权之日为止。甲方:乙方:制作人:年月日合建契约书立契约书人Xxx(以下简称甲方),xxx(以下简称乙方),兹因合作兴建房屋事宜,经双方协议,同意订定各条款如下:第一条甲方所有坐落x...

1、当您付费下载文档后,您只拥有了使用权限,并不意味着购买了版权,文档只能用于自身使用,不得用于其他商业用途(如 [转卖]进行直接盈利或[编辑后售卖]进行间接盈利)。
2、本站所有内容均由合作方或网友上传,本站不对文档的完整性、权威性及其观点立场正确性做任何保证或承诺!文档内容仅供研究参考,付费前请自行鉴别。
3、如文档内容存在违规,或者侵犯商业秘密、侵犯著作权等,请点击“违规举报”。

碎片内容

合作框架协议

您可能关注的文档

确认删除?
VIP
微信客服
  • 扫码咨询
会员Q群
  • 会员专属群点击这里加入QQ群
客服邮箱
回到顶部