电脑桌面
添加小米粒文库到电脑桌面
安装后可以在桌面快捷访问

主体结构检测考试试题VIP免费

主体结构检测考试试题_第1页
1/24
主体结构检测考试试题_第2页
2/24
主体结构检测考试试题_第3页
3/24
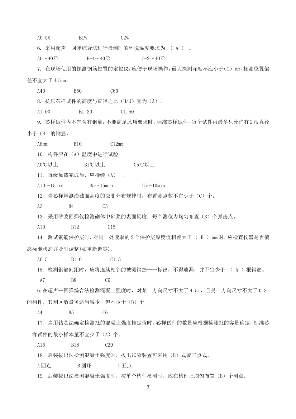
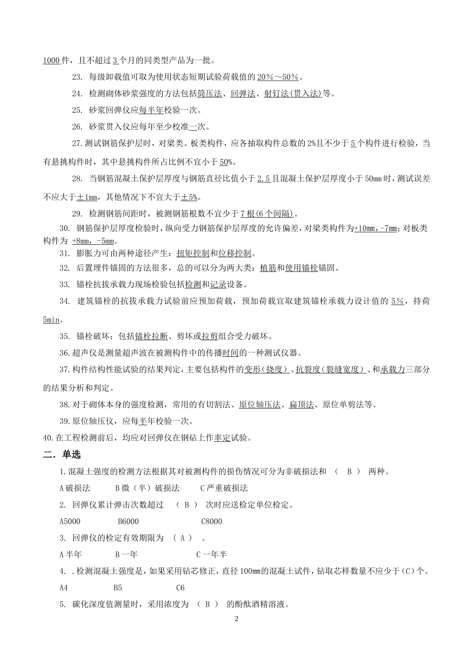
一.填空1.工程质量检测的主要内容包括:建筑材料检测、地基及基础检测、主体结构检测、室内环境检测、建筑节能检测、钢结构检测、建筑幕墙检测、建筑门窗检测、建筑智能系统检测等。2.检测机构应对出具的检测数据和结论的真实性、规范性和准确性负法律责任3.环境条件记录应包括环境参数测量值、记录次数、记录时间、监控仪器编号、记录人签名等.4.用于工程检测的回弹仪必须具有产品合格证及检定单位的检定合格证。5.回弹仪累计弹击次数超过6000次时应送检定单位检定。6.回弹法测混凝土强度时,混凝土测区的面积不宜大于0.04㎡。7.检测混凝土强度是,如果采用钻芯修正,直径100㎜的混凝土试件,钻取芯样数量不应少于6个,若采用直径小于70㎜的芯样,则数量不应少于9个。8.碳化深度值测量时,采用浓度为1%的酚酞酒精溶液。9.非金属超声检测仪如在较长时间内停用,每月应通电一次,每次不少于lh。10.平面换能器的工作频率宜在50~100kHz范围以内。11.测量回弹值应在构件测区内超声波的发射和接收面各弹击8个点。超声波单面平测时,可在超声波的发射和接收测点之间弹击16个点,每一测点的回弹值测读精确至1。12.钻芯法对结构混凝土造成局部损伤,是一种微(半)破损的现场检测手段。13.钻芯机应具有足够的刚度、操作灵活、固定和移动方便,并应有水冷却系统。14.抗压试验的芯样试件宜使用标准芯样试件,其公称直径不宜小于骨料最大粒径的3倍,也可采用小直径芯样试件,但其公称直径不应小于70mm且不得小于骨料最大粒径的2倍。15.当用钻芯法确定单个构件的混凝土强度推定值时,有效芯样试件的数量不应少于3个;对于较小的构件,有效芯样构件的数量不得少于2个;当用于钻芯修正时,标准芯样试件的数量不应少于6个,小直径芯样试件数量宜适当增加。16.抗压芯样试件的高度与直径之比(H/d)宜为1.00。17.芯样试件内不宜含有钢筋,不能满足此项要求时,标准芯样试件,每个试件内最多只允许有2根直径小于10mm的钢筋。18.比较成熟的拔出法分为预埋或先装拔出法和后装拔出法两种。19.拔出仪显示仪表的正常使用环境为4~40℃。20.后装拔出法强度计算时,当构件3个拔出力中的最大和最小拔出力与中间值之差均小于中间值的15%时取最小值作为该构件拔出力计算值。21.构件的结构性能载荷试验,按其在被测构件或结构上作用载荷特性的不同,可分为静荷载试验(简称静载或静力试验)和动荷载试验(简称动载或动力试验)。22.对于构件结构性能检验数量,成批生产的混凝土构件,应按同一生产工艺正常生产的不超过11000件,且不超过3个月的同类型产品为一批。23.每级卸载值可取为使用状态短期试验荷载值的20%~50%。24.检测砌体砂浆强度的方法包括筒压法、回弹法、射钉法(贯入法)等。25.砂浆回弹仪应每半年校验一次。26.砂浆贯入仪应每年至少校准一次。27.测试钢筋保护层时,对梁类、板类构件,应各抽取构件总数的2%且不少于5个构件进行检验,当有悬挑构件时,其中悬挑构件所占比例不宜小于50%。28.当钢筋混凝土保护层厚度与钢筋直径比值小于2.5且混凝土保护层厚度小于50mm时,测试误差不应大于±1mm,其他情况下不宜大于±5%。29.检测钢筋间距时,被测钢筋根数不宜少于7根(6个间隔)。30.钢筋保护层厚度检验时,纵向受力钢筋保护层厚度的允许偏差,对梁类构件为+10㎜,-7㎜;对板类构件为+8mm,-5mm。31.膨胀力可由两种途径产生:扭矩控制和位移控制。32.后置埋件锚固的方法很多,总的可以分为两大类:植筋和使用锚栓锚固。33.锚栓抗拔承载力现场检验包括检测和记录设备。34.建筑锚栓的抗拔承载力试验前应预加荷载,预加荷载宜取建筑锚栓承载力设计值的5%,持荷5min。35.锚栓破坏:包括锚栓拉断、剪坏或拉剪组合受力破坏。36.超声仪是测量超声波在被测构件中的传播时间的一种测试仪器。37.构件结构性能试验的结果判定,主要包括构件的变形(挠度)、抗裂度(裂缝宽度)、和承载力三部分的结果分析和判定。38.对于砌体本身的强度检测,常用的有切割法、原位轴压法、扁顶法、原位单剪法等。39.原位轴压仪,应每半年校验一次。40.在工程检测前后,均应对回弹仪在钢砧上作率定试验。二.单选1.混凝土强度...

1、当您付费下载文档后,您只拥有了使用权限,并不意味着购买了版权,文档只能用于自身使用,不得用于其他商业用途(如 [转卖]进行直接盈利或[编辑后售卖]进行间接盈利)。
2、本站所有内容均由合作方或网友上传,本站不对文档的完整性、权威性及其观点立场正确性做任何保证或承诺!文档内容仅供研究参考,付费前请自行鉴别。
3、如文档内容存在违规,或者侵犯商业秘密、侵犯著作权等,请点击“违规举报”。

碎片内容

主体结构检测考试试题

您可能关注的文档

确认删除?
VIP
微信客服
  • 扫码咨询
会员Q群
  • 会员专属群点击这里加入QQ群
客服邮箱
回到顶部