电脑桌面
添加小米粒文库到电脑桌面
安装后可以在桌面快捷访问

服装公司规章制度VIP免费

服装公司规章制度_第1页
1/6
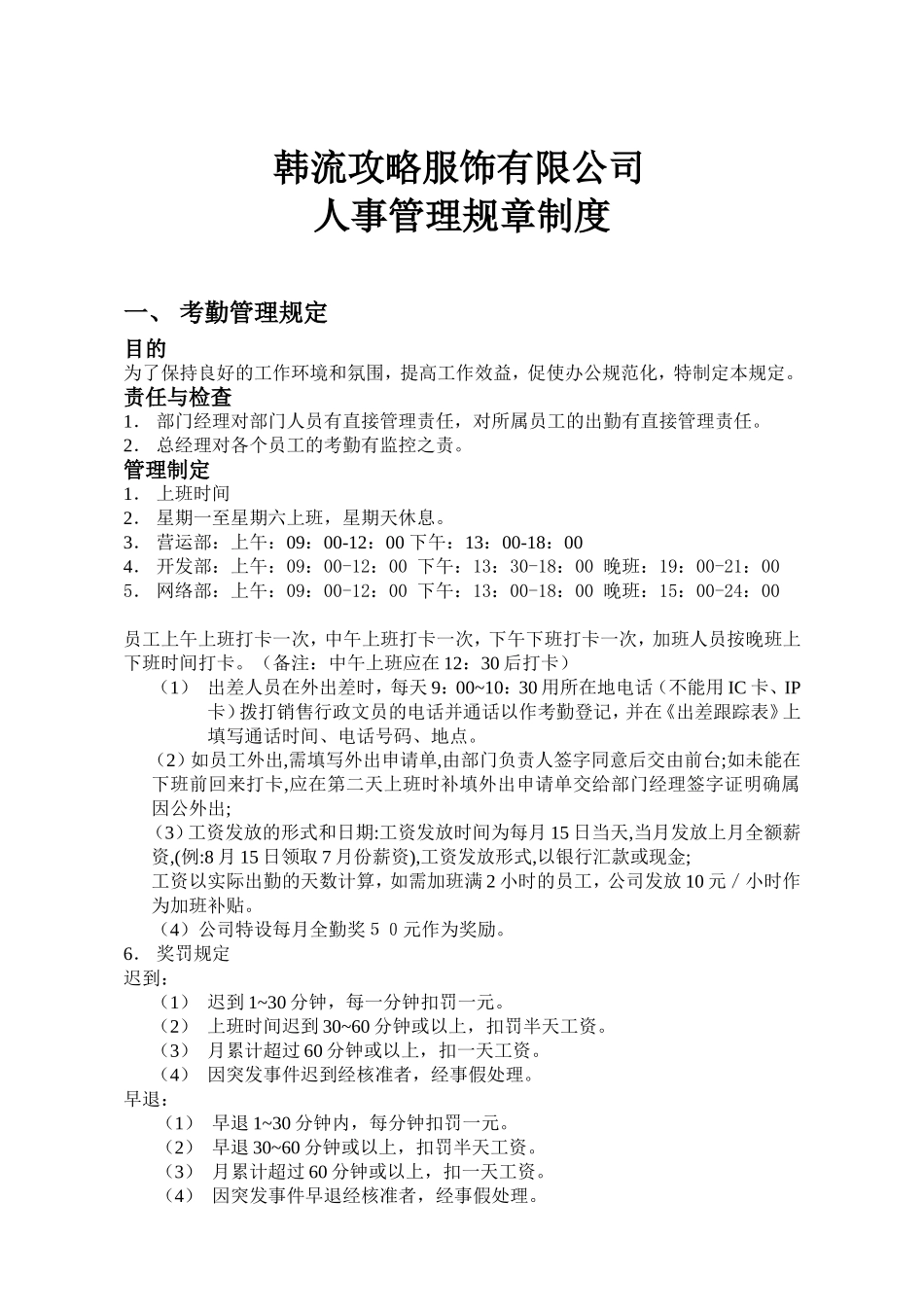
服装公司规章制度_第2页
2/6
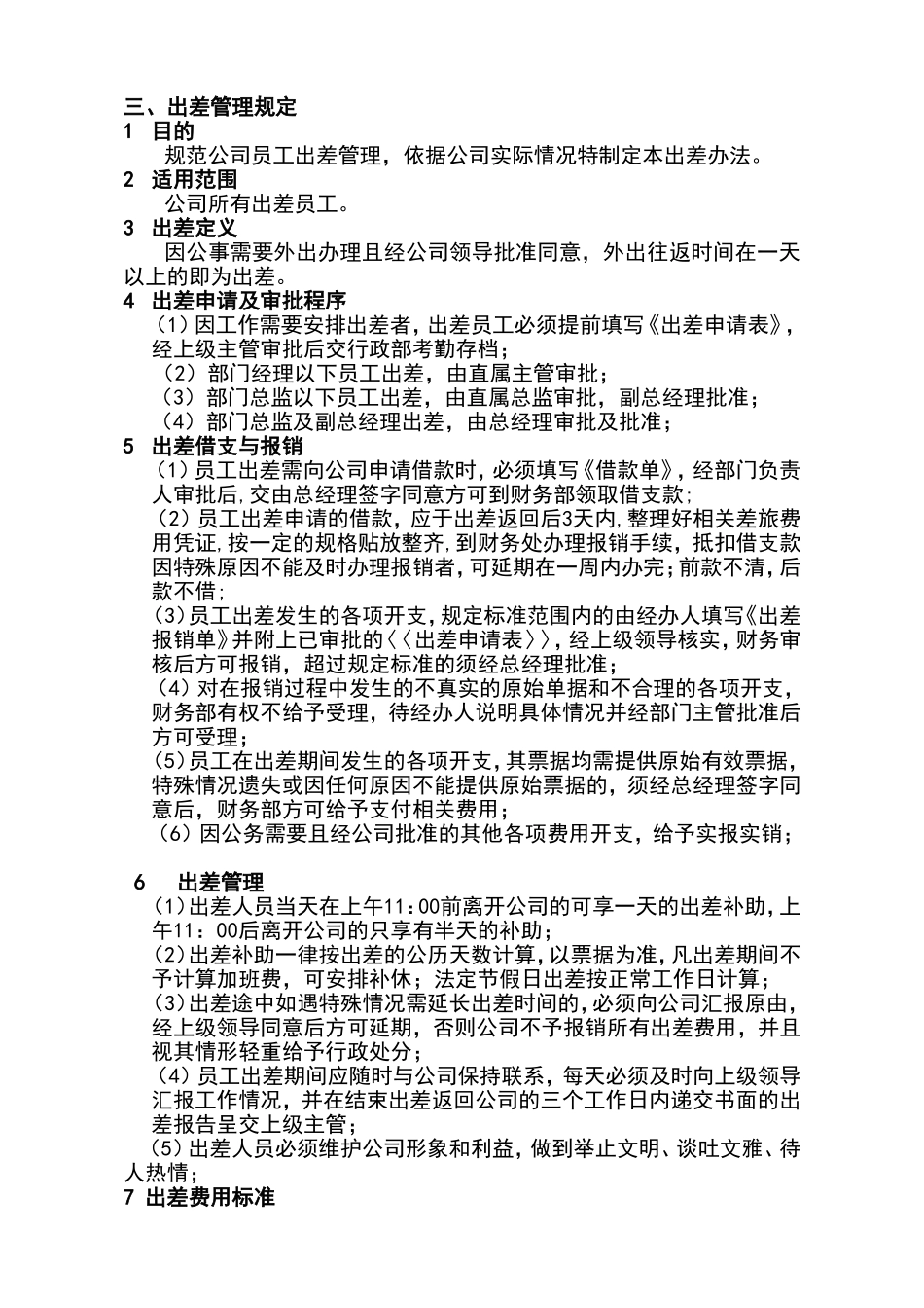
服装公司规章制度_第3页
3/6
韩流攻略服饰有限公司人事管理规章制度一、考勤管理规定目的为了保持良好的工作环境和氛围,提高工作效益,促使办公规范化,特制定本规定。责任与检查1.部门经理对部门人员有直接管理责任,对所属员工的出勤有直接管理责任。2.总经理对各个员工的考勤有监控之责。管理制定1.上班时间2.星期一至星期六上班,星期天休息。3.营运部:上午:09:00-12:00下午:13:00-18:004.开发部:上午:09:00-12:00下午:13:30-18:00晚班:19:00-21:005.网络部:上午:09:00-12:00下午:13:00-18:00晚班:15:00-24:00员工上午上班打卡一次,中午上班打卡一次,下午下班打卡一次,加班人员按晚班上下班时间打卡。(备注:中午上班应在12:30后打卡)(1)出差人员在外出差时,每天9:00~10:30用所在地电话(不能用IC卡、IP卡)拨打销售行政文员的电话并通话以作考勤登记,并在《出差跟踪表》上填写通话时间、电话号码、地点。(2)如员工外出,需填写外出申请单,由部门负责人签字同意后交由前台;如未能在下班前回来打卡,应在第二天上班时补填外出申请单交给部门经理签字证明确属因公外出;(3)工资发放的形式和日期:工资发放时间为每月15日当天,当月发放上月全额薪资,(例:8月15日领取7月份薪资),工资发放形式,以银行汇款或现金;工资以实际出勤的天数计算,如需加班满2小时的员工,公司发放10元/小时作为加班补贴。(4)公司特设每月全勤奖50元作为奖励。6.奖罚规定迟到:(1)迟到1~30分钟,每一分钟扣罚一元。(2)上班时间迟到30~60分钟或以上,扣罚半天工资。(3)月累计超过60分钟或以上,扣一天工资。(4)因突发事件迟到经核准者,经事假处理。早退:(1)早退1~30分钟内,每分钟扣罚一元。(2)早退30~60分钟或以上,扣罚半天工资。(3)月累计超过60分钟或以上,扣一天工资。(4)因突发事件早退经核准者,经事假处理。旷工:(1)假期满未续假,又没有上班者,均以旷工论。(2)旷工一天,除当天不计工时外,另外扣两天工资。连续旷工三日,或全月累计旷工六日,予以开除处分。上班时间外出办私事,一经发现,作旷工一天处理。二、请(休)假管理制度请假方式因事请假需写《请假单》,将请假单交给直接主管审批或上级主管审批,批准后才能休假。批核权限1.经理以下人员:一天以上三天以下向经理请假,三天以上需总经理批准。2.经理:一天以上三天以下向副总请假,三天以上需总经理批准。请假规定1.请假期时,一天以内的提前半天,申请三天以内的提前一天申请,三天以上的提前三天申请。2.事假起始计算为小时,未满1小时以1小时计算,所有事假都不予计当日薪酬。3.因病请假,须填写《请假单》经权限主管核准后方可离岗。外地出差因病不能上班,可托人或电话向部门主管请假,如部门主管同意,部门主管必须代申请人填写《请假单》交人事部备案。如部门主管不同意,应电话告知或托人告知申请人应按规定上班。请病假须递交有效的医院证明,方才有效。4.如患重大病症住院治疗,超过两个星期起予以停工(自动离职),病例愈后经医院证明可从事原岗位工作的可考虑予以复职。5.假期中公休日当休息日论。病假不足一日则以小时来计。探亲假、婚假、丧假、产假都按国家规定办理法定节假日放假规定1月1日元旦放假1天5月1日国际劳动节放假1天10月1日国庆节放假1天中秋节、端午节放假半天管理规定1.请假必须提前申请,安排工作代理人,经权责主管同意签准后方可告假,如写好请假申请,但直属主管未签准而请假人离开公司则以旷工论处。2.如因突发事件不能预先办理请假手续,应于事发当日报告直属主管或电话请假或托人代办请假手续。电话请假或托人请假必须说明请假原因。凡请假未获批准而擅自离岗者,作旷工论处。3.申请长假(7天以上),应在休假期前做好工作小结并向临时接替人员及直属上司交待清楚。4.经理、主管休假期间须留下假期中的联系电话,以备不时之需。5.假期满未续期或续假但未获批准者(因病或临时发生意外等不可抗力事件除外)均为旷工。6.请假理由不充分而妨碍工作时,可酌情不予请假或缩短请假时间。三、出差管理规定1目的规范公司员工出差管理,依据公...

1、当您付费下载文档后,您只拥有了使用权限,并不意味着购买了版权,文档只能用于自身使用,不得用于其他商业用途(如 [转卖]进行直接盈利或[编辑后售卖]进行间接盈利)。
2、本站所有内容均由合作方或网友上传,本站不对文档的完整性、权威性及其观点立场正确性做任何保证或承诺!文档内容仅供研究参考,付费前请自行鉴别。
3、如文档内容存在违规,或者侵犯商业秘密、侵犯著作权等,请点击“违规举报”。

碎片内容

服装公司规章制度

确认删除?
VIP
微信客服
  • 扫码咨询
会员Q群
  • 会员专属群点击这里加入QQ群
客服邮箱
回到顶部