电脑桌面
添加小米粒文库到电脑桌面
安装后可以在桌面快捷访问

销售退货作业流程VIP免费

销售退货作业流程_第1页
1/5
销售退货作业流程_第2页
2/5
销售退货作业流程_第3页
3/5
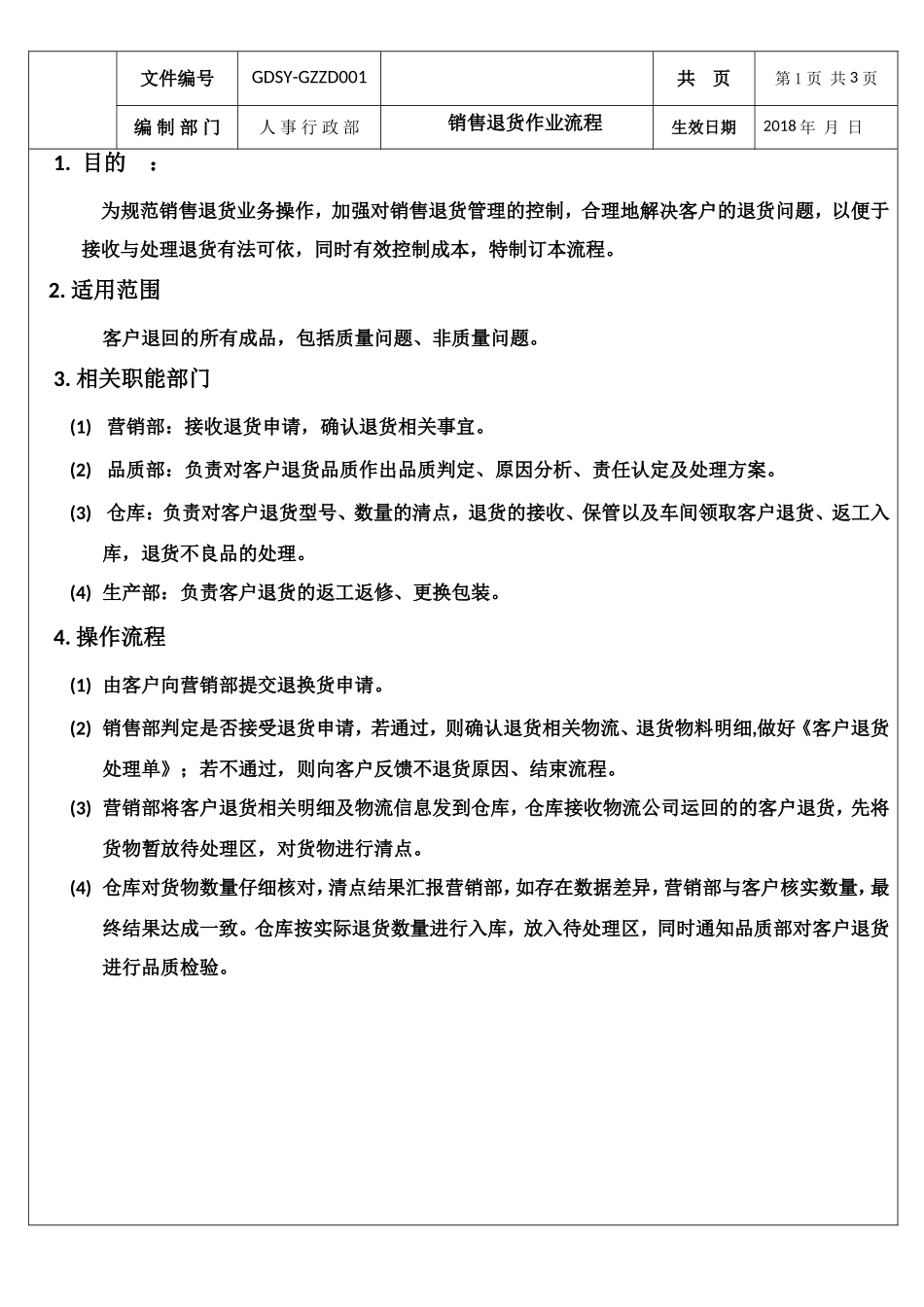
文件编号GDSY-GZZD001共页第1页共3页编制部门人事行政部销售退货作业流程生效日期2018年月日1.目的:为规范销售退货业务操作,加强对销售退货管理的控制,合理地解决客户的退货问题,以便于接收与处理退货有法可依,同时有效控制成本,特制订本流程。2.适用范围客户退回的所有成品,包括质量问题、非质量问题。3.相关职能部门(1)营销部:接收退货申请,确认退货相关事宜。(2)品质部:负责对客户退货品质作出品质判定、原因分析、责任认定及处理方案。(3)仓库:负责对客户退货型号、数量的清点,退货的接收、保管以及车间领取客户退货、返工入库,退货不良品的处理。(4)生产部:负责客户退货的返工返修、更换包装。4.操作流程(1)由客户向营销部提交退换货申请。(2)销售部判定是否接受退货申请,若通过,则确认退货相关物流、退货物料明细,做好《客户退货处理单》;若不通过,则向客户反馈不退货原因、结束流程。(3)营销部将客户退货相关明细及物流信息发到仓库,仓库接收物流公司运回的的客户退货,先将货物暂放待处理区,对货物进行清点。(4)仓库对货物数量仔细核对,清点结果汇报营销部,如存在数据差异,营销部与客户核实数量,最终结果达成一致。仓库按实际退货数量进行入库,放入待处理区,同时通知品质部对客户退货进行品质检验。文件编号GDSY-GZZD001共页第2页共3页编制部门人事行政部销售退货作业流程生效日期2018年月日(5)品质部对客户退货进行品质检验并作出《品质检验报告》:对品质状态做出界定,与仓库确定各品质状态下的货物的数量。提出相应的处理意见:返工返修、降级(品质等级)、更换包装、报废等。(6)品质部对客户反馈的品质问题作出原因分析,明确责任部门、责任人。责任部门提交预防纠正措施,杜绝类似品质问题再次发生。(7)最后将《品质检验报告》汇报营销部、副总、总经理。退货处理意见经批准后,发放到仓库、生产部,处理客户退货。(8)生产部领取客户退货,对其进行返工返修、更换包装等。经品质部再次检验合格后,返工成品进行交接入库,入库单需备注“返工入库”,仓库对返工后的成品作好区域放置,尤其是降低品质等级的成品需要作好标识。(9)需要报废的成品由仓库作好货物出库单(备注:报废),连同相关的《品质检验报告》一起交营销部、财务部、副总、总经理审核审批,审批通过后方可报废。(10)仓库对报废品拆箱、拆解,提取可以再利用的物料入库;不能再利用的物料,与公司后勤人员交接作报废处理。(11)仓库需严格做好客户退货的入库,生产部领取返工货物以及返工合格成品的入库,报废货物的出库等相关手续,确保仓库的帐务清晰、准确。6、表格表单:《客户退货处理单》《品质检验报告》文件编号GDSY-GZZD001共页第3页共3页编制部门人事行政部销售退货作业流程生效日期2018年月日6、销售退货流程图:客户信息沟通受理退货信息退货的判定营销部:由客户向营销部提交退换货申请。品管部:销售部判定是否接受退货申请,若通过,确认退货相关物流、退货明细,做好《客户退货处理单》;若不通过,则向客户反馈不退货原因、结束流程。仓库验收仓库:仓库根据退货明细,对客户退货进行清点,如有数据不符,及时向营销部汇报,把退货放置于待处理区,并按实际清点数量做好退货入库。品质界定处理结果生产部:领取客户退货,对其进行返工返修、更换包装等,经品质检验合格,与仓库交接入库。仓库:对需要报废的退货进行拆箱、拆包装,提取可以再利用的物料。需要报废的产品拆解报废仓库:仓库做好退货过程中的所有相关数据往来帐,及时输入ERP,确保系统数据的准确性。品质部:品质部对客户退货作出品质界定以及处理办法总经理、副总:货物的返工返修、降级(品质等级)、更换包装、报废等,经批准后方可生效。审批品质处理方案。车间返工入库通过不通过需要报废的产品拆解报废客户退货处理单编号:退货类型:□产品使用不合格□产品进货检验批量品质问题□规格不符合客户要求□错发货客户名称(代码)生产订单号:物流公司:退货数量退货申请日期预计到货日期:要求补货□是要求补货日期:补货方式:□公司承担运费□客户承担运费□否退货处理方式:□退款□其它客户...

1、当您付费下载文档后,您只拥有了使用权限,并不意味着购买了版权,文档只能用于自身使用,不得用于其他商业用途(如 [转卖]进行直接盈利或[编辑后售卖]进行间接盈利)。
2、本站所有内容均由合作方或网友上传,本站不对文档的完整性、权威性及其观点立场正确性做任何保证或承诺!文档内容仅供研究参考,付费前请自行鉴别。
3、如文档内容存在违规,或者侵犯商业秘密、侵犯著作权等,请点击“违规举报”。

碎片内容

销售退货作业流程

您可能关注的文档

确认删除?
VIP
微信客服
  • 扫码咨询
会员Q群
  • 会员专属群点击这里加入QQ群
客服邮箱
回到顶部