电脑桌面
添加小米粒文库到电脑桌面
安装后可以在桌面快捷访问

广州数控GSK980TDb操作步骤(刀补对刀)docVIP免费

广州数控GSK980TDb操作步骤(刀补对刀)doc_第1页
1/4
广州数控GSK980TDb操作步骤(刀补对刀)doc_第2页
2/4
广州数控GSK980TDb操作步骤(刀补对刀)doc_第3页
3/4
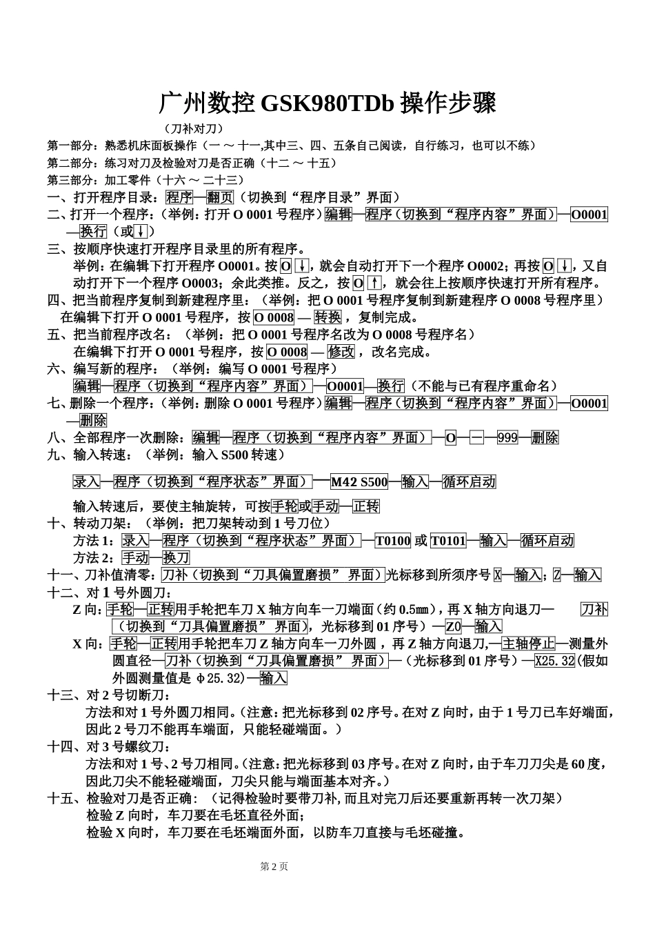
广州数控GSK980TDb操作步骤第1页广州数控GSK980TDb操作步骤(刀补对刀)第一部分:熟悉机床面板操作(一~十一,其中三、四、五条自己阅读,自行练习,也可以不练)第二部分:练习对刀及检验对刀是否正确(十二~十五)第三部分:加工零件(十六~二十三)一、打开程序目录:程序—翻页(切换到“程序目录”界面)二、打开一个程序:(举例:打开O0001号程序)编辑—程序(切换到“程序内容”界面)—O0001—换行(或↓)三、按顺序快速打开程序目录里的所有程序。举例:在编辑下打开程序O0001。按O↓,就会自动打开下一个程序O0002;再按O↓,又自动打开下一个程序O0003;余此类推。反之,按O↑,就会往上按顺序快速打开所有程序。四、把当前程序复制到新建程序里:(举例:把O0001号程序复制到新建程序O0008号程序里)在编辑下打开O0001号程序,按O0008—转换,复制完成。五、把当前程序改名:(举例:把O0001号程序名改为O0008号程序名)在编辑下打开O0001号程序,按O0008—修改,改名完成。六、编写新的程序:(举例:编写O0001号程序)编辑—程序(切换到“程序内容”界面)—O0001—换行(不能与已有程序重命名)七、删除一个程序:(举例:删除O0001号程序)编辑—程序(切换到“程序内容”界面)—O0001—删除八、全部程序一次删除:编辑—程序(切换到“程序内容”界面)—O—-—999—删除九、输入转速:(举例:输入S500转速)录入—程序(切换到“程序状态”界面)—M42S500—输入—循环启动输入转速后,要使主轴旋转,可按手轮或手动—正转十、转动刀架:(举例:把刀架转动到1号刀位)方法1:录入—程序(切换到“程序状态”界面)—T0100或T0101—输入—循环启动方法2:手动—换刀十一、刀补值清零:刀补(切换到“刀具偏置磨损”界面)光标移到所须序号X—输入;Z—输入十二、对1号外圆刀:Z向:手轮—正转用手轮把车刀X轴方向车一刀端面(约0.5㎜),再X轴方向退刀—刀补(切换到“刀具偏置磨损”界面),光标移到01序号)—Z0—输入X向:手轮—正转用手轮把车刀Z轴方向车一刀外圆,再Z轴方向退刀,—主轴停止—测量外圆直径—刀补(切换到“刀具偏置磨损”界面)—(光标移到01序号)—X25.32(假如外圆测量值是φ25.32)—输入十三、对2号切断刀:方法和对1号外圆刀相同。(注意:把光标移到02序号。在对Z向时,由于1号刀已车好端面,因此2号刀不能再车端面,只能轻碰端面。)十四、对3号螺纹刀:方法和对1号、2号刀相同。(注意:把光标移到03序号。在对Z向时,由于车刀刀尖是60度,因此刀尖不能轻碰端面,刀尖只能与端面基本对齐。)十五、检验对刀是否正确:(记得检验时要带刀补,而且对完刀后还要重新再转一次刀架)检验Z向时,车刀要在毛坯直径外面;检验X向时,车刀要在毛坯端面外面,以防车刀直接与毛坯碰撞。第2页1号外圆刀(T0101):位置—翻页(找到“绝对座标”界面)—用手轮把车刀摇至Z0,查看车刀刀尖是否与端面对齐;再用手轮把车刀摇至X25.32(假如外圆测量值是φ25.32),查看车刀刀尖是否在φ25.32外圆上面。2号切断刀(T0202):检验方法和1号刀相同。3号螺纹刀(T0303):检验方法和1号刀相同。十六、把车刀移动到指定的坐标位置。(举例:把车刀移动到X32、Z1位置)录入—程序(切换到“程序状态”界面)—G00—输入—X32—输入—Z1—输入—循环启动注:用此方法可以检验对刀是否正确。(记得检验时要带刀补)十七、不同长度工件的对刀:举例:原来对刀时工件夹长80㎜或任意夹长,现在工件指定夹长50㎜。加工时就应该重新对刀。重新对刀时,只须把所有刀号的Z方向设置为零点即可,所有刀号的X向都不用重新对刀。十八、修改刀补:1、为了预防外圆车小,应在图纸标注直径尺寸上预留0.3,修改方法是:刀补(切换到“刀具偏置磨损”界面)—光标移到所须序号的下一位(举例:如果是修改01序号,光标则移到01序号的下一行)U—0.3—输入2、如果外圆还大0.32,修改方法是:刀补(切换到“刀具偏置磨损”界面)—光标移到所须序号的下一位(举例:如果是修改01序号,光标则移到01序号的下一行)U—-0.3—输入十九、程序刀尖轨迹空运行:先把刀补清零...

1、当您付费下载文档后,您只拥有了使用权限,并不意味着购买了版权,文档只能用于自身使用,不得用于其他商业用途(如 [转卖]进行直接盈利或[编辑后售卖]进行间接盈利)。
2、本站所有内容均由合作方或网友上传,本站不对文档的完整性、权威性及其观点立场正确性做任何保证或承诺!文档内容仅供研究参考,付费前请自行鉴别。
3、如文档内容存在违规,或者侵犯商业秘密、侵犯著作权等,请点击“违规举报”。

碎片内容

广州数控GSK980TDb操作步骤(刀补对刀)doc

您可能关注的文档

黄金书屋+ 关注
实名认证
内容提供者

爱好英语教学和互联网行业,热爱教育事业,兢兢业业

确认删除?
VIP
微信客服
  • 扫码咨询
会员Q群
  • 会员专属群点击这里加入QQ群
客服邮箱
回到顶部