电脑桌面
添加小米粒文库到电脑桌面
安装后可以在桌面快捷访问

秩序维护部管理方案VIP免费

秩序维护部管理方案_第1页
1/8
秩序维护部管理方案_第2页
2/8
秩序维护部管理方案_第3页
3/8
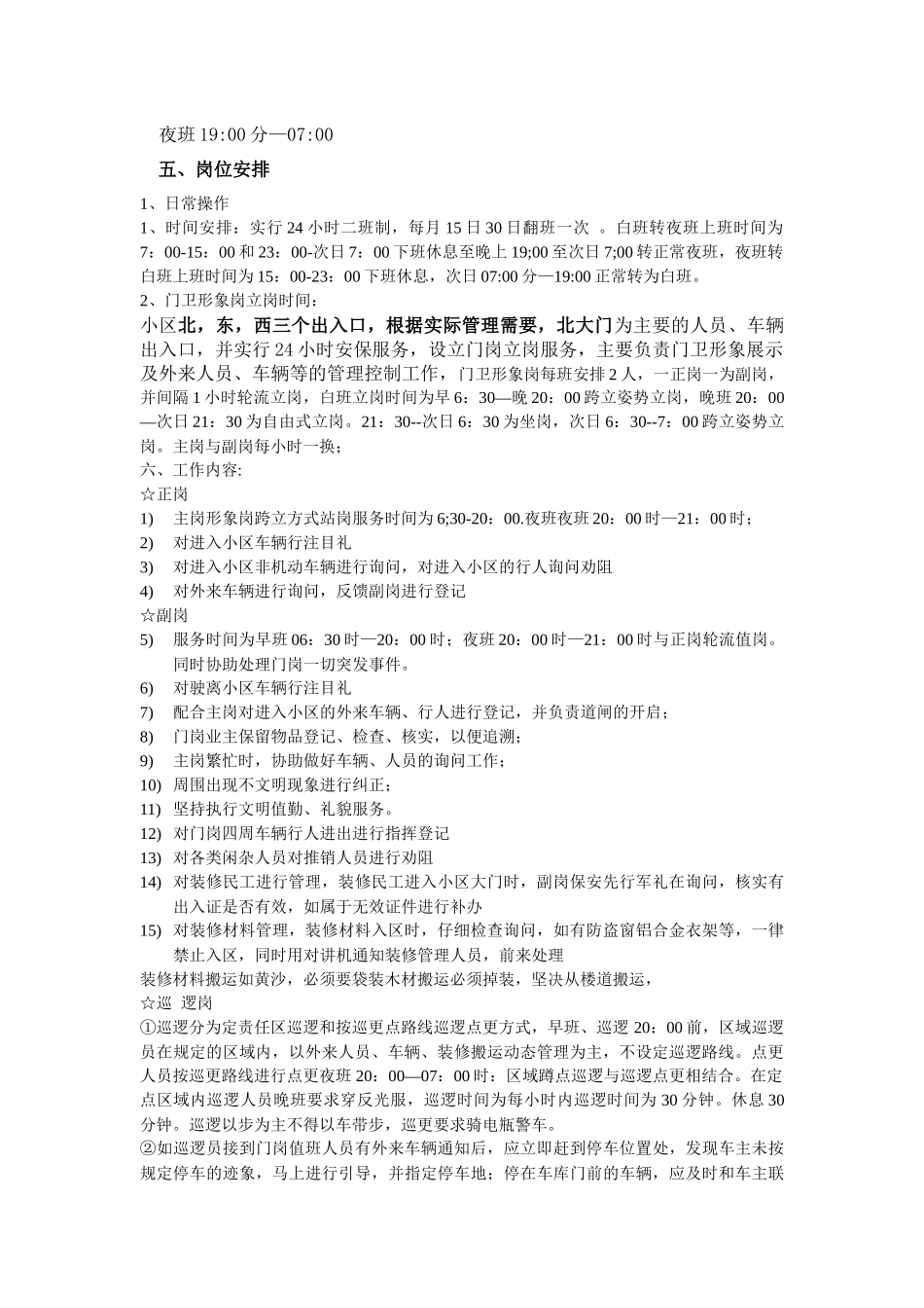
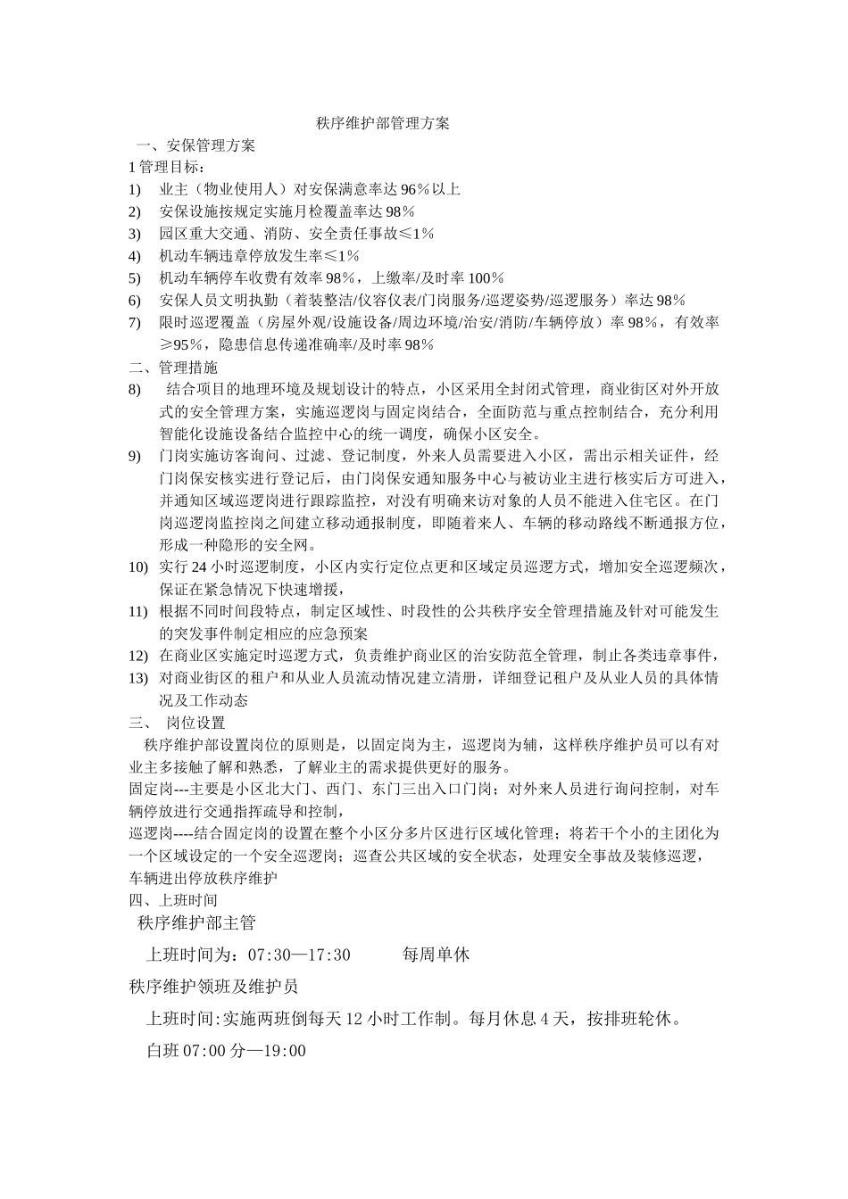
秩序维护部管理方案一、安保管理方案1管理目标:1)业主(物业使用人)对安保满意率达96%以上2)安保设施按规定实施月检覆盖率达98%3)园区重大交通、消防、安全责任事故≤1%4)机动车辆违章停放发生率≤1%5)机动车辆停车收费有效率98%,上缴率/及时率100%6)安保人员文明执勤(着装整洁/仪容仪表/门岗服务/巡逻姿势/巡逻服务)率达98%7)限时巡逻覆盖(房屋外观/设施设备/周边环境/治安/消防/车辆停放)率98%,有效率≥95%,隐患信息传递准确率/及时率98%二、管理措施8)结合项目的地理环境及规划设计的特点,小区采用全封闭式管理,商业街区对外开放式的安全管理方案,实施巡逻岗与固定岗结合,全面防范与重点控制结合,充分利用智能化设施设备结合监控中心的统一调度,确保小区安全。9)门岗实施访客询问、过滤、登记制度,外来人员需要进入小区,需出示相关证件,经门岗保安核实进行登记后,由门岗保安通知服务中心与被访业主进行核实后方可进入,并通知区域巡逻岗进行跟踪监控,对没有明确来访对象的人员不能进入住宅区。在门岗巡逻岗监控岗之间建立移动通报制度,即随着来人、车辆的移动路线不断通报方位,形成一种隐形的安全网。10)实行24小时巡逻制度,小区内实行定位点更和区域定员巡逻方式,增加安全巡逻频次,保证在紧急情况下快速增援,11)根据不同时间段特点,制定区域性、时段性的公共秩序安全管理措施及针对可能发生的突发事件制定相应的应急预案12)在商业区实施定时巡逻方式,负责维护商业区的治安防范全管理,制止各类违章事件,13)对商业街区的租户和从业人员流动情况建立清册,详细登记租户及从业人员的具体情况及工作动态三、岗位设置秩序维护部设置岗位的原则是,以固定岗为主,巡逻岗为辅,这样秩序维护员可以有对业主多接触了解和熟悉,了解业主的需求提供更好的服务。固定岗---主要是小区北大门、西门、东门三出入口门岗;对外来人员进行询问控制,对车辆停放进行交通指挥疏导和控制,巡逻岗----结合固定岗的设置在整个小区分多片区进行区域化管理;将若干个小的主团化为一个区域设定的一个安全巡逻岗;巡查公共区域的安全状态,处理安全事故及装修巡逻,车辆进出停放秩序维护四、上班时间秩序维护部主管上班时间为:07:30—17:30每周单休秩序维护领班及维护员上班时间:实施两班倒每天12小时工作制。每月休息4天,按排班轮休。白班07:00分—19:00夜班19:00分—07:00五、岗位安排1、日常操作1、时间安排:实行24小时二班制,每月15日30日翻班一次。白班转夜班上班时间为7:00-15:00和23:00-次日7:00下班休息至晚上19;00至次日7;00转正常夜班,夜班转白班上班时间为15:00-23:00下班休息,次日07:00分—19:00正常转为白班。2、门卫形象岗立岗时间:小区北,东,西三个出入口,根据实际管理需要,北大门为主要的人员、车辆出入口,并实行24小时安保服务,设立门岗立岗服务,主要负责门卫形象展示及外来人员、车辆等的管理控制工作,门卫形象岗每班安排2人,一正岗一为副岗,并间隔1小时轮流立岗,白班立岗时间为早6:30—晚20:00跨立姿势立岗,晚班20:00—次日21:30为自由式立岗。21:30--次日6:30为坐岗,次日6:30--7:00跨立姿势立岗。主岗与副岗每小时一换;六、工作内容:☆正岗1)主岗形象岗跨立方式站岗服务时间为6;30-20:00.夜班夜班20:00时—21:00时;2)对进入小区车辆行注目礼3)对进入小区非机动车辆进行询问,对进入小区的行人询问劝阻4)对外来车辆进行询问,反馈副岗进行登记☆副岗5)服务时间为早班06:30时—20:00时;夜班20:00时—21:00时与正岗轮流值岗。同时协助处理门岗一切突发事件。6)对驶离小区车辆行注目礼7)配合主岗对进入小区的外来车辆、行人进行登记,并负责道闸的开启;8)门岗业主保留物品登记、检查、核实,以便追溯;9)主岗繁忙时,协助做好车辆、人员的询问工作;10)周围出现不文明现象进行纠正;11)坚持执行文明值勤、礼貌服务。12)对门岗四周车辆行人进出进行指挥登记13)对各类闲杂人员对推销人员进行劝阻14)对装修民工进行管理,装修民工进入小区大门时,副岗保安先行军礼在询问,核实有出入证是否有效,如属...

1、当您付费下载文档后,您只拥有了使用权限,并不意味着购买了版权,文档只能用于自身使用,不得用于其他商业用途(如 [转卖]进行直接盈利或[编辑后售卖]进行间接盈利)。
2、本站所有内容均由合作方或网友上传,本站不对文档的完整性、权威性及其观点立场正确性做任何保证或承诺!文档内容仅供研究参考,付费前请自行鉴别。
3、如文档内容存在违规,或者侵犯商业秘密、侵犯著作权等,请点击“违规举报”。

碎片内容

秩序维护部管理方案

确认删除?
VIP
微信客服
  • 扫码咨询
会员Q群
  • 会员专属群点击这里加入QQ群
客服邮箱
回到顶部