电脑桌面
添加小米粒文库到电脑桌面
安装后可以在桌面快捷访问

人教版小学级数学下册概念及公式VIP免费

人教版小学级数学下册概念及公式_第1页
1/11
人教版小学级数学下册概念及公式_第2页
2/11
人教版小学级数学下册概念及公式_第3页
3/11
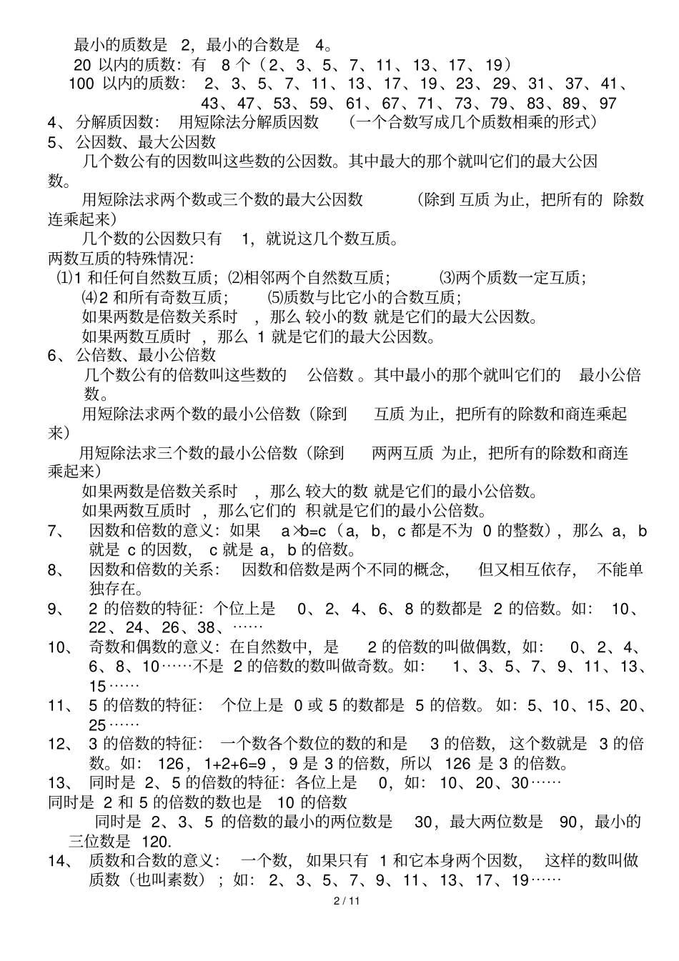
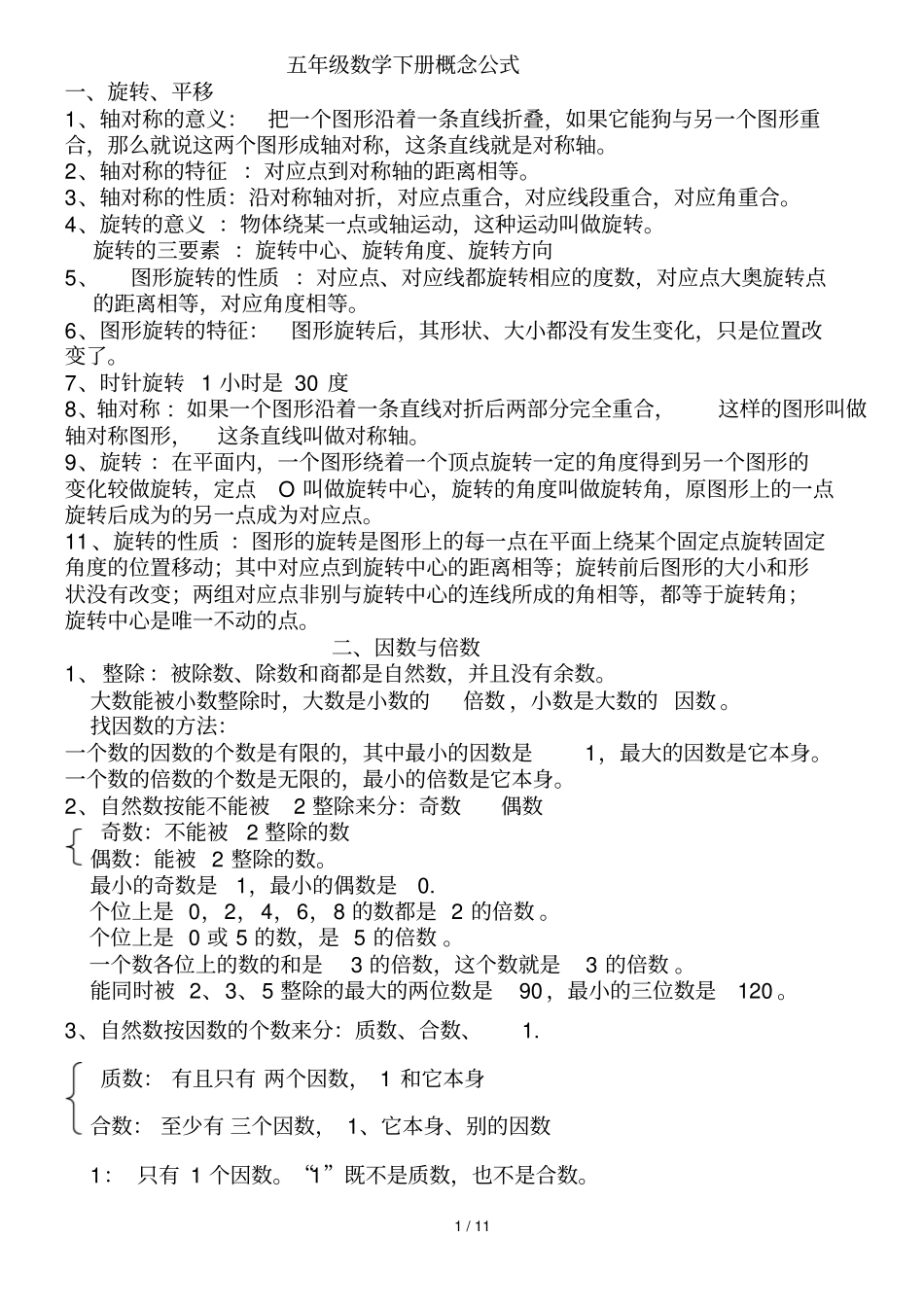
1/11五年级数学下册概念公式一、旋转、平移1、轴对称的意义:把一个图形沿着一条直线折叠,如果它能狗与另一个图形重合,那么就说这两个图形成轴对称,这条直线就是对称轴。2、轴对称的特征:对应点到对称轴的距离相等。3、轴对称的性质:沿对称轴对折,对应点重合,对应线段重合,对应角重合。4、旋转的意义:物体绕某一点或轴运动,这种运动叫做旋转。旋转的三要素:旋转中心、旋转角度、旋转方向5、图形旋转的性质:对应点、对应线都旋转相应的度数,对应点大奥旋转点的距离相等,对应角度相等。6、图形旋转的特征:图形旋转后,其形状、大小都没有发生变化,只是位置改变了。7、时针旋转1小时是30度8、轴对称:如果一个图形沿着一条直线对折后两部分完全重合,这样的图形叫做轴对称图形,这条直线叫做对称轴。9、旋转:在平面内,一个图形绕着一个顶点旋转一定的角度得到另一个图形的变化较做旋转,定点O叫做旋转中心,旋转的角度叫做旋转角,原图形上的一点旋转后成为的另一点成为对应点。11、旋转的性质:图形的旋转是图形上的每一点在平面上绕某个固定点旋转固定角度的位置移动;其中对应点到旋转中心的距离相等;旋转前后图形的大小和形状没有改变;两组对应点非别与旋转中心的连线所成的角相等,都等于旋转角;旋转中心是唯一不动的点。二、因数与倍数1、整除:被除数、除数和商都是自然数,并且没有余数。大数能被小数整除时,大数是小数的倍数,小数是大数的因数。找因数的方法:一个数的因数的个数是有限的,其中最小的因数是1,最大的因数是它本身。一个数的倍数的个数是无限的,最小的倍数是它本身。2、自然数按能不能被2整除来分:奇数偶数奇数:不能被2整除的数偶数:能被2整除的数。最小的奇数是1,最小的偶数是0.个位上是0,2,4,6,8的数都是2的倍数。个位上是0或5的数,是5的倍数。一个数各位上的数的和是3的倍数,这个数就是3的倍数。能同时被2、3、5整除的最大的两位数是90,最小的三位数是120。3、自然数按因数的个数来分:质数、合数、1.质数:有且只有两个因数,1和它本身合数:至少有三个因数,1、它本身、别的因数1:只有1个因数。“1”既不是质数,也不是合数。2/11最小的质数是2,最小的合数是4。20以内的质数:有8个(2、3、5、7、11、13、17、19)100以内的质数:2、3、5、7、11、13、17、19、23、29、31、37、41、43、47、53、59、61、67、71、73、79、83、89、974、分解质因数:用短除法分解质因数(一个合数写成几个质数相乘的形式)5、公因数、最大公因数几个数公有的因数叫这些数的公因数。其中最大的那个就叫它们的最大公因数。用短除法求两个数或三个数的最大公因数(除到互质为止,把所有的除数连乘起来)几个数的公因数只有1,就说这几个数互质。两数互质的特殊情况:⑴1和任何自然数互质;⑵相邻两个自然数互质;⑶两个质数一定互质;⑷2和所有奇数互质;⑸质数与比它小的合数互质;如果两数是倍数关系时,那么较小的数就是它们的最大公因数。如果两数互质时,那么1就是它们的最大公因数。6、公倍数、最小公倍数几个数公有的倍数叫这些数的公倍数。其中最小的那个就叫它们的最小公倍数。用短除法求两个数的最小公倍数(除到互质为止,把所有的除数和商连乘起来)用短除法求三个数的最小公倍数(除到两两互质为止,把所有的除数和商连乘起来)如果两数是倍数关系时,那么较大的数就是它们的最小公倍数。如果两数互质时,那么它们的积就是它们的最小公倍数。7、因数和倍数的意义:如果a×b=c(a,b,c都是不为0的整数),那么a,b就是c的因数,c就是a,b的倍数。8、因数和倍数的关系:因数和倍数是两个不同的概念,但又相互依存,不能单独存在。9、2的倍数的特征:个位上是0、2、4、6、8的数都是2的倍数。如:10、22、24、26、38、⋯⋯10、奇数和偶数的意义:在自然数中,是2的倍数的叫做偶数,如:0、2、4、6、8、10⋯⋯不是2的倍数的数叫做奇数。如:1、3、5、7、9、11、13、15⋯⋯11、5的倍数的特征:个位上是0或5的数都是5的倍数。如:5、10、15、20、25⋯⋯12、3的倍数的特征:一个数各个数位的数的和是3的倍数,这个数就是3的倍数。...

1、当您付费下载文档后,您只拥有了使用权限,并不意味着购买了版权,文档只能用于自身使用,不得用于其他商业用途(如 [转卖]进行直接盈利或[编辑后售卖]进行间接盈利)。
2、本站所有内容均由合作方或网友上传,本站不对文档的完整性、权威性及其观点立场正确性做任何保证或承诺!文档内容仅供研究参考,付费前请自行鉴别。
3、如文档内容存在违规,或者侵犯商业秘密、侵犯著作权等,请点击“违规举报”。

碎片内容

人教版小学级数学下册概念及公式

您可能关注的文档

文库响当当+ 关注
实名认证
内容提供者

该用户很懒,什么也没介绍

确认删除?
VIP
微信客服
  • 扫码咨询
会员Q群
  • 会员专属群点击这里加入QQ群
客服邮箱
回到顶部