电脑桌面
添加小米粒文库到电脑桌面
安装后可以在桌面快捷访问

消防工程师顺口溜VIP免费

消防工程师顺口溜_第1页
1/3
消防工程师顺口溜_第2页
2/3
消防工程师顺口溜_第3页
3/3
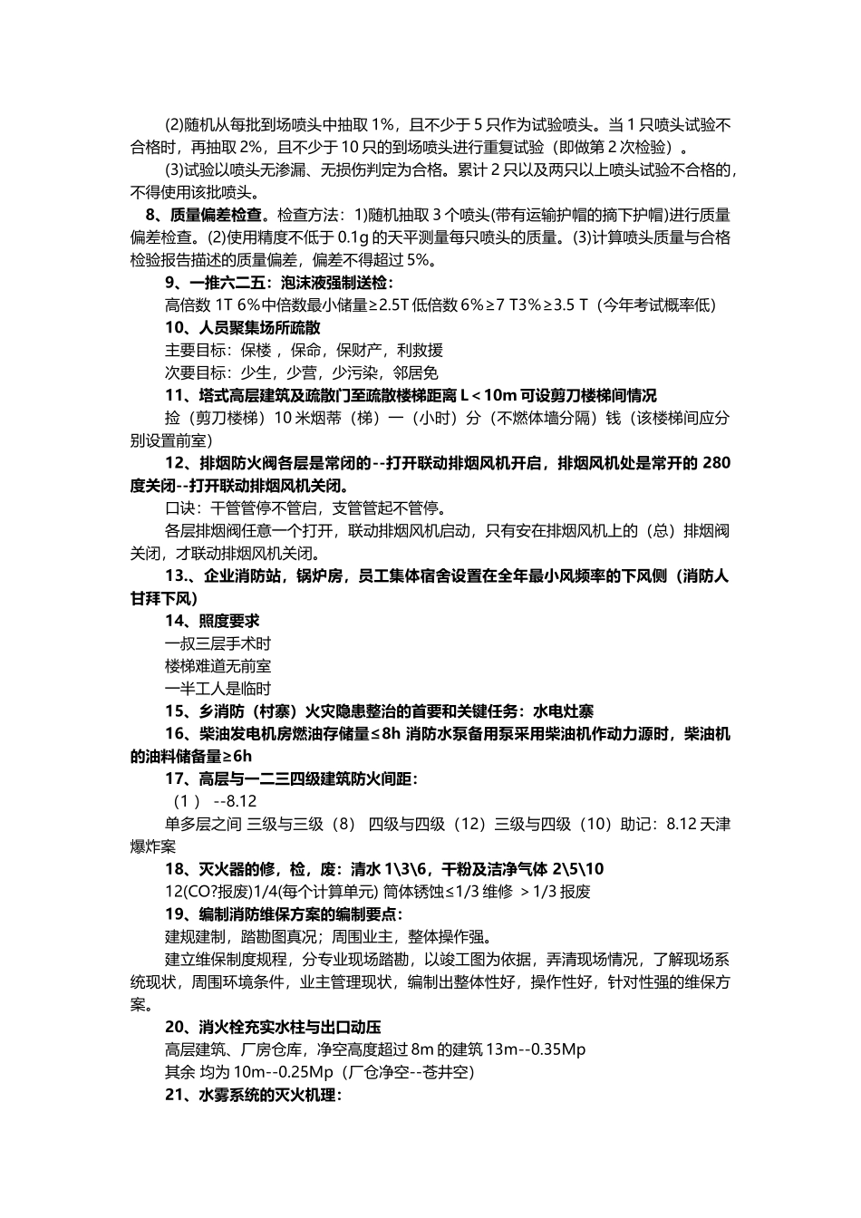
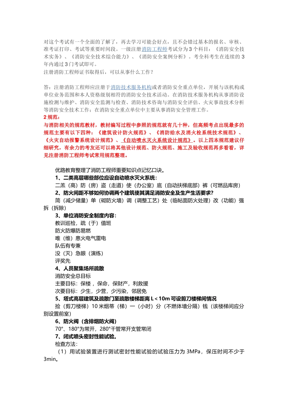
对这个考试有一个全面的了解了,再去学习可能会好点,且不会错过基本的报名、审核、准考证打印、考试等重要时间段。一级注册消防工程师考试分为3个科目:《消防安全技术实务》、《消防安全技术综合能力》、《消防安全案例分析》。考全科考生在连续的3年内通过3门考试即可。注册消防工程师证书取得后,可以从事什么工作?答:注册消防工程师应注册于消防技术服务机构或者消防安全重点单位,开展与该机构或单位业务范围和本人资格级别相符的消防安全技术活动。在消防技术服务机构从事消防设施检测与维护、消防安全监测与检查、消防技术咨询与消防安全评估、火灾事故技术分析等消防安全技术工作;在消防安全重点单位中主要从事消防安全管理工作。2规范:与消防相关的规范教材,教材编写过程中参照的规范就有几十种,但高频考点出现最多的规范主要有以下四种:《建筑设计防火规范》、《消防给水及消火栓系统技术规范》、《火灾自动报警系统设计规范》、《自动喷水灭火系统设计规范》。以上四本规范建议仔细研究,有余力的考友还可以将其他设计规范、防火规范、施工及验收规范再多看看,详见注册消防工程师考试常用规范整理。优路教育整理了消防工程师重要知识点记忆口诀。1、二类高层哪些部位应设自动喷水灭火系统:二羔(高)防(房)盗(走道)使(办公室)底(自动扶梯底部)裤(可燃品库房)2、防火间距不够如何协调两个建筑使其满足消防安全及生产生活要求?简(减少储量)单(砌防火墙)调(调整工艺)处(临帖面防火处理)改(功能)强拆(拆除)3、单位消防安全制度内容:教训巡检,疏(于)值班防火防爆防易燃唯(维)患火电气雷电队伍有专兼没(灭)急眼(演练)评奖先4、人员聚集场所疏散消防安全总目标主要目标:保楼,保命,保财产,利救援次要目标:少生,少营,少污染,邻居免5、塔式高层建筑及疏散门至疏散楼梯距离L<10m可设剪刀楼梯间情况捡(剪刀楼梯)10米烟蒂(梯)一(小时)分(不燃体墙分隔)钱(该楼梯间应分别设置前室)6、防火阀(含排烟防火阀)70°、180°为常开,280°干管常开支管常闭7、闭式喷头密封性能试验。检查方法:(1)用试验装置进行测试密封性能试验的试验压力为3MPa,保压时间不少于3min。(2)随机从每批到场喷头中抽取1%,且不少于5只作为试验喷头。当1只喷头试验不合格时,再抽取2%,且不少于10只的到场喷头进行重复试验(即做第2次检验)。(3)试验以喷头无渗漏、无损伤判定为合格。累计2只以及两只以上喷头试验不合格的,不得使用该批喷头。8、质量偏差检查。检查方法:1)随机抽取3个喷头(带有运输护帽的摘下护帽)进行质量偏差检查。(2)使用精度不低于0.1g的天平测量每只喷头的质量。(3)计算喷头质量与合格检验报告描述的质量偏差,偏差不得超过5%。9、一推六二五:泡沫液强制送检:高倍数1T6%中倍数最小储量≥2.5T低倍数6%≥7T3%≥3.5T(今年考试概率低)10、人员聚集场所疏散主要目标:保楼,保命,保财产,利救援次要目标:少生,少营,少污染,邻居免11、塔式高层建筑及疏散门至疏散楼梯距离L<10m可设剪刀楼梯间情况捡(剪刀楼梯)10米烟蒂(梯)一(小时)分(不燃体墙分隔)钱(该楼梯间应分别设置前室)12、排烟防火阀各层是常闭的--打开联动排烟风机开启,排烟风机处是常开的280度关闭--打开联动排烟风机关闭。口诀:干管管停不管启,支管管起不管停。各层排烟阀任意一个打开,联动排烟风机启动,只有安在排烟风机上的(总)排烟阀关闭,才联动排烟风机关闭。13.、企业消防站,锅炉房,员工集体宿舍设置在全年最小风频率的下风侧(消防人甘拜下风)14、照度要求一叔三层手术时楼梯难道无前室一半工人是临时15、乡消防(村寨)火灾隐患整治的首要和关键任务:水电灶寨16、柴油发电机房燃油存储量≤8h消防水泵备用泵采用柴油机作动力源时,柴油机的油料储备量≥6h17、高层与一二三四级建筑防火间距:(1)--8.12单多层之间三级与三级(8)四级与四级(12)三级与四级(10)助记:8.12天津爆炸案18、灭火器的修,检,废:清水1\3\6,干粉及洁净气体2\5\1012(CO?报废)1/4(每个计算单元)筒体锈蚀≤1/3维修>1/3报废19、编制消防维...

1、当您付费下载文档后,您只拥有了使用权限,并不意味着购买了版权,文档只能用于自身使用,不得用于其他商业用途(如 [转卖]进行直接盈利或[编辑后售卖]进行间接盈利)。
2、本站所有内容均由合作方或网友上传,本站不对文档的完整性、权威性及其观点立场正确性做任何保证或承诺!文档内容仅供研究参考,付费前请自行鉴别。
3、如文档内容存在违规,或者侵犯商业秘密、侵犯著作权等,请点击“违规举报”。

碎片内容

消防工程师顺口溜

确认删除?
VIP
微信客服
  • 扫码咨询
会员Q群
  • 会员专属群点击这里加入QQ群
客服邮箱
回到顶部