电脑桌面
添加小米粒文库到电脑桌面
安装后可以在桌面快捷访问

详细版劳动合同VIP免费

详细版劳动合同_第1页
1/5
详细版劳动合同_第2页
2/5
详细版劳动合同_第3页
3/5
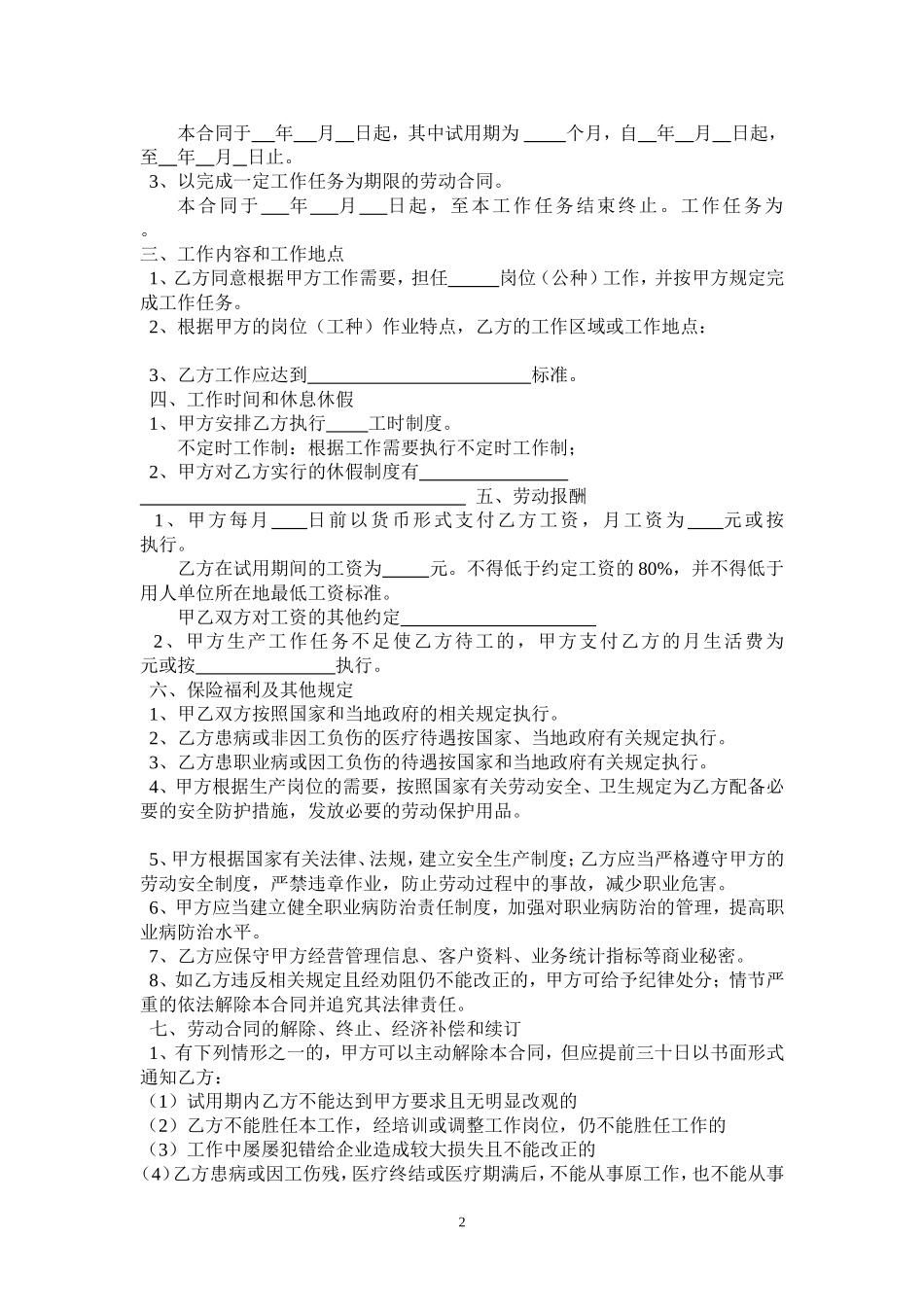
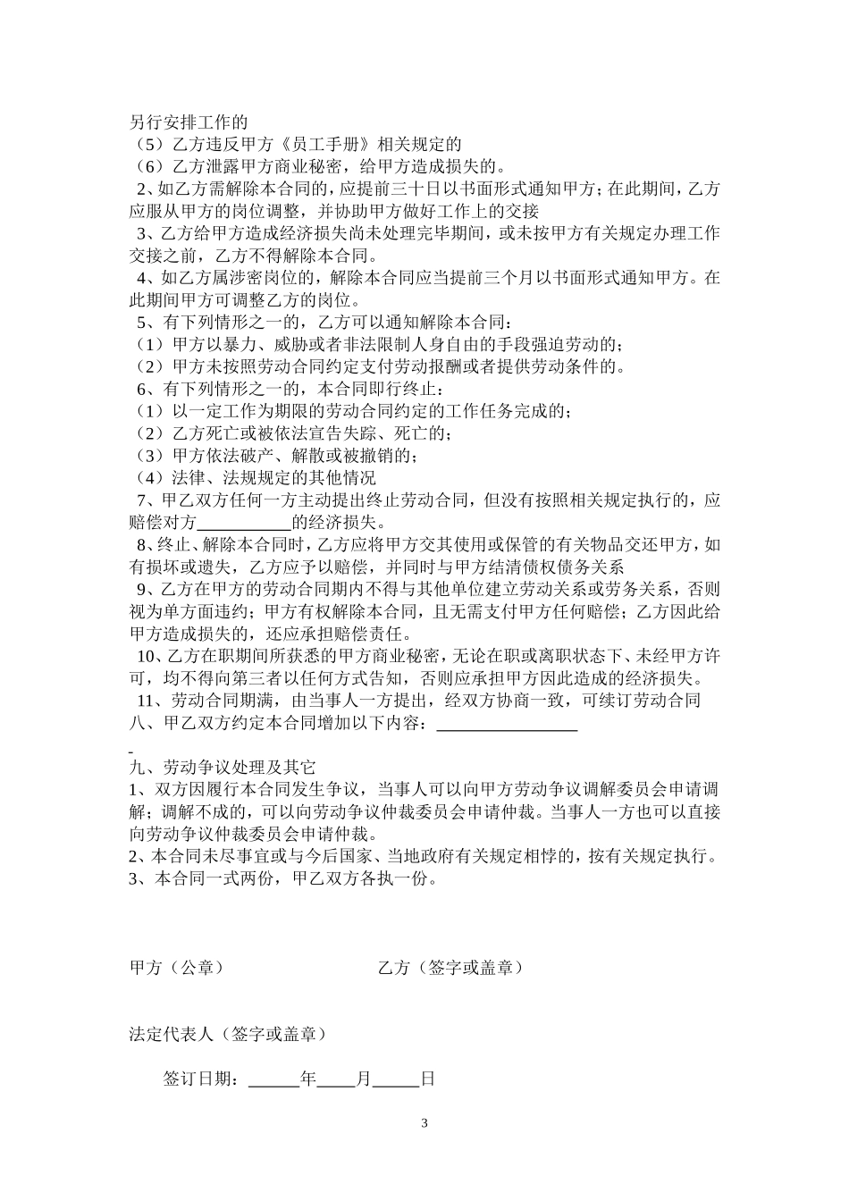
编号:劳动合同书甲方:法定代表人:注册地址:经营地址:乙方:性别:居民身份证号码:家庭住址:邮政编码:户口所在地:省(市)区(县)街道(乡镇)根据《中华人民共和国劳动法》、《中华人民共和国劳动合同法》和有关法律、法规,甲乙双方经平等自愿、协商一致签订本合同,共同遵守本合同所列条款。一声明和保证1、甲乙双方在此声明,保证在签订劳动合同之前向对方提供的各种状态均真实有效,没有任何伪造、欺骗和故意隐瞒的内容2、乙方在保证本合同签订之时身体状况良好,没有隐瞒任何疾病或疾病史满足甲方的录用条件且没有与任何第三方之间履行劳动关系的义务二、劳动合同期限1、固定期限劳动合同。本合同与年月日起,至年月日止。其中试用期为个月,自年月日起,至年月日止。2、无固定期劳动合同。1本合同于年月日起,其中试用期为个月,自年月日起,至年月日止。3、以完成一定工作任务为期限的劳动合同。本合同于年月日起,至本工作任务结束终止。工作任务为。三、工作内容和工作地点1、乙方同意根据甲方工作需要,担任岗位(公种)工作,并按甲方规定完成工作任务。2、根据甲方的岗位(工种)作业特点,乙方的工作区域或工作地点:3、乙方工作应达到标准。四、工作时间和休息休假1、甲方安排乙方执行工时制度。不定时工作制:根据工作需要执行不定时工作制;2、甲方对乙方实行的休假制度有五、劳动报酬1、甲方每月日前以货币形式支付乙方工资,月工资为元或按执行。乙方在试用期间的工资为元。不得低于约定工资的80%,并不得低于用人单位所在地最低工资标准。甲乙双方对工资的其他约定2、甲方生产工作任务不足使乙方待工的,甲方支付乙方的月生活费为元或按执行。六、保险福利及其他规定1、甲乙双方按照国家和当地政府的相关规定执行。2、乙方患病或非因工负伤的医疗待遇按国家、当地政府有关规定执行。3、乙方患职业病或因工负伤的待遇按国家和当地政府有关规定执行。4、甲方根据生产岗位的需要,按照国家有关劳动安全、卫生规定为乙方配备必要的安全防护措施,发放必要的劳动保护用品。5、甲方根据国家有关法律、法规,建立安全生产制度;乙方应当严格遵守甲方的劳动安全制度,严禁违章作业,防止劳动过程中的事故,减少职业危害。6、甲方应当建立健全职业病防治责任制度,加强对职业病防治的管理,提高职业病防治水平。7、乙方应保守甲方经营管理信息、客户资料、业务统计指标等商业秘密。8、如乙方违反相关规定且经劝阻仍不能改正的,甲方可给予纪律处分;情节严重的依法解除本合同并追究其法律责任。七、劳动合同的解除、终止、经济补偿和续订1、有下列情形之一的,甲方可以主动解除本合同,但应提前三十日以书面形式通知乙方:(1)试用期内乙方不能达到甲方要求且无明显改观的(2)乙方不能胜任本工作,经培训或调整工作岗位,仍不能胜任工作的(3)工作中屡屡犯错给企业造成较大损失且不能改正的(4)乙方患病或因工伤残,医疗终结或医疗期满后,不能从事原工作,也不能从事2另行安排工作的(5)乙方违反甲方《员工手册》相关规定的(6)乙方泄露甲方商业秘密,给甲方造成损失的。2、如乙方需解除本合同的,应提前三十日以书面形式通知甲方;在此期间,乙方应服从甲方的岗位调整,并协助甲方做好工作上的交接3、乙方给甲方造成经济损失尚未处理完毕期间,或未按甲方有关规定办理工作交接之前,乙方不得解除本合同。4、如乙方属涉密岗位的,解除本合同应当提前三个月以书面形式通知甲方。在此期间甲方可调整乙方的岗位。5、有下列情形之一的,乙方可以通知解除本合同:(1)甲方以暴力、威胁或者非法限制人身自由的手段强迫劳动的;(2)甲方未按照劳动合同约定支付劳动报酬或者提供劳动条件的。6、有下列情形之一的,本合同即行终止:(1)以一定工作为期限的劳动合同约定的工作任务完成的;(2)乙方死亡或被依法宣告失踪、死亡的;(3)甲方依法破产、解散或被撤销的;(4)法律、法规规定的其他情况7、甲乙双方任何一方主动提出终止劳动合同,但没有按照相关规定执行的,应赔偿对方的经济损失。8、终止、解除本合同时,乙方应将甲方交其使用或保管的有关物品...

1、当您付费下载文档后,您只拥有了使用权限,并不意味着购买了版权,文档只能用于自身使用,不得用于其他商业用途(如 [转卖]进行直接盈利或[编辑后售卖]进行间接盈利)。
2、本站所有内容均由合作方或网友上传,本站不对文档的完整性、权威性及其观点立场正确性做任何保证或承诺!文档内容仅供研究参考,付费前请自行鉴别。
3、如文档内容存在违规,或者侵犯商业秘密、侵犯著作权等,请点击“违规举报”。

碎片内容

详细版劳动合同

您可能关注的文档

确认删除?
VIP
微信客服
  • 扫码咨询
会员Q群
  • 会员专属群点击这里加入QQ群
客服邮箱
回到顶部