电脑桌面
添加小米粒文库到电脑桌面
安装后可以在桌面快捷访问

施工组织冷再生VIP免费

施工组织冷再生_第1页
1/9
施工组织冷再生_第2页
2/9
施工组织冷再生_第3页
3/9
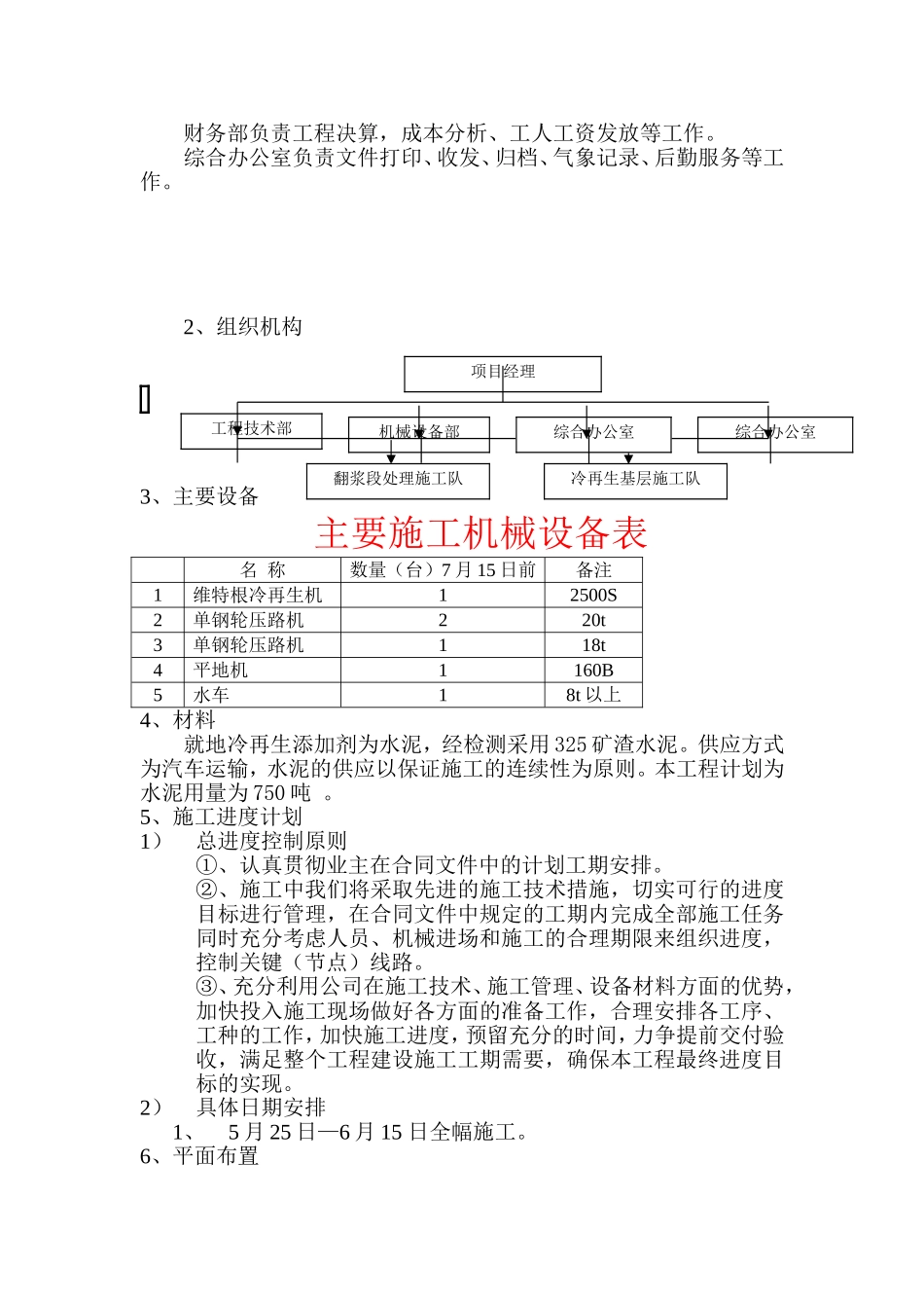
冷再生施工组织一、工程概况1.道路改造项目基层施工采取道路就地冷再生技术,公路养护有限公司承担施工任务的工程量为:20cm就地冷再生基层。2.工期的制定:计划开工日期:2014年05月25日计划竣工日期:2014年06月15日冷再生基层日生产能力为4000m2,由于工期要求,在05月25日前我公司一台冷再生机进场,考虑季节天气因素和其它不利因素,预计工期为20天。3.工程内容该公路准备采用道路就地冷再生技术进行改造路桥公司为业主,公路养护有限公司承接冷再生基层施工。路面设计结构:20CM水泥冷再生基层,再生基层添加剂为5%水泥、7%水。二、编制依据1.施工现场实地踏勘了解情况。2.现行设计及施工验收规范、质量评定标准。3.施工组织设计编制遵循的有关规范:(1)《公路路面基层施工技术规范》JTJ034-2000(2)《公路沥青路面施工技术规范》JTJF40-2004(3)《公路工程质量检验评定标准》JTGF80/1-2004三、施工组织安排1、施工总体组织根据本工程特点,我公司对该工程的实施进行了认真的研讨,制定了相应的对策:冷再生进行施工时,采取全幅施工模式。在项目管理上实行规范化的项目经理负责制,成立项目经理部,选派公司最优秀的项目经理和施工管理人员进入项目班子,项目经理对整个项目的实施全面负责、合理安排、科学管理、统一部署,以全优的质量,最快的速度创造精品工程。项目经理部下设工程部、材料设备部、财务部、综合办公室共8人组成,项目经理部下辖一个具有独立施工能力的工程队伍进行施工。工程部负责施工图审查,签发设计变更报告,技术质量管理,施工进度计划、工程统计、施工报表、索赔报表、计量支付等合同管理及生产协调等项工作。工程部下设测量组和本工程段中心试验室。测量组负责本工程的复核工作。中心试验室负责全标段内的试验、检测控制工作。材料设备部负责全工程段内原材料供给、机械设备的相互协调管理工作。财务部负责工程决算,成本分析、工人工资发放等工作。综合办公室负责文件打印、收发、归档、气象记录、后勤服务等工作。2、组织机构3、主要设备主要施工机械设备表名称数量(台)7月15日前备注1维特根冷再生机12500S2单钢轮压路机220t3单钢轮压路机118t4平地机1160B5水车18t以上4、材料就地冷再生添加剂为水泥,经检测采用325矿渣水泥。供应方式为汽车运输,水泥的供应以保证施工的连续性为原则。本工程计划为水泥用量为750吨。5、施工进度计划1)总进度控制原则①、认真贯彻业主在合同文件中的计划工期安排。②、施工中我们将采取先进的施工技术措施,切实可行的进度目标进行管理,在合同文件中规定的工期内完成全部施工任务同时充分考虑人员、机械进场和施工的合理期限来组织进度,控制关键(节点)线路。③、充分利用公司在施工技术、施工管理、设备材料方面的优势,加快投入施工现场做好各方面的准备工作,合理安排各工序、工种的工作,加快施工进度,预留充分的时间,力争提前交付验收,满足整个工程建设施工工期需要,确保本工程最终进度目标的实现。2)具体日期安排1、5月25日—6月15日全幅施工。6、平面布置项目经理工程技术部机械设备部综合办公室冷再生基层施工队综合办公室翻浆段处理施工队1)施工总平面的布局设计的基本准则(1)与现场的地物地貌相结合,做到布局合理、工程量少、便于施工及使用。(2)各项临时工程设施尽可能与永久工程相结合,尽量不占或少占路边场地,不占或占而不用,减少投资和节约用地。(3)临时工程不损害邻近的永久性建(构)筑物的地基与基础等。2)施工总平面的布局设计的内容(1)施工用水本工程施工用水量较大,主要集中于再生机用水(一般为清澈饮用水)。水源采用当地饮用水井或清澈的河水,并配备3辆水车保证施工用水。(2)施工用电本工程施工现场所在地均在市郊,所用点全部为民用电。(3)项目部内设项目经理办公室、工作办公室、会议室、职工宿舍等。(4)施工现场布局合理与否,不仅直接关系到是否便于施工,而且对工程造价、工期、质量,乃至与当地关系等方面都会产生很大的影响,因此,必须做好该项工作。三、施工方案一)、就地冷再生基层施工工艺流程图(添加剂为5.0%水泥、翻拌深度20cm)封闭...

1、当您付费下载文档后,您只拥有了使用权限,并不意味着购买了版权,文档只能用于自身使用,不得用于其他商业用途(如 [转卖]进行直接盈利或[编辑后售卖]进行间接盈利)。
2、本站所有内容均由合作方或网友上传,本站不对文档的完整性、权威性及其观点立场正确性做任何保证或承诺!文档内容仅供研究参考,付费前请自行鉴别。
3、如文档内容存在违规,或者侵犯商业秘密、侵犯著作权等,请点击“违规举报”。

碎片内容

施工组织冷再生

金钥匙书屋+ 关注
实名认证
内容提供者

热爱教育事业,爱好互联网行业

确认删除?
VIP
微信客服
  • 扫码咨询
会员Q群
  • 会员专属群点击这里加入QQ群
客服邮箱
回到顶部