电脑桌面
添加小米粒文库到电脑桌面
安装后可以在桌面快捷访问

煤矿防治水试题及答案VIP免费

煤矿防治水试题及答案_第1页
1/6
煤矿防治水试题及答案_第2页
2/6
煤矿防治水试题及答案_第3页
3/6
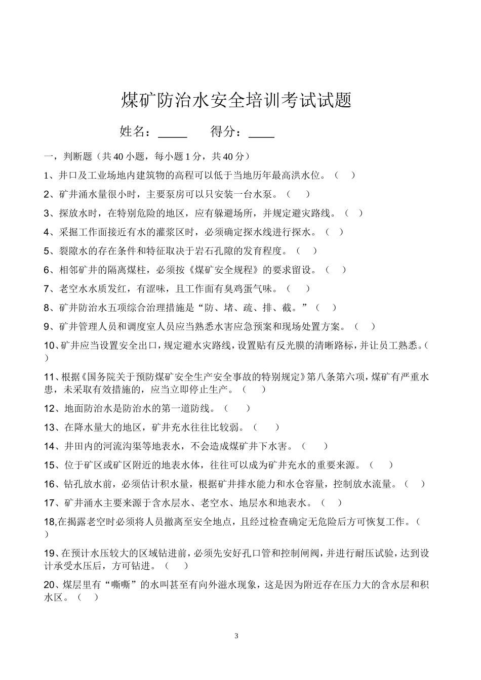
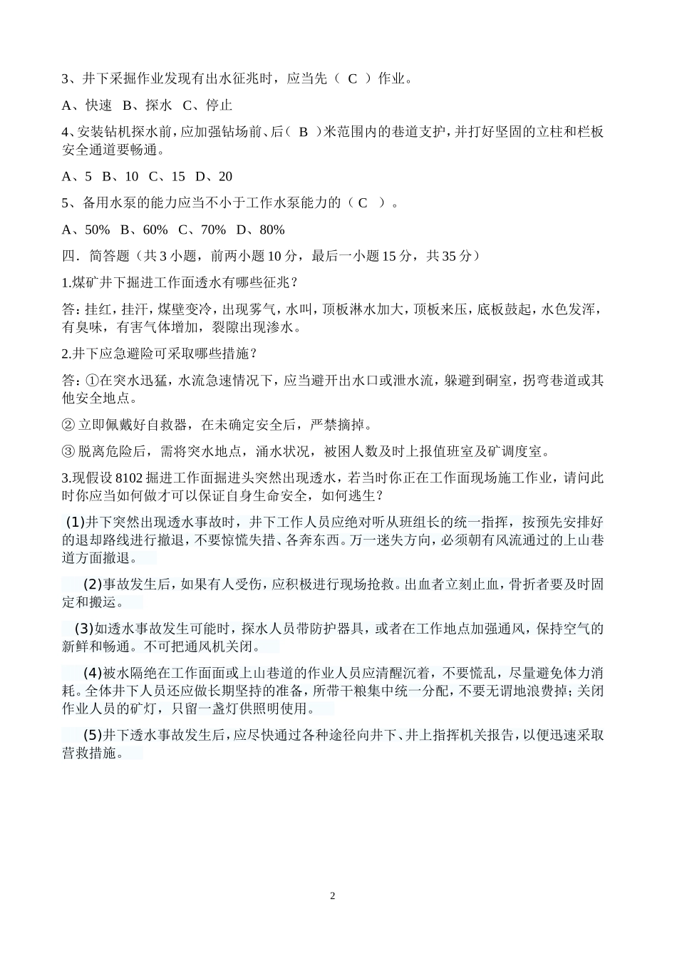
1煤矿防治水安全培训考试试题姓名:得分:一.填空题(共20空,每空1.5分,共30分)1.矿井涌水主要来源于含水层水、老空水、地层水和地表水。2.老空水水质发红色,有涩味,且工作面有臭鸡蛋气味。3.在降水量大的地区,矿井充水往往比较强。4.矿井防治水五项综合治理措施是“防、堵、疏、排、截。”5.在河流、湖泊、水库和海域等地面水体下采煤,应当留足防隔水煤柱。6.现场发现水情的作业人员,应当立即向安全地点撤离或升井。7.矿井应当配备与矿井涌水量相匹配的水泵、排水管路、配电设备和水仓等,确保矿井能够正常排水。8.井下探放水应当使用专用的探放水钻机。严禁使用煤电钻探放水。9.探访老空水前,应当首先分析查明老空水体的空间位置、积水量和水压。探放水孔应当钻入老空水体,幷监视放水全过程,核对放水量。直到老空水放完为止。10.探水时,钻场附近必须安装电话,以便与调度和值班室联系。二.判断题(共10小题,每小题2分,共20分)1、井口及工业场地内建筑物的高程可以低于当地历年最高洪水位。(×)2.探放水时,在特别危险的地区,应有躲避场所,并规定避灾路线。(√)3.井田内的河流沟渠等地表水,不会造成煤矿井下水害。(×)4.位于矿区或矿区附近的地表水体,往往可以成为矿井充水的重要来源。(√)5.钻孔放水前,必须估计积水量,根据矿井排水能力和水仓容量,控制放水流量。(√)6,在揭露老空时必须将人员撤离至安全地点,且经过检查确定无危险后方可恢复工作。(√)8、煤层里有“嘶嘶”的水叫甚至有向外滋水现象,这是因为附近存在压力大的含水层和积水区。(√)9.避灾时,应用敲击的方法有规律、间断地发出呼救信号,向营救人员指示躲避处的位置。(√)10.透水后根据预防灾害计划中规定的撤退路线,迅速撤退到透水地点以上的水平,而不能进入透水点附近及下方的独头巷道。(√)三.单项选择题(共5小题,每小题3分,共15分)1、(A)是矿井水害防治工作的第一负责人。A、矿长B、生产矿长C、安全矿长D、地质科长2、<<煤矿安全规程>>第二百八十六条规定,采掘工作面或其他地点遇到有突水预兆时,必须确定(B)进行放水。A、防水线B、探水线C、积水线23、井下采掘作业发现有出水征兆时,应当先(C)作业。A、快速B、探水C、停止4、安装钻机探水前,应加强钻场前、后(B)米范围内的巷道支护,并打好坚固的立柱和栏板安全通道要畅通。A、5B、10C、15D、205、备用水泵的能力应当不小于工作水泵能力的(C)。A、50%B、60%C、70%D、80%四.简答题(共3小题,前两小题10分,最后一小题15分,共35分)1.煤矿井下掘进工作面透水有哪些征兆?答:挂红,挂汗,煤壁变冷,出现雾气,水叫,顶板淋水加大,顶板来压,底板鼓起,水色发浑,有臭味,有害气体增加,裂隙出现渗水。2.井下应急避险可采取哪些措施?答:①在突水迅猛,水流急速情况下,应当避开出水口或泄水流,躲避到硐室,拐弯巷道或其他安全地点。②立即佩戴好自救器,在未确定安全后,严禁摘掉。③脱离危险后,需将突水地点,涌水状况,被困人数及时上报值班室及矿调度室。3.现假设8102掘进工作面掘进头突然出现透水,若当时你正在工作面现场施工作业,请问此时你应当如何做才可以保证自身生命安全,如何逃生?(1)井下突然出现透水事故时,井下工作人员应绝对听从班组长的统一指挥,按预先安排好的退却路线进行撤退,不要惊慌失措、各奔东西。万一迷失方向,必须朝有风流通过的上山巷道方面撤退。(2)事故发生后,如果有人受伤,应积极进行现场抢救。出血者立刻止血,骨折者要及时固定和搬运。(3)如透水事故发生可能时,探水人员带防护器具,或者在工作地点加强通风,保持空气的新鲜和畅通。不可把通风机关闭。(4)被水隔绝在工作面面或上山巷道的作业人员应清醒沉着,不要慌乱,尽量避免体力消耗。全体井下人员还应做长期坚持的准备,所带干粮集中统一分配,不要无谓地浪费掉;关闭作业人员的矿灯,只留一盏灯供照明使用。(5)井下透水事故发生后,应尽快通过各种途径向井下、井上指挥机关报告,以便迅速采取营救措施。3煤矿防治水安全培训考试试题姓名:得分:一,判断题(共40小题,每小题1分,共40分...

1、当您付费下载文档后,您只拥有了使用权限,并不意味着购买了版权,文档只能用于自身使用,不得用于其他商业用途(如 [转卖]进行直接盈利或[编辑后售卖]进行间接盈利)。
2、本站所有内容均由合作方或网友上传,本站不对文档的完整性、权威性及其观点立场正确性做任何保证或承诺!文档内容仅供研究参考,付费前请自行鉴别。
3、如文档内容存在违规,或者侵犯商业秘密、侵犯著作权等,请点击“违规举报”。

碎片内容

煤矿防治水试题及答案

您可能关注的文档

确认删除?
VIP
微信客服
  • 扫码咨询
会员Q群
  • 会员专属群点击这里加入QQ群
客服邮箱
回到顶部