电脑桌面
添加小米粒文库到电脑桌面
安装后可以在桌面快捷访问

广东海洋大学液压重点考题库VIP免费

广东海洋大学液压重点考题库_第1页
1/7
广东海洋大学液压重点考题库_第2页
2/7
广东海洋大学液压重点考题库_第3页
3/7
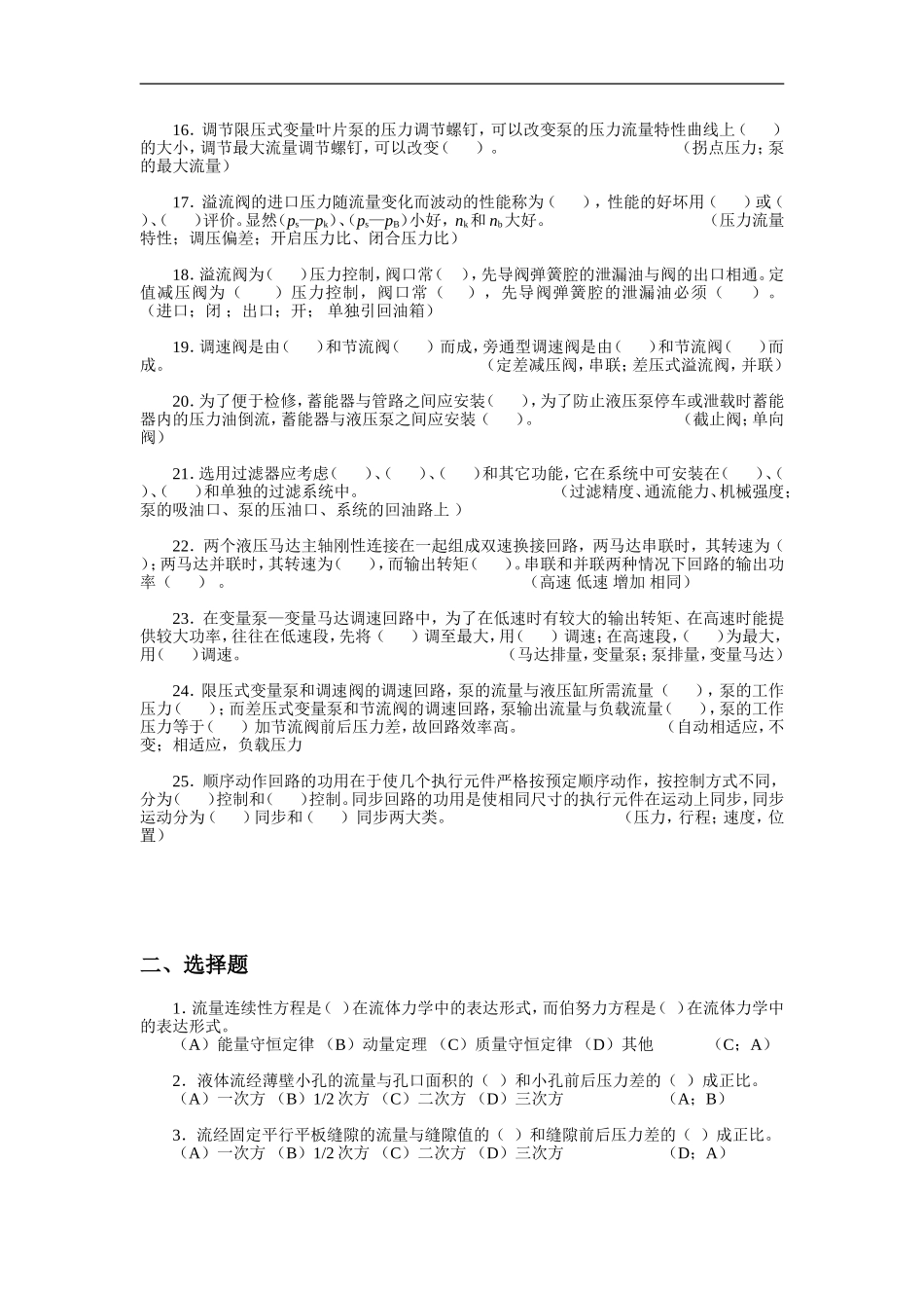
液压习题库及参考答案一、填空题1.液压系统中的压力取决于(),执行元件的运动速度取决于()。(负载;流量)2.液压传动装置由()、()、()和()四部分组成,其中()和()为能量转换装置。(动力元件、执行元件、控制元件、辅助元件;动力元件、执行元件)3.液体在管道中存在两种流动状态,()时粘性力起主导作用,()时惯性力起主导作用,液体的流动状态可用()来判断。(层流;紊流;雷诺数)4.在研究流动液体时,把假设既()又()的液体称为理想流体。(无粘性;不可压缩)5.由于流体具有(),液流在管道中流动需要损耗一部分能量,它由()损失和()损失两部分组成。(粘性;沿程压力;局部压力)6.液流流经薄壁小孔的流量与()的一次方成正比,与()的1/2次方成正比。通过小孔的流量对()不敏感,因此薄壁小孔常用作可调节流阀。(小孔通流面积;压力差;温度)7.通过固定平行平板缝隙的流量与()一次方成正比,与()的三次方成正比,这说明液压元件内的()的大小对其泄漏量的影响非常大。(压力差;缝隙值;间隙)8.变量泵是指()可以改变的液压泵,常见的变量泵有()、()、()其中()和()是通过改变转子和定子的偏心距来实现变量,()是通过改变斜盘倾角来实现变量。(排量;单作用叶片泵、径向柱塞泵、轴向柱塞泵;单作用叶片泵、径向柱塞泵;轴向柱塞泵)9.液压泵的实际流量比理论流量();而液压马达实际流量比理论流量()。(大;小)10.斜盘式轴向柱塞泵构成吸、压油密闭工作腔的三对运动摩擦副为(与)、(与)、(与)。(柱塞与缸体、缸体与配油盘、滑履与斜盘)11.外啮合齿轮泵的排量与()的平方成正比,与的()一次方成正比。因此,在齿轮节圆直径一定时,增大(),减少()可以增大泵的排量。(模数、齿数;模数齿数)12.外啮合齿轮泵位于轮齿逐渐脱开啮合的一侧是()腔,位于轮齿逐渐进入啮合的一侧是()腔。(吸油;压油)13.为了消除齿轮泵的困油现象,通常在两侧盖板上开(),使闭死容积由大变少时与()腔相通,闭死容积由小变大时与()腔相通。(卸荷槽;压油;吸油)14.齿轮泵产生泄漏的间隙为()间隙和()间隙,此外还存在()间隙,其中()泄漏占总泄漏量的80%~85%。(端面、径向;啮合;端面)15.双作用叶片泵的定子曲线由两段()、两段()及四段()组成,吸、压油窗口位于()段。(大半径圆弧、小半径圆弧、过渡曲线;过渡曲线)16.调节限压式变量叶片泵的压力调节螺钉,可以改变泵的压力流量特性曲线上()的大小,调节最大流量调节螺钉,可以改变()。(拐点压力;泵的最大流量)17.溢流阀的进口压力随流量变化而波动的性能称为(),性能的好坏用()或()、()评价。显然(ps—pk)、(ps—pB)小好,nk和nb大好。(压力流量特性;调压偏差;开启压力比、闭合压力比)18.溢流阀为()压力控制,阀口常(),先导阀弹簧腔的泄漏油与阀的出口相通。定值减压阀为()压力控制,阀口常(),先导阀弹簧腔的泄漏油必须()。(进口;闭;出口;开;单独引回油箱)19.调速阀是由()和节流阀()而成,旁通型调速阀是由()和节流阀()而成。(定差减压阀,串联;差压式溢流阀,并联)20.为了便于检修,蓄能器与管路之间应安装(),为了防止液压泵停车或泄载时蓄能器内的压力油倒流,蓄能器与液压泵之间应安装()。(截止阀;单向阀)21.选用过滤器应考虑()、()、()和其它功能,它在系统中可安装在()、()、()和单独的过滤系统中。(过滤精度、通流能力、机械强度;泵的吸油口、泵的压油口、系统的回油路上)22.两个液压马达主轴刚性连接在一起组成双速换接回路,两马达串联时,其转速为();两马达并联时,其转速为(),而输出转矩()。串联和并联两种情况下回路的输出功率()。(高速低速增加相同)23.在变量泵—变量马达调速回路中,为了在低速时有较大的输出转矩、在高速时能提供较大功率,往往在低速段,先将()调至最大,用()调速;在高速段,()为最大,用()调速。(马达排量,变量泵;泵排量,变量马达)24.限压式变量泵和调速阀的调速回路,泵...

1、当您付费下载文档后,您只拥有了使用权限,并不意味着购买了版权,文档只能用于自身使用,不得用于其他商业用途(如 [转卖]进行直接盈利或[编辑后售卖]进行间接盈利)。
2、本站所有内容均由合作方或网友上传,本站不对文档的完整性、权威性及其观点立场正确性做任何保证或承诺!文档内容仅供研究参考,付费前请自行鉴别。
3、如文档内容存在违规,或者侵犯商业秘密、侵犯著作权等,请点击“违规举报”。

碎片内容

广东海洋大学液压重点考题库

您可能关注的文档

学海无涯书城+ 关注
实名认证
内容提供者

热爱教育事业,爱好互联网行业

确认删除?
VIP
微信客服
  • 扫码咨询
会员Q群
  • 会员专属群点击这里加入QQ群
客服邮箱
回到顶部