电脑桌面
添加小米粒文库到电脑桌面
安装后可以在桌面快捷访问

化工作业八大票证票证填写说明和模板VIP免费

化工作业八大票证票证填写说明和模板_第1页
1/14
化工作业八大票证票证填写说明和模板_第2页
2/14
化工作业八大票证票证填写说明和模板_第3页
3/14
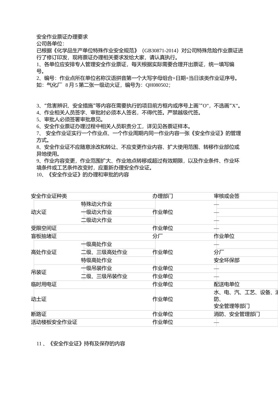
安全作业票证办理要求公司各单位:已根据《化学品生产单位特殊作业安全规范》(GB30871-2014)对公司特殊危险作业票证进行了修订印发,现将票证办理相关要求发给大家,请认真执行。1、各单位应安排专人管理安全作业票证,每天根据实际需要合理开出票证,统一填写编号。2、编号:作业点所在单位名称汉语拼音第一个大写字母组合+日期+当日该类作业证序号。如:气化厂8月5第二张一级动火证,编号为:QH080502;3“”’“、危害辨识、安全措施等内容在需要执行的项目前方框内或序号上画O”“,不选画X”。4、作业相关人员签字、审批时必须本人签名,不得代签。严禁越级代签。5、审批人必须签署审批意见。6、安全作业票证办理过程中相关人员职责分工,详见见各票证样本。7、安全作业证实行一个作业点、一个作业周期内同一作业内容一张《安全作业证》的管理方式。8、安全作业证不应随意涂改和转让、不应变更作业内容、扩大使用范围、转移作业部位或异地使用。9、作业内容变更,作业范围扩大、作业地点转移或超过有效期限,以及作业条件、作业环境条件或工艺条件改变时,应重新办理安全作业证。10、《安全作业证》的办理和审批的内容安全作业证种类办理部门审核或会签动火证特殊动火作业作业单位—一级动火作业—二级动火作业—受限空间证作业单位—盲板抽堵证分厂作业单位高处作业证一级高处作业作业单位—二级、三级高处作业分厂特级高处作业安全环保部吊装证一级吊装作业作业单位—二级、三级吊装作业作业单位—临时用电证作业单位配送电单位动土证作业单位水、电、汽、工艺、设备、消防、安全管理等部门断路证作业单位消防、安全管理部门活动楼板安全作业证作业单位—11、《安全作业证》持有及保存的内容安全作业证种类持有及保存情况第一联第二联动火证一级和特级动火动火点所在分厂(监火)动火人二级动火动火点所在分厂操作岗位(监火)动火人受限空间证作业负责人监护人盲板抽堵证作业单位分厂高处作业证作业人员作业负责人吊装证吊装指挥项目单位临时用电证作业单位(作业时)配送电执行人(作业结束后注销)配送电执行人动土证现场作业人员动土所在单位断路证作业单位断路所在单位活动楼板安全作业证作业地点所在单位作业人或所在班组特级动火安全作业证(样本)申请单位办票人申请人作业负责人动火方式□□□□□□焊接切割打磨明火加热其他能产生火花或高热表面的作业作业负责人动火地点及作业内容作业负责人动火时间自年月日时分始至年月日时分止作业负责人动火作业负责人作业负责人动火人作业人动火分析时间年月日时年月日时分析点名称分析人员分析数据分析人涉及的其他特殊作业危害辨识□□□□□易燃易爆气体有毒气体窒息性气体有毒液体腐蚀性液体□□□□□爆炸性粉尘危害健康粉尘外露转动部位触电高处坠落□□□□□噪声高空落物高温低温放射性其他:有画O,没有画X(所有票证均如此)序号安全措施1动火设备内部构件清理干净,蒸汽吹扫或水洗合格,达到用火条件2断开与动火设备相连接的所有管线,加盲板(数字)块3动火点周围的下水井、地漏、地沟、电缆沟等已清除易燃物,并已采取覆盖、铺沙、水封等手段进行隔离4罐区内动火点同一围堰和防火间距内的油罐不同时进行脱水作业5高处作业已采取防火花飞溅措施6动火点周围易燃物已清除7电焊回路线已接在焊件上,把线未穿过下水井或其他设备搭接8乙炔气瓶(直立放置)、氧气瓶与火源间的距离大于10m9现场配备消防蒸汽带(数字)根,灭火器(数字)台,铁锹(数字)把,石棉布(数字)块10其他安全措施:编制人:动火地点单位工艺技术员及以上人员作业负责人生产单位负责人分厂厂长监火人动火所在单位指派实施安全教育人作业负责人申请单位意见XXXXXXXXX签字:作业单位负责人年月日时分消防队防火员意见XXXXXXXXX签字:公司消防队年月日时分安全管理部门意见XXXXXXXXX签字:安环部年月日时分主管副总或总工程师意见XXXXXXXXX签字:主管副总或总工程师年月日时分动火前,岗位当班班长验票签字:工艺当班班长年月日时分完工验收XXXXXXXXX签字:工艺当班班长及以上年月日时分共三联,第一联由动火点所在单位保存,第二联由动火人...

1、当您付费下载文档后,您只拥有了使用权限,并不意味着购买了版权,文档只能用于自身使用,不得用于其他商业用途(如 [转卖]进行直接盈利或[编辑后售卖]进行间接盈利)。
2、本站所有内容均由合作方或网友上传,本站不对文档的完整性、权威性及其观点立场正确性做任何保证或承诺!文档内容仅供研究参考,付费前请自行鉴别。
3、如文档内容存在违规,或者侵犯商业秘密、侵犯著作权等,请点击“违规举报”。

碎片内容

化工作业八大票证票证填写说明和模板

您可能关注的文档

确认删除?
VIP
微信客服
  • 扫码咨询
会员Q群
  • 会员专属群点击这里加入QQ群
客服邮箱
回到顶部