电脑桌面
添加小米粒文库到电脑桌面
安装后可以在桌面快捷访问

医疗质量与医疗安全管理和持续改进方案VIP免费

医疗质量与医疗安全管理和持续改进方案_第1页
1/71
医疗质量与医疗安全管理和持续改进方案_第2页
2/71
医疗质量与医疗安全管理和持续改进方案_第3页
3/71
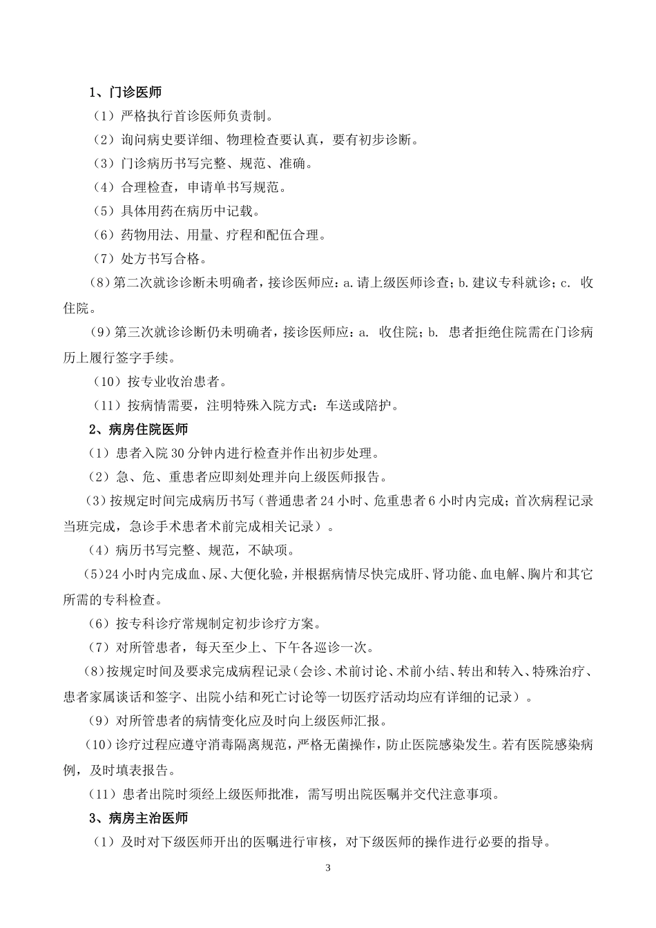
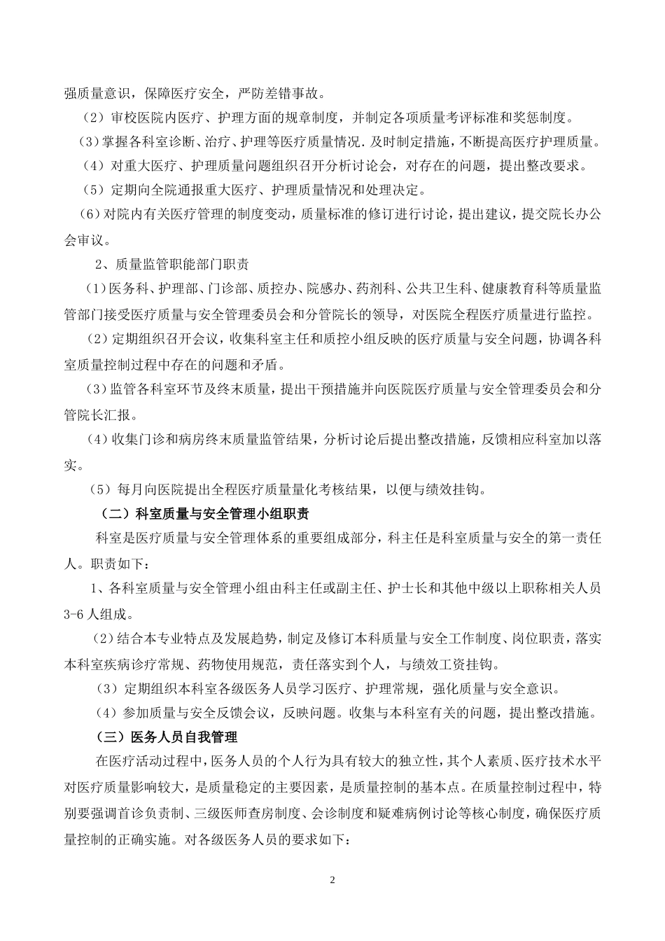
医疗质量与医疗安全管理和持续改进方案医疗质量是医院发展之本,优质的医疗质量必然回产生良好的社会效益和经济效益。为保证我院医疗持续健康快速发展,特制定全面质量管理和持续改进实施方案,以便正确有效地实施标准化医疗质量管理。一、指导思想1、实行全面质量管理和全程质量控制,建立从患者就医到离院,包括门诊医疗、病房医疗和部分院外医疗活动的全程质量控制流程和全程质量管理体系。明确管控内容并将其纳入医疗管理部门的日常工作,实施动态监控并与科室目标责任制结合,保证质控措施的落实。2、以规章制度和医疗常规为依据,并不断修订完善。3、强化各种核心制度落实,如三级医师查房制度、会诊制度、抢救制度和疑难病例讨论制度等,将医务人员个人医疗行为最大限度地引导到正确的诊疗方案中来。4、质量控制部门有计划、有针对性地进行督导,对多因素影响或多项诊疗活动协同作用的质量问题,进行专门调研,并制定全面的监管措施。二、实施依据1、卫生部《二级综合医院评审标准及实施细则(2012年版)》2、相关卫生法律法规3、上级卫生行政管理文件要求三、管理体系全程医疗质量控制体系的组成,可分为医院医疗质量与安全管理委员会、科室质量与安全管理小组和各级医务人员自我管理的三级管理体系模式。(一)医院医疗质量与安全管理委员会医院医疗质量与安全管理委员会由院领导和相关职能部门主任及科主任组成,院长任主任,业务副院长任副主任,院长是医疗质量与安全管理工作的第一责任人,科主任是科室质量与安全管理的第一责任人。医务科、护理部、门诊部、质控办、院感办、药剂科、公共卫生科、健康教育科等为医院质量管理职能部门,其职责如下:1、医疗质量与安全管理委员会:(1)教育各级医务人员树立全心全意为患者服务的思想,改进医疗作风,改善服务态度,增1强质量意识,保障医疗安全,严防差错事故。(2)审校医院内医疗、护理方面的规章制度,并制定各项质量考评标准和奖惩制度。(3)掌握各科室诊断、治疗、护理等医疗质量情况.及时制定措施,不断提高医疗护理质量。(4)对重大医疗、护理质量问题组织召开分析讨论会,对存在的问题,提出整改要求。(5)定期向全院通报重大医疗、护理质量情况和处理决定。(6)对院内有关医疗管理的制度变动,质量标准的修订进行讨论,提出建议,提交院长办公会审议。2、质量监管职能部门职责(1)医务科、护理部、门诊部、质控办、院感办、药剂科、公共卫生科、健康教育科等质量监管部门接受医疗质量与安全管理委员会和分管院长的领导,对医院全程医疗质量进行监控。(2)定期组织召开会议,收集科室主任和质控小组反映的医疗质量与安全问题,协调各科室质量控制过程中存在的问题和矛盾。(3)监管各科室环节及终末质量,提出干预措施并向医院医疗质量与安全管理委员会和分管院长汇报。(4)收集门诊和病房终末质量监管结果,分析讨论后提出整改措施,反馈相应科室加以落实。(5)每月向医院提出全程医疗质量量化考核结果,以便与绩效挂钩。(二)科室质量与安全管理小组职责科室是医疗质量与安全管理体系的重要组成部分,科主任是科室质量与安全的第一责任人。职责如下:1、各科室质量与安全管理小组由科主任或副主任、护士长和其他中级以上职称相关人员3-6人组成。(2)结合本专业特点及发展趋势,制定及修订本科质量与安全工作制度、岗位职责,落实本科室疾病诊疗常规、药物使用规范,责任落实到个人,与绩效工资挂钩。(3)定期组织本科室各级医务人员学习医疗、护理常规,强化质量与安全意识。(4)参加质量与安全反馈会议,反映问题。收集与本科室有关的问题,提出整改措施。(三)医务人员自我管理在医疗活动过程中,医务人员的个人行为具有较大的独立性,其个人素质、医疗技术水平对医疗质量影响较大,是质量稳定的主要因素,是质量控制的基本点。在质量控制过程中,特别要强调首诊负责制、三级医师查房制度、会诊制度和疑难病例讨论等核心制度,确保医疗质量控制的正确实施。对各级医务人员的要求如下:21、门诊医师(1)严格执行首诊医师负责制。(2)询问病史要详细、物理检查要认真,要有初步诊断。(3)门...

1、当您付费下载文档后,您只拥有了使用权限,并不意味着购买了版权,文档只能用于自身使用,不得用于其他商业用途(如 [转卖]进行直接盈利或[编辑后售卖]进行间接盈利)。
2、本站所有内容均由合作方或网友上传,本站不对文档的完整性、权威性及其观点立场正确性做任何保证或承诺!文档内容仅供研究参考,付费前请自行鉴别。
3、如文档内容存在违规,或者侵犯商业秘密、侵犯著作权等,请点击“违规举报”。

碎片内容

医疗质量与医疗安全管理和持续改进方案

您可能关注的文档

确认删除?
VIP
微信客服
  • 扫码咨询
会员Q群
  • 会员专属群点击这里加入QQ群
客服邮箱
回到顶部