电脑桌面
添加小米粒文库到电脑桌面
安装后可以在桌面快捷访问

数据库笔试题答案VIP免费

数据库笔试题答案_第1页
1/6
数据库笔试题答案_第2页
2/6
数据库笔试题答案_第3页
3/6
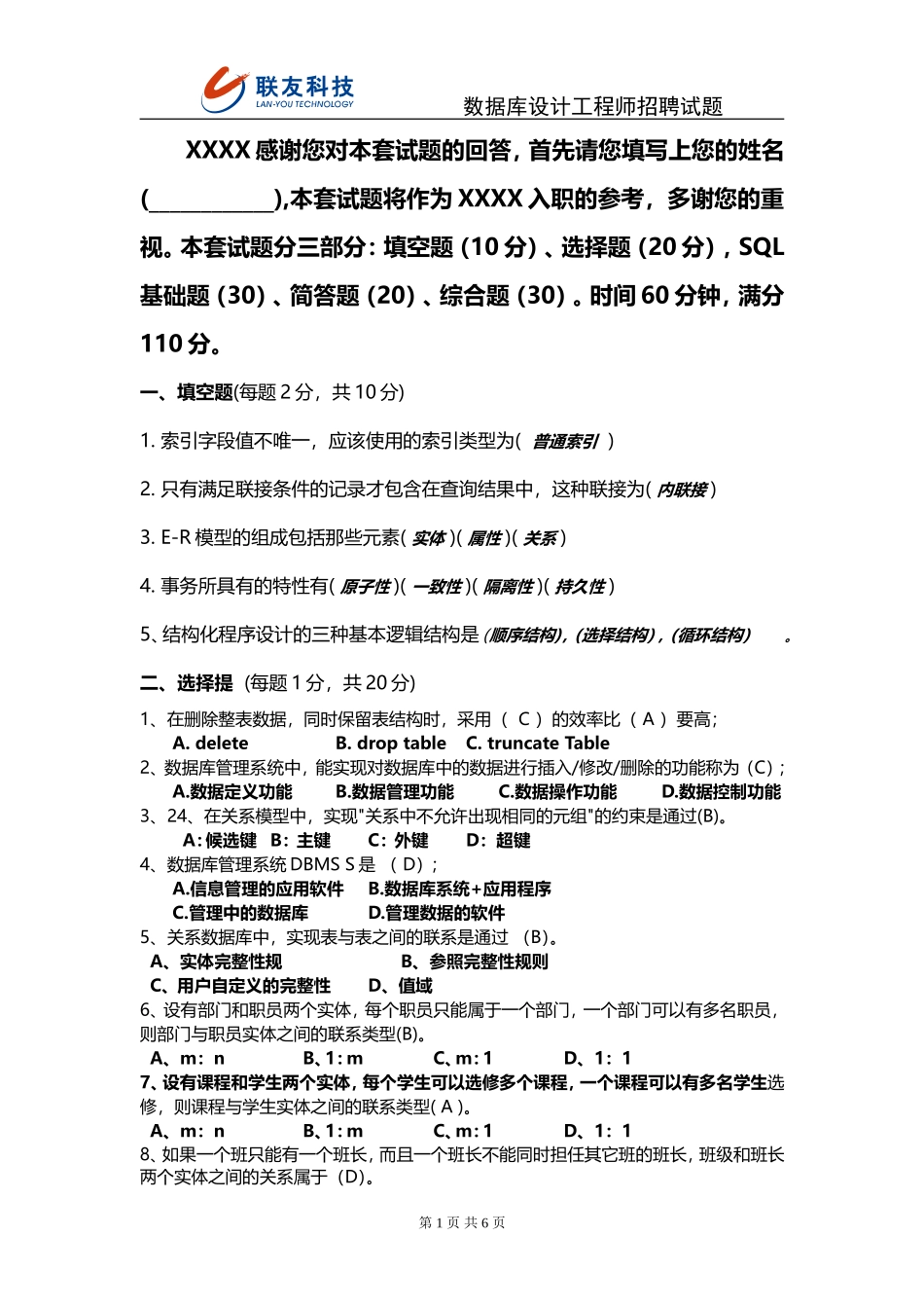
数据库设计工程师招聘试题XXXX感谢您对本套试题的回答,首先请您填写上您的姓名(____________),本套试题将作为XXXX入职的参考,多谢您的重视。本套试题分三部分:填空题(10分)、选择题(20分),SQL基础题(30)、简答题(20)、综合题(30)。时间60分钟,满分110分。一、填空题(每题2分,共10分)1.索引字段值不唯一,应该使用的索引类型为(普通索引)2.只有满足联接条件的记录才包含在查询结果中,这种联接为(内联接)3.E-R模型的组成包括那些元素(实体)(属性)(关系)4.事务所具有的特性有(原子性)(一致性)(隔离性)(持久性)5、结构化程序设计的三种基本逻辑结构是(顺序结构),(选择结构),(循环结构)。二、选择提(每题1分,共20分)1、在删除整表数据,同时保留表结构时,采用(C)的效率比(A)要高;A.deleteB.droptableC.truncateTable2、数据库管理系统中,能实现对数据库中的数据进行插入/修改/删除的功能称为(C);A.数据定义功能B.数据管理功能C.数据操作功能D.数据控制功能3、24、在关系模型中,实现"关系中不允许出现相同的元组"的约束是通过(B)。A:候选键B:主键C:外键D:超键4、数据库管理系统DBMSS是(D);A.信息管理的应用软件B.数据库系统+应用程序C.管理中的数据库D.管理数据的软件5、关系数据库中,实现表与表之间的联系是通过(B)。A、实体完整性规B、参照完整性规则C、用户自定义的完整性D、值域6、设有部门和职员两个实体,每个职员只能属于一个部门,一个部门可以有多名职员,则部门与职员实体之间的联系类型(B)。A、m:nB、1:mC、m:1D、1:17、设有课程和学生两个实体,每个学生可以选修多个课程,一个课程可以有多名学生选修,则课程与学生实体之间的联系类型(A)。A、m:nB、1:mC、m:1D、1:18、如果一个班只能有一个班长,而且一个班长不能同时担任其它班的班长,班级和班长两个实体之间的关系属于(D)。第1页共6页数据库设计工程师招聘试题A、m:nB、1:mC、m:1D、1:19、索引字段值不唯一,应该选择的索引类型为(B)。A:主索引B:普通索引C:候选索引D:唯一索引10、如果指定参照完整性的删除规则为"级联",则当删除父表中的记录时(C)。A:系统自动备份父表中被删除记录到一个新表中B:若子表中有相关记录,则禁止删除父表中记录C:会自动删除子表中所有相关记录D:不作参照完整性检查,删除父表记录与子表无关11、设有两个数据库表,父表和子表之间是一对多的联系,为控制子表和父表的关联,可以设置"参照完整性规则",为此要求这两个表(B)。A:在父表连接字段上建立普通索引,在子表连接字段上建立主索引B:在父表连接字段上建立主索引,在子表连接字段上建立普通索引C:在父表连接字段上不需要建立任何索引,在子表连接字段上建立普通索引D:在父表和子表的连接字段上都要建立主索引12、把实体-联系模型转换为关系模型时,实体之间多对多联系在模型中是通过(C)_。A:建立新的属性来实现B:建立新的关键字来实现C:建立新的关系来实现D:建立新的实体来实现13、用树形结构来表示实体之间联系的模型称之为(B)A.关系模型B.层次模型C.网状模型D.数据模型14、SQL语句中修改表结构的命令是(C)_。A:MODIFYTABLEB:MODIFYSTRUCTUREC:ALTERTABLED:ALTERSTRUCTURE15、用SQL语句建立表时将属性定义为主关键字,应使用短语(B)。A:CHECKB:PRIMARYKEYC:FREED:UNIQUE16、SQL实现分组查询的短语是(B)。A:ORDERBYB:GROUPBYC:HAVINGD:ASC17、数据库系统中采用封锁技术的目的是为了保证(A)A.数据的一致性B.数据的可靠性C.数据的完整性D.数据的安全性18、在数据库设计中,表示用户业务流程的常用方法是(A)A.DFDB.程序流程图C.E-R图D.数据结构图19、为"歌手"表增加一个字段"最后得分"的SQL语句是(A)。A)ALTERTABLE歌手ADD最后得分F(6,2)B)ALTERDBF歌手ADD最后得分F6,2C)CHANGETABLE歌手ADD最后得分F(6,2)D)CHANGETABLE学院INSERT最后得分20、插入一条记录到"评分"表中,歌手号、分数和评委号分别是"1001"、9.9和"105",正确的SQL语句是(C)。A)INSERTVALUES("1001",9.9,"105")INTO;评分(歌手号,分数,评委号)B)INSERTTO评...

1、当您付费下载文档后,您只拥有了使用权限,并不意味着购买了版权,文档只能用于自身使用,不得用于其他商业用途(如 [转卖]进行直接盈利或[编辑后售卖]进行间接盈利)。
2、本站所有内容均由合作方或网友上传,本站不对文档的完整性、权威性及其观点立场正确性做任何保证或承诺!文档内容仅供研究参考,付费前请自行鉴别。
3、如文档内容存在违规,或者侵犯商业秘密、侵犯著作权等,请点击“违规举报”。

碎片内容

数据库笔试题答案

您可能关注的文档

确认删除?
VIP
微信客服
  • 扫码咨询
会员Q群
  • 会员专属群点击这里加入QQ群
客服邮箱
回到顶部