电脑桌面
添加小米粒文库到电脑桌面
安装后可以在桌面快捷访问

医疗质量安全管理考核标准VIP免费

医疗质量安全管理考核标准_第1页
1/12
医疗质量安全管理考核标准_第2页
2/12
医疗质量安全管理考核标准_第3页
3/12
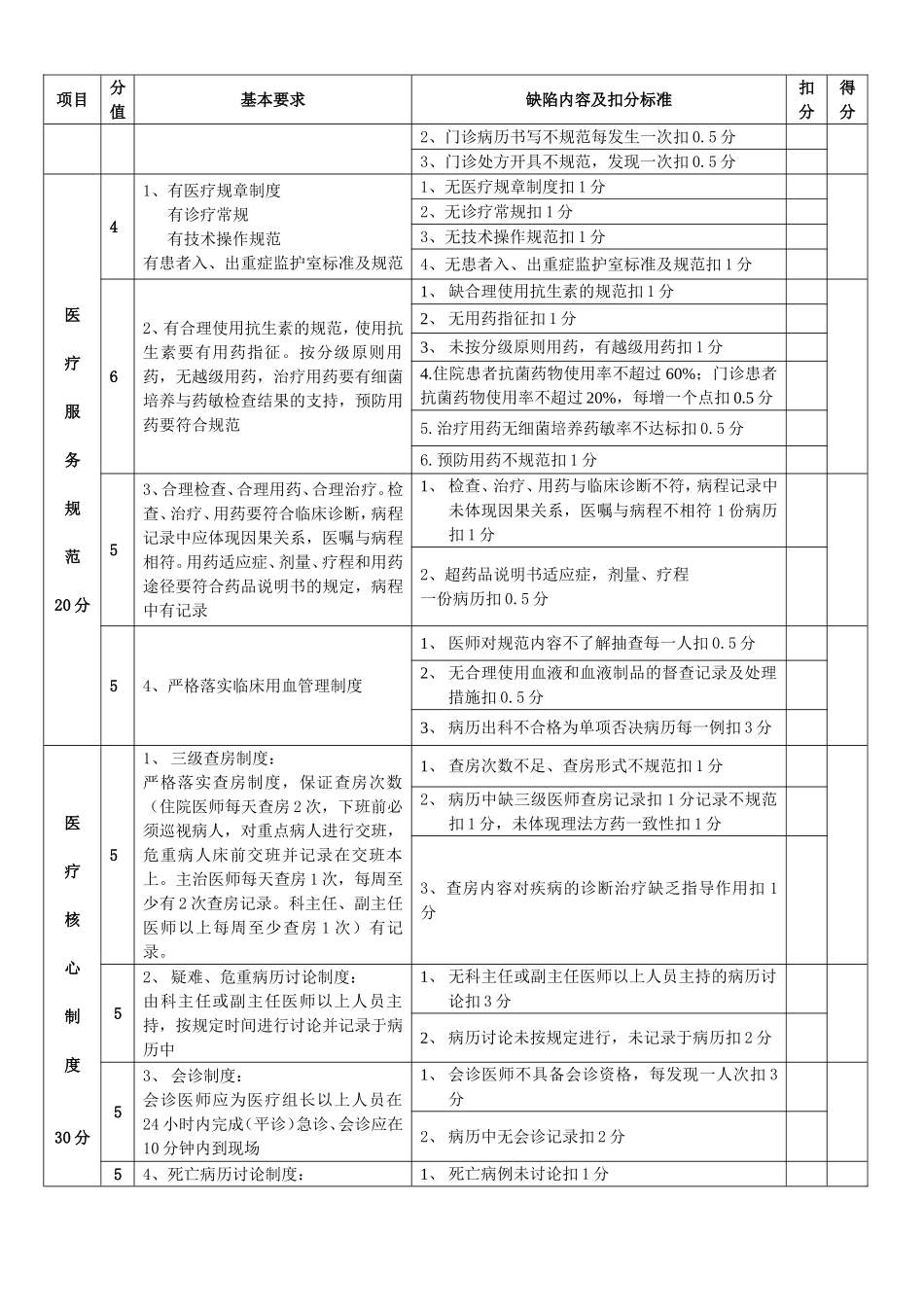
附1:临床科室医疗质量安全管理目标考核标准(非手术科室100分手术科室120分)项目分值基本要求缺陷内容及扣分标准扣分得分质量管理20分41、科主任负责质量管理与持续改进工作,建立科室质量管理小组及工作制度,体现全面质量管理与持续改进工作1、缺科室质量管理小组及制度扣1分2、科室质量存在问题改进力度不够,相同质量问题重复出现无改进扣1分32、每月底召开科室质控小组会议,内容要体现全面、全过程质量管理,有记录1、未按规定召开科室质控管理小组会议每缺一次扣0.5分2、缺改进工作措施记录每缺一次扣0.5分53、严格执行医师法、在未取得执业医师资格,不能独立值班、手术、有创操作1、发现无资格医师独立值班每发生一次扣0.5分2、发现无资格医师独立会诊每发生一次扣0.5分3、发现无资格医师独立手术每发生一次扣0.5分4、发现无资格医师独立有创操作每发生一次扣0.5分4、积极引进新技术、新业务,有相关培训内容、讨论、记录和操作规程、有代表科室特色及水平的技术项目1、有开展新技术、新业务工作培训加5分2、有开展新技术、新业务的讨论记录和操作规程加5分3、有代表科室特色及水平的技术项目加5分25、有“三基”培训计划有“三基”培训落实记录有“三基”操作考核记录1、无“三基”培训计划扣0.5分2、无“三基”培训落实记录扣1分3、无“三基”操作考核记录扣0.5分36、临床路径落实规范1、根据疾病第一诊断应入径而无入径的每一例扣0.5分2、入径病历未按治疗方案执行每一例扣0.5分3、发生变异病历要进行登记,病程记录中要详细记录并与医嘱相符,其中一项未做到扣0.5分37、重新修订科内常见疾病诊疗常规各种手术操作常规并落实1、未按时限要求修订诊疗常规扣0.5分2、未按时限要求制定各种手术操作扣0.5分3、在医疗工作中未落实常规发生一次扣1分医疗文书15分41、有运行病历自查情况记录(每月至少5份)2、有终末病历自查情况记录(每月至少5份)1、无运行病历自查情况记录扣1分2、记录不完善扣1分3、无终末病历自查情况记录扣1分4、记录不完善扣1分63、住院病历书写规范1、单项否决病历及≤75分病历不能出科室,每出科一份病历扣0.5分2、病历中的缺陷内容要在3至7日内,到病案室进行修正,超期一例扣0.5分。54、门诊病历书写规范5、门诊处方书写规范1、抽查门诊病人未按规定书写门诊病历每发生一例扣0.5分项目分值基本要求缺陷内容及扣分标准扣分得分2、门诊病历书写不规范每发生一次扣0.5分3、门诊处方开具不规范,发现一次扣0.5分医疗服务规范20分41、有医疗规章制度有诊疗常规有技术操作规范有患者入、出重症监护室标准及规范1、无医疗规章制度扣1分2、无诊疗常规扣1分3、无技术操作规范扣1分4、无患者入、出重症监护室标准及规范扣1分62、有合理使用抗生素的规范,使用抗生素要有用药指征。按分级原则用药,无越级用药,治疗用药要有细菌培养与药敏检查结果的支持,预防用药要符合规范1、缺合理使用抗生素的规范扣1分2、无用药指征扣1分3、未按分级原则用药,有越级用药扣1分4.住院患者抗菌药物使用率不超过60%;门诊患者抗菌药物使用率不超过20%,每增一个点扣0.5分5.治疗用药无细菌培养药敏率不达标扣0.5分6.预防用药不规范扣1分53、合理检查、合理用药、合理治疗。检查、治疗、用药要符合临床诊断,病程记录中应体现因果关系,医嘱与病程相符。用药适应症、剂量、疗程和用药途径要符合药品说明书的规定,病程中有记录1、检查、治疗、用药与临床诊断不符,病程记录中未体现因果关系,医嘱与病程不相符1份病历扣1分2、超药品说明书适应症,剂量、疗程一份病历扣0.5分54、严格落实临床用血管理制度1、医师对规范内容不了解抽查每一人扣0.5分2、无合理使用血液和血液制品的督查记录及处理措施扣0.5分3、病历出科不合格为单项否决病历每一例扣3分医疗核心制度30分51、三级查房制度:严格落实查房制度,保证查房次数(住院医师每天查房2次,下班前必须巡视病人,对重点病人进行交班,危重病人床前交班并记录在交班本上。主治医师每天查房1次,每周至少有2次查房记录。科主任、副主任医师以上每周至少查房1次)有记录。1、查房次数不足、查房形式不规范扣1分2、病历中...

1、当您付费下载文档后,您只拥有了使用权限,并不意味着购买了版权,文档只能用于自身使用,不得用于其他商业用途(如 [转卖]进行直接盈利或[编辑后售卖]进行间接盈利)。
2、本站所有内容均由合作方或网友上传,本站不对文档的完整性、权威性及其观点立场正确性做任何保证或承诺!文档内容仅供研究参考,付费前请自行鉴别。
3、如文档内容存在违规,或者侵犯商业秘密、侵犯著作权等,请点击“违规举报”。

碎片内容

医疗质量安全管理考核标准

您可能关注的文档

确认删除?
VIP
微信客服
  • 扫码咨询
会员Q群
  • 会员专属群点击这里加入QQ群
客服邮箱
回到顶部