电脑桌面
添加小米粒文库到电脑桌面
安装后可以在桌面快捷访问

仪表安装工程施工方案VIP免费

仪表安装工程施工方案_第1页
1/9
仪表安装工程施工方案_第2页
2/9
仪表安装工程施工方案_第3页
3/9
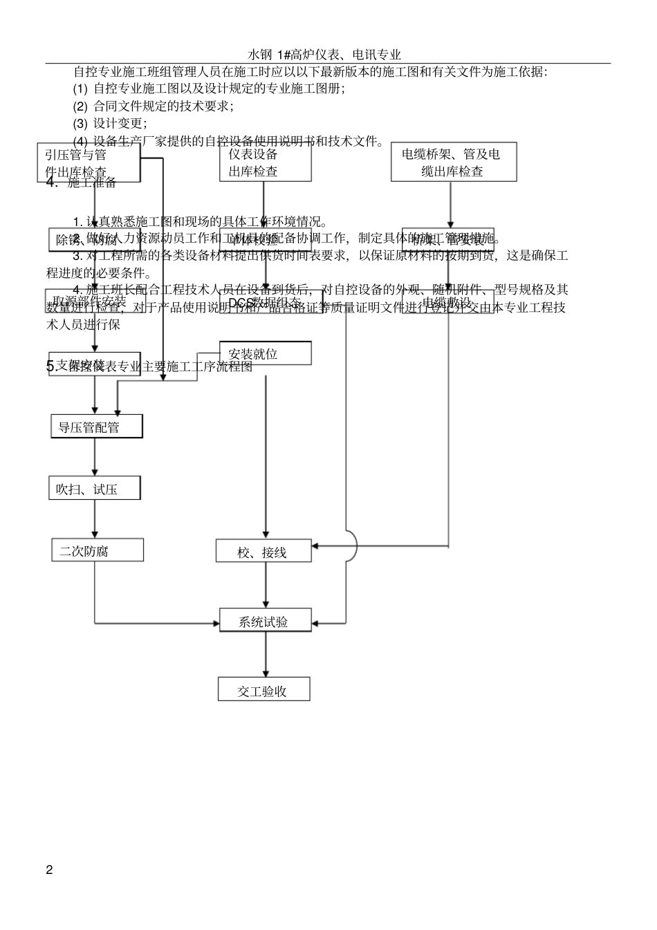
水钢1#高炉仪表、电讯专业1萨热克铜矿北矿带开采工程自动化仪表安装工程施工方案1.工程概况新疆汇祥永金矿业有限公司乌恰县萨热克铜矿50万吨/年(3500t/d)采选矿建设项目建设规模为采矿50万吨/年(3500t/d),地下开采、选矿与采矿规模相配套50万吨/年(3500t/d),集采矿、选矿为一体的工艺合理,设备可靠,管理科学化、高效率和高效益的铜精粉生产企业;项目组成包括采矿、选矿、充填搅拌站、废石堆场、尾矿工程、矿区道路,行政办公生活设施、公用工程等。1.工作内容:选矿(主厂房、粗碎站、粗矿仓、皮带廊及转运站),充(充填搅拌站、充填溢流水处理站),生活设施(锅炉房)的自动化仪表安装。2.施工特点:该项目施工的最大特点是工程量大由于项目采用DCS控制系统,施工技术要求高,由于整个装置的仪表安装需要与工艺、设备、电气等专业密切配合,现场施工的协调工作要求高,同时,按照仪表安装工程的特点,大部分工作集中在工程的后期,投入足够的人力物力资源,确保现场施工的需要。(1)采用了配置远程I/O站DOS控制系统,施工要求严格技术难度大。(2)现场仪表采用总线仪表或两线制仪表。(3)调节阀、压力变送器数量多,气源管路路径复杂,管线长。(4)配线量大,路径复杂,配线施工方式多样。2.施工安排1.前期准备与现场施工的配合(1)熟悉现场施工环境,对施工中可能存在的潜在问题尽早提出,以保证施工的顺利进行。(2)充分做好人员、机具设备、材料的准备工作。(3)完善施工方案与技术交底,作好技术准备工作。(4)根据土建及其他专业的进展情况,进行必要的预制以及基础、支架、桥架等的安装工作。(5)单体仪表的单体调校工作。(5)在工艺及其他专业进展到60%的时候,开始进入仪表安装高峰。2.施工高峰期的工作(1)电气线路(桥架、电缆保护管)的施工。(2)仪表设备及盘箱柜的安装。(3)电缆敷设及电缆校接线。(4)仪表管的预制、安装。(5)安装DCS机柜、操作台等DCS控制室内的设备以及DCS系统通讯电缆的敷设。(6)系统调试。3.施工依据1.施工规范(1)《工业自动化仪表工程施工及验收规范》(GBJ93-86);(2)《自动化仪表安装工程质量检验评定标准》(GBJ131-90)。(3)《石油化工仪表工程施工技术规程》(SH3521-1999);2.施工用图及参考文件水钢1#高炉仪表、电讯专业2自控专业施工班组管理人员在施工时应以以下最新版本的施工图和有关文件为施工依据:(1)自控专业施工图以及设计规定的专业施工图册;(2)合同文件规定的技术要求;(3)设计变更;(4)设备生产厂家提供的自控设备使用说明书和技术文件。4.施工准备1.认真熟悉施工图和现场的具体工作环境情况。2.做好人力资源动员工作和工机具的配备协调工作,制定具体的施工管理措施。3.对工程所需的各类设备材料提出供货时间表要求,以保证原材料的按期到货,这是确保工程进度的必要条件。4.施工班长配合工程技术人员在设备到货后,对自控设备的外观、随机附件、型号规格及其数量进行检查,对于产品使用说明书和产品合格证等质量证明文件进行登记并交由本专业工程技术人员进行保5.自控仪表专业主要施工工序流程图引压管与管件出库检查仪表设备出库检查电缆桥架、管及电缆出库检查除锈、防腐单体校验桥架、管安装取源部件安装DCS数据组态支架安装安装就位导压管配管吹扫、试压二次防腐校、接线系统试验交工验收电缆敷设水钢1#高炉仪表、电讯专业36.主要标准仪器和工机具配备设备名称型号规格数量设备名称型号规格数量标准数字压力表0.05级1台稳压源1台精密数字万用表5位半显示1台对讲机1对数显信号发生器mV、mA1台砂轮切割机φ400㎜1台标准活塞式压力计0.05级1台电动套丝机1台标准电阻箱0.1级1只电焊机1台兆欧表500V/100V各1只冲击钻6~20㎜1台7.技术方案与措施1.仪表单体调试(1)检查核实仪表的型号规格、测量范围等是否与设计相符,并做好相应的位号标识。(2)仪表安装前必须进行外观检查、性能校验和实际测量范围的调整,并作好单体调试记录。(3)所使用的标准设备应在有效的检定周期内,并有有效的检定合格证标识,根据被校表的精度来选择满足调试精度要求的标准表。标准表的基本误差不应超过被校表基本误差绝对值的1/3。...

1、当您付费下载文档后,您只拥有了使用权限,并不意味着购买了版权,文档只能用于自身使用,不得用于其他商业用途(如 [转卖]进行直接盈利或[编辑后售卖]进行间接盈利)。
2、本站所有内容均由合作方或网友上传,本站不对文档的完整性、权威性及其观点立场正确性做任何保证或承诺!文档内容仅供研究参考,付费前请自行鉴别。
3、如文档内容存在违规,或者侵犯商业秘密、侵犯著作权等,请点击“违规举报”。

碎片内容

仪表安装工程施工方案

您可能关注的文档

确认删除?
VIP
微信客服
  • 扫码咨询
会员Q群
  • 会员专属群点击这里加入QQ群
客服邮箱
回到顶部