电脑桌面
添加小米粒文库到电脑桌面
安装后可以在桌面快捷访问

高一化学人教版必修2 第一章综合练习VIP专享VIP免费

高一化学人教版必修2 第一章综合练习_第1页
1/5
高一化学人教版必修2 第一章综合练习_第2页
2/5
高一化学人教版必修2 第一章综合练习_第3页
3/5
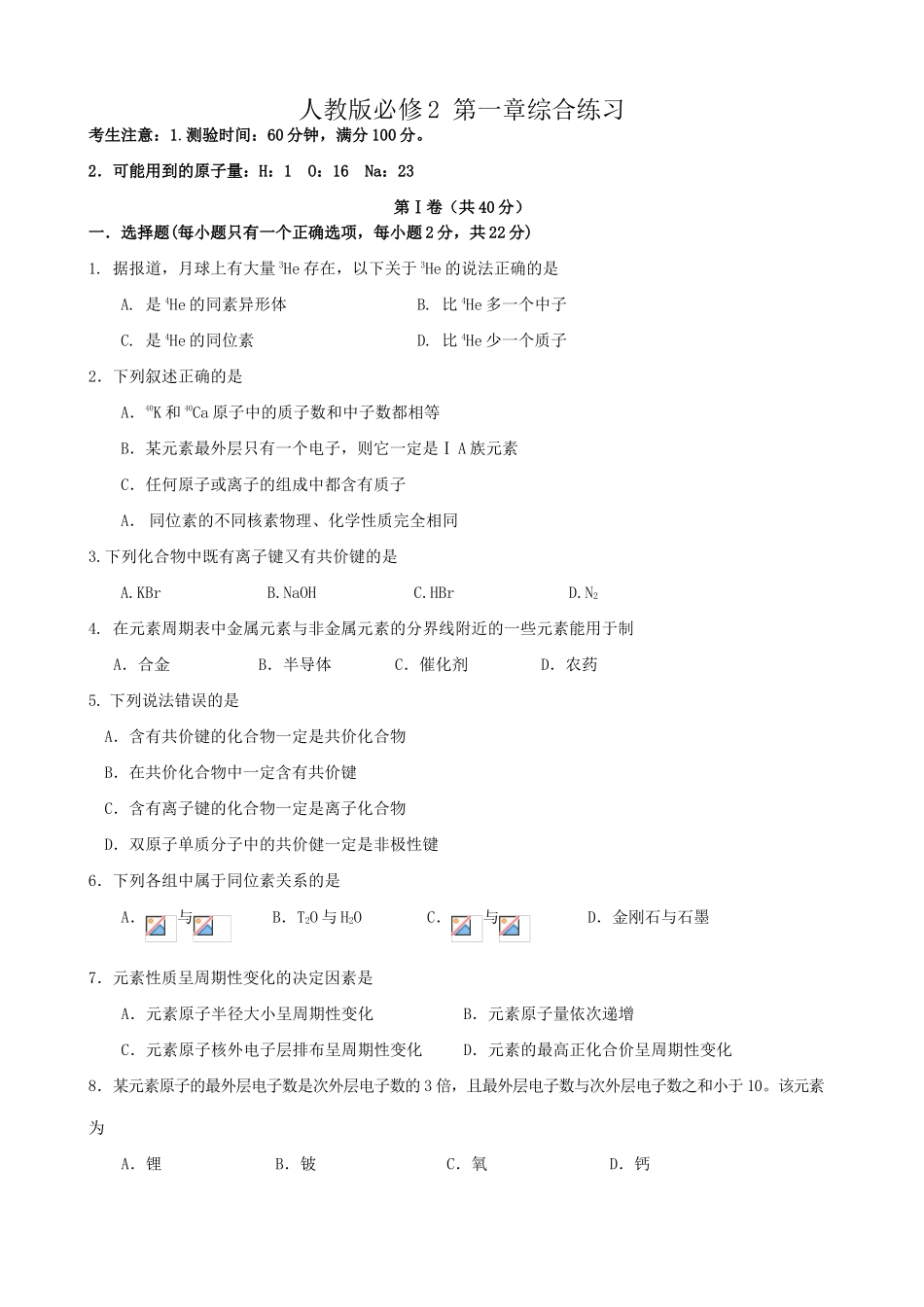
人教版必修2第一章综合练习考生注意:1.测验时间:60分钟,满分100分。2.可能用到的原子量:H:1O:16Na:23第Ⅰ卷(共40分)一.选择题(每小题只有一个正确选项,每小题2分,共22分)1.据报道,月球上有大量3He存在,以下关于3He的说法正确的是A.是4He的同素异形体B.比4He多一个中子C.是4He的同位素D.比4He少一个质子2.下列叙述正确的是A.40K和40Ca原子中的质子数和中子数都相等B.某元素最外层只有一个电子,则它一定是ⅠA族元素C.任何原子或离子的组成中都含有质子A.同位素的不同核素物理、化学性质完全相同3.下列化合物中既有离子键又有共价键的是A.KBrB.NaOHC.HBrD.N24.在元素周期表中金属元素与非金属元素的分界线附近的一些元素能用于制A.合金B.半导体C.催化剂D.农药5.下列说法错误的是A.含有共价键的化合物一定是共价化合物B.在共价化合物中一定含有共价键C.含有离子键的化合物一定是离子化合物D.双原子单质分子中的共价健一定是非极性键6.下列各组中属于同位素关系的是A.与B.T2O与H2OC.与D.金刚石与石墨7.元素性质呈周期性变化的决定因素是A.元素原子半径大小呈周期性变化B.元素原子量依次递增C.元素原子核外电子层排布呈周期性变化D.元素的最高正化合价呈周期性变化8.某元素原子的最外层电子数是次外层电子数的3倍,且最外层电子数与次外层电子数之和小于10。该元素为A.锂B.铍C.氧D.钙9.下列各组中化合物的性质比较,不正确的是A.酸性:HClO4>HBrO4>HIO4B.碱性:NaOH>Mg(OH)2>Al(OH)3C.稳定性:PH3>H2S>HClD.非金属性:F>O>S10.下列电子式或结构式错误的是11.某主族元素R的最高正价与最低负化合价的代数和为4,由此可以判断A.R一定是第四周期元素B.R一定是ⅣA族元素C.R的气态氢化物比同周期其它元素气态氢化物稳定D.R气态氢化物化学式为H2R二.选择题(本题包括6小题,每小题3分,共18分。每小题有一个或两个选项符合题意。若正确答案只包括一个选项,多选时,该题为0分;若正确答案包括两个选项,只选一个且正确的给2分,选两个且都正确的3分,但只要选错一个,该小题就为0分)12.下列各分子中,所有原子都满足最外电子层为8电子结构的是()A.H2OB.BF3C.CCl4D.PCl513.下列各表中的数字代表的是原子序数,表中数字所表示的元素与它们在元素周期表中的位置相符的是14.已知元素X、Y的核电荷数分别是a和b,它们的离子Xm+和Yn-的核外电子排布相同,则下列关系式中正确的是()A.a=b-m+nB.a=b+m+nC.a=b+m-nD.a=b-m-n15.两种微粒的质子数和电子数均分别相等,它们不可能是A.一种阳离子和一种阴离子B.一种单质和一种化合物分子C.一种分子和一种离子D.一种原子和一种分子16.与Li

1、当您付费下载文档后,您只拥有了使用权限,并不意味着购买了版权,文档只能用于自身使用,不得用于其他商业用途(如 [转卖]进行直接盈利或[编辑后售卖]进行间接盈利)。
2、本站所有内容均由合作方或网友上传,本站不对文档的完整性、权威性及其观点立场正确性做任何保证或承诺!文档内容仅供研究参考,付费前请自行鉴别。
3、如文档内容存在违规,或者侵犯商业秘密、侵犯著作权等,请点击“违规举报”。

碎片内容

高一化学人教版必修2 第一章综合练习

确认删除?
微信客服
  • 扫码咨询
会员Q群
  • 会员专属群点击这里加入QQ群