电脑桌面
添加小米粒文库到电脑桌面
安装后可以在桌面快捷访问

六年级下册图形与几何知识点总结VIP免费

六年级下册图形与几何知识点总结_第1页
1/6
六年级下册图形与几何知识点总结_第2页
2/6
六年级下册图形与几何知识点总结_第3页
3/6
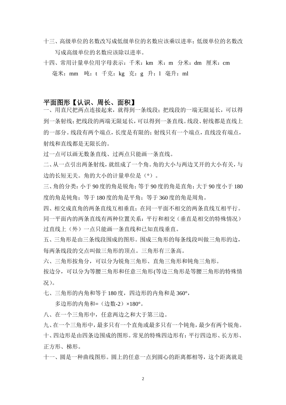
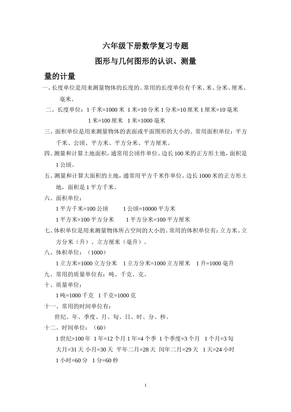
1六年级下册数学复习专题图形与几何图形的认识、测量量的计量一、长度单位是用来测量物体的长度的。常用的长度单位有千米、米、分米、厘米、毫米。二、长度单位:1千米=1000米1米=10分米1分米=10厘米1厘米=10毫米1米=100厘米1米=1000毫米三、面积单位是用来测量物体的表面或平面图形的大小的。常用面积单位:平方千米、公顷、平方米、平方分米、平方厘米。四、测量和计算土地面积,通常用公顷作单位。边长100米的正方形土地,面积是1公顷。五、测量和计算大面积的土地,通常用平方千米作单位。边长1000米的正方形土地,面积是1平方千米。六、面积单位:1平方千米=100公顷1公顷=10000平方米1平方米=100平方分米1平方分米=100平方厘米七、体积单位是用来测量物体所占空间的大小的。常用的体积单位有:立方米、立方分米(升)、立方厘米(毫升)。八、体积单位:(1000)1立方米=1000立方分米1立方分米=1000立方厘米1升=1000毫升九、常用的质量单位有:吨、千克、克。十、质量单位:1吨=1000千克1千克=1000克十一、常用的时间单位有:世纪、年、季度、月、旬、日、时、分、秒。十二、时间单位:(60)1世纪=100年1年=12个月1年=4个季1个季度=3个月1个月=3旬大月=31天小月=30天平年二月=28天闰年二月=29天1天=24小时1小时=60分1分=60秒2十三、高级单位的名数改写成低级单位的名数应该乘以进率;低级单位的名数改写成高级单位的名数应该除以进率。十四、常用计量单位用字母表示:千米:km米:m分米:dm厘米:cm毫米:mm吨:t千克:kg克:g升:l毫升:ml平面图形【认识、周长、面积】一、用直尺把两点连接起来,就得到一条线段;把线段的一端无限延长,可以得到一条射线;把线段的两端无限延长,可以得到一条直线。线段、射线都是直线上的一部分。线段有两个端点,长度是有限的;射线只有一个端点,直线没有端点,射线和直线都是无限长的。过一点可以画无数条直线、过两点只能画一条直线。二、从一点引出两条射线,就组成了一个角。角的大小与两边叉开的大小有关,与边的长短无关。角的大小的计量单位是(°)。三、角的分类:小于90度的角是锐角;等于90度的角是直角;大于90度小于180度的角是钝角;等于180度的角是平角;等于360度的角是周角。四、相交成直角的两条直线互相垂直;在同一平面不相交的两条直线互相平行。同一平面内的两条直线有两种位置关系:平行和相交(垂直是相交的特殊情况)过直线上(外)一点只能画一条直线和已知直线垂直。五、三角形是由三条线段围成的图形。围成三角形的每条线段叫做三角形的边,每两条线段的交点叫做三角形的顶点。三角形有三条高。六、三角形按角分,可以分为锐角三角形、直角三角形和钝角三角形。按边分,可以分为等腰三角形和任意三角形(等边三角形是等腰三角形的特殊情况)。七、三角形的内角和等于180度,四边形的内角和是360°,多边形的内角和=(边数-2)×180°。八、在一个三角形中,任意两边之和大于第三边。九、在一个三角形中,最多只有一个直角或最多只有一个钝角,最少有两个锐角。十、四边形是由四条边围成的图形。常见的特殊四边形有:平行四边形、长方形、正方形、梯形。十一、圆是一种曲线图形。圆上的任意一点到圆心的距离都相等,这个距离就是3圆的半径的长。通过圆心并且两端都在圆的线段叫做圆的直径。两个圆,半径比=直径比=周长比,面积比等于它们平方的比。圆周率π是无限不循环小数。圆周率最早是有我国的祖冲之发现的。同圆或等圆中:所有的半径相等、所有的直径相等。周长相等的两个圆,面积相等周长相等的情况下:圆的面积﹥正方形的面积﹥长方形的面积长方形和正方形都是特殊的平行四边形,长方形对边相等,正方形四边相等。半径2厘米的圆,周长和面积不相等圆的半径扩大2倍,周长和直径都分别扩大2倍,面积则扩大4倍。十二、有一些图形,把它沿着一条直线对折,直线两侧的图形能够完全重合,这样的图形就是轴对称图形。这条直线叫做对称轴。正方形有4条对称轴、长方形有2条对称轴、等边三角形有3条对称轴、等腰三角形有一条对称轴、等腰梯形有一条对称轴、圆有无数条对称轴、半圆有1条对称轴,扇形有1条对称轴...

1、当您付费下载文档后,您只拥有了使用权限,并不意味着购买了版权,文档只能用于自身使用,不得用于其他商业用途(如 [转卖]进行直接盈利或[编辑后售卖]进行间接盈利)。
2、本站所有内容均由合作方或网友上传,本站不对文档的完整性、权威性及其观点立场正确性做任何保证或承诺!文档内容仅供研究参考,付费前请自行鉴别。
3、如文档内容存在违规,或者侵犯商业秘密、侵犯著作权等,请点击“违规举报”。

碎片内容

六年级下册图形与几何知识点总结

您可能关注的文档

确认删除?
VIP
微信客服
  • 扫码咨询
会员Q群
  • 会员专属群点击这里加入QQ群
客服邮箱
回到顶部