电脑桌面
添加小米粒文库到电脑桌面
安装后可以在桌面快捷访问

江苏省高考化学二轮复习 专题五 元素及其化合物训练(含解析)-人教版高三全册化学试题VIP免费

江苏省高考化学二轮复习 专题五 元素及其化合物训练(含解析)-人教版高三全册化学试题_第1页
1/8
江苏省高考化学二轮复习 专题五 元素及其化合物训练(含解析)-人教版高三全册化学试题_第2页
2/8
江苏省高考化学二轮复习 专题五 元素及其化合物训练(含解析)-人教版高三全册化学试题_第3页
3/8
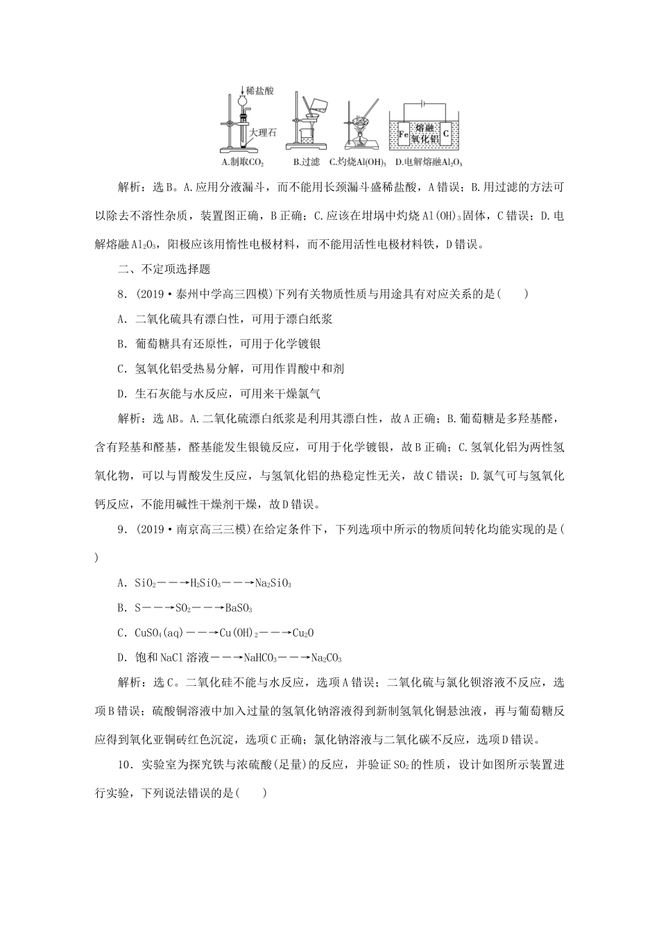
专题五元素及其化合物一、单项选择题1.清初《泉州府志》物产条载:“初,人不知盖泥法,元时南安有黄长者为宅煮糖,宅垣忽坏,去土而糖白,后人遂效之。”文中“盖泥法”的原理与下列相同的是()A.活性炭净水B.用漂白粉漂白织物C.除去KNO3中的NaClD.除去河水中泥沙解析:选A。文中“去土而糖白”指固体土吸附糖中的色素,所以“盖泥法”的原理与活性炭净水的原理相同,A项正确。2.下列对于各种物质的应用的说法错误的是()A.硅胶用作袋装食品的吸氧剂B.二氧化硫用作纸浆的漂白剂C.Al(OH)3可添加到塑料中做阻燃剂D.ClO2是一种比Cl2更安全的自来水消毒剂解析:选A。硅胶有吸水性,用作袋装食品的干燥剂,A不正确。3.(2019·南京高三三模)下列物质性质与应用对应关系正确的是()A.氨易溶于水,可用作制冷剂B.浓硫酸具有脱水性,可用于气体的干燥C.二氧化硫具有氧化性,可用于纸浆的漂白D.碳化硅硬度大,可用作砂纸、砂轮的磨料解析:选D。氨可用作制冷剂的原因是液氨汽化时会吸热,选项A错误;浓硫酸作为干燥剂时表现的是吸水性,选项B错误;二氧化硫的漂白原理是和某些有色物质结合转化为无色化合物,与氧化性无关,选项C错误;碳化硅俗称金刚砂,硬度大,可以用作磨料,选项D正确。4.(2019·泰州中学高三四模)在给定条件下,下列选项所示的物质转化均能实现的是()A.S――→SO2――→CaSO4B.Si――→SiO2――→SiCl4C.Fe――→Fe2O3――→Fe(OH)3D.Na――→NaOH(aq)――→NaHCO3(aq)解析:选D。A.二氧化硫与氧化钙反应生成CaSO3,A错误;B.二氧化硅是酸性氧化物,与盐酸不反应,所以二氧化硅无法与盐酸反应转化为四氯化硅,B错误;C.Fe与H2O(g)在高温下反应生成Fe3O4,且Fe2O3与H2O不反应,不能生成Fe(OH)3,C错误;D.Na与H2O反应生成NaOH和H2,NaOH和足量CO2反应生成NaHCO3,D正确。5.(2019·南通高三第三次调研)下列有关物质性质与用途具有对应关系的是()A.铝具有延展性,可用于冶炼金属B.木炭具有还原性,可用于冰箱除异味C.过氧化钠呈浅黄色,可用于潜水艇供氧D.碳酸钠水解呈碱性,可用于清洗油污解析:选D。A.铝用于冶炼金属与铝具有还原性有关,与延展性无关,故A错误;B.木炭用于冰箱除异味与其吸附性有关,与还原性无关,故B错误;C.过氧化钠用作潜水艇中的供氧剂是因为过氧化钠与水、二氧化碳反应都生成氧气,与其颜色无关,故C错误;D.碳酸钠溶液水解呈碱性,可促进油污的水解,则可用于清洗油污,故D正确。6.(2019·南通高三第三次调研)在给定条件下,下列选项所示的物质间转化均能实现的是()A.NaClO(aq)――→HClO(aq)――→HCl(aq)B.H2SiO3――→SiO2――→SiCl4C.Al――→Al(OH)3――→Al2O3D.Fe2O3――→Fe(OH)3――→Fe2(SO4)3(aq)解析:选A。A.碳酸的酸性比次氯酸强,次氯酸不稳定,见光分解速率加快,因此NaClO(aq)――→HClO(aq)――→HCl(aq)能够实现,故A正确;B.二氧化硅不溶于盐酸SiO2――→SiCl4不能实现,故B错误;C.铝溶于氢氧化钠生成偏铝酸钠和氢气,Al――→Al(OH)3不能实现,故C错误;D.氧化铁不溶于水,Fe2O3――→Fe(OH)3不能实现,故D错误。7.(2019·泰州中学高三四模)实验室用铝土矿制铝,需经过NaOH溶液溶解、过滤、通入CO2气体、过滤、灼烧、电解等步骤,下列图示能达到实验目的的是()解析:选B。A.应用分液漏斗,而不能用长颈漏斗盛稀盐酸,A错误;B.用过滤的方法可以除去不溶性杂质,装置图正确,B正确;C.应该在坩埚中灼烧Al(OH)3固体,C错误;D.电解熔融Al2O3,阳极应该用惰性电极材料,而不能用活性电极材料铁,D错误。二、不定项选择题8.(2019·泰州中学高三四模)下列有关物质性质与用途具有对应关系的是()A.二氧化硫具有漂白性,可用于漂白纸浆B.葡萄糖具有还原性,可用于化学镀银C.氢氧化铝受热易分解,可用作胃酸中和剂D.生石灰能与水反应,可用来干燥氯气解析:选AB。A.二氧化硫漂白纸浆是利用其漂白性,故A正确;B.葡萄糖是多羟基醛,含有羟基和醛基,醛基能发生银镜反应,可用于化学镀银,故B正确;C.氢氧化铝为两性氢氧化物,可以与胃酸发生反应,与氢氧化铝的热稳定性无关,故C错误;D.氯气可与...

1、当您付费下载文档后,您只拥有了使用权限,并不意味着购买了版权,文档只能用于自身使用,不得用于其他商业用途(如 [转卖]进行直接盈利或[编辑后售卖]进行间接盈利)。
2、本站所有内容均由合作方或网友上传,本站不对文档的完整性、权威性及其观点立场正确性做任何保证或承诺!文档内容仅供研究参考,付费前请自行鉴别。
3、如文档内容存在违规,或者侵犯商业秘密、侵犯著作权等,请点击“违规举报”。

碎片内容

江苏省高考化学二轮复习 专题五 元素及其化合物训练(含解析)-人教版高三全册化学试题

确认删除?
VIP
微信客服
  • 扫码咨询
会员Q群
  • 会员专属群点击这里加入QQ群
客服邮箱
回到顶部