电脑桌面
添加小米粒文库到电脑桌面
安装后可以在桌面快捷访问

免疫学检验室内质量控制的标准操作程序VIP免费

免疫学检验室内质量控制的标准操作程序_第1页
1/4
免疫学检验室内质量控制的标准操作程序_第2页
2/4
免疫学检验室内质量控制的标准操作程序_第3页
3/4
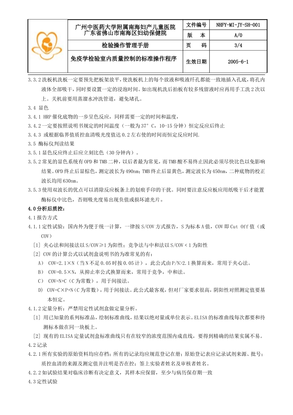
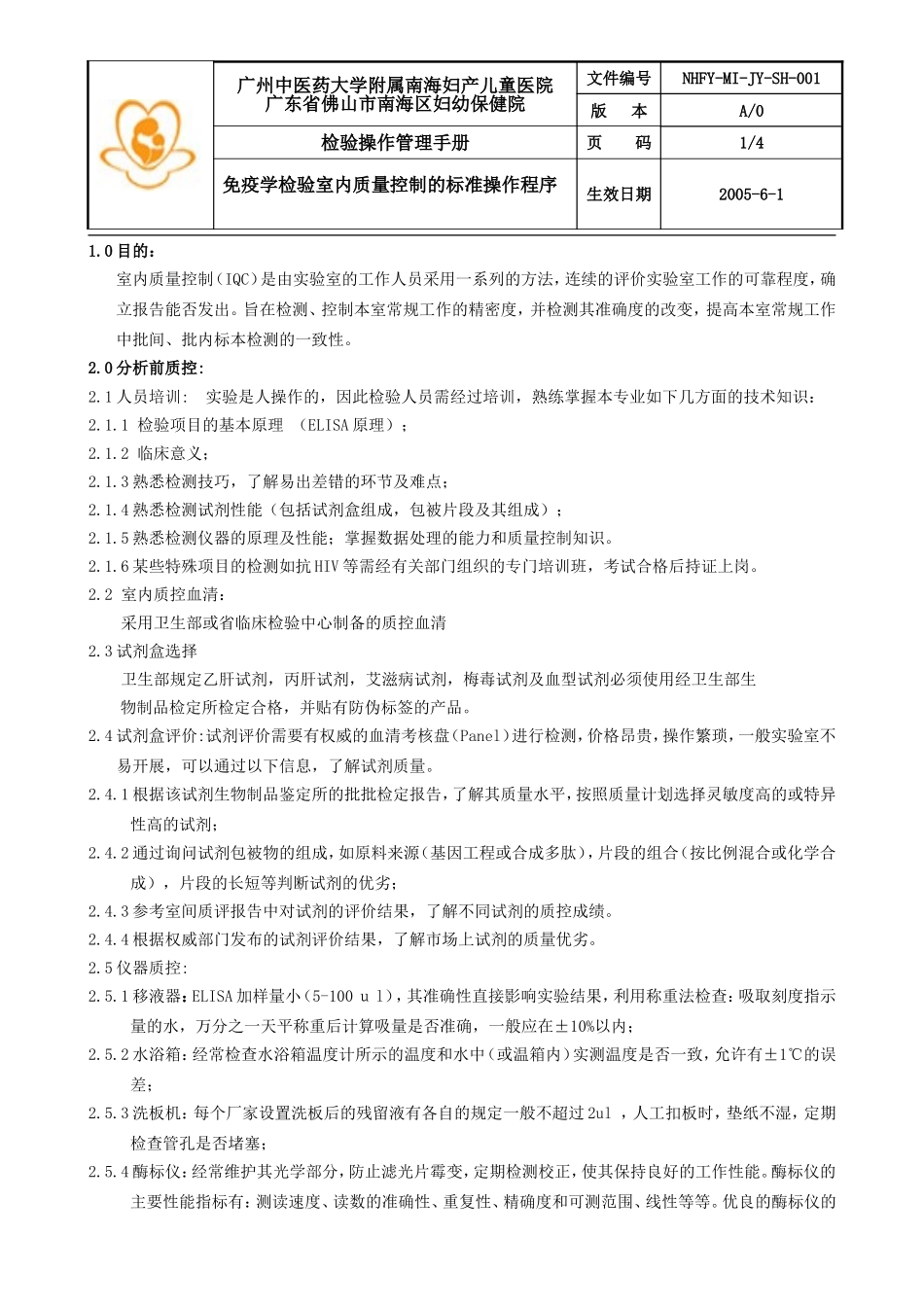
广州中医药大学附属南海妇产儿童医院广东省佛山市南海区妇幼保健院文件编号NHFY-MI-JY-SH-001版本A/0检验操作管理手册页码1/4免疫学检验室内质量控制的标准操作程序生效日期2005-6-11.0目的:室内质量控制(IQC)是由实验室的工作人员采用一系列的方法,连续的评价实验室工作的可靠程度,确立报告能否发出。旨在检测、控制本室常规工作的精密度,并检测其准确度的改变,提高本室常规工作中批间、批内标本检测的一致性。2.0分析前质控:2.1人员培训:实验是人操作的,因此检验人员需经过培训,熟练掌握本专业如下几方面的技术知识:2.1.1检验项目的基本原理(ELISA原理);2.1.2临床意义;2.1.3熟悉检测技巧,了解易出差错的环节及难点;2.1.4熟悉检测试剂性能(包括试剂盒组成,包被片段及其组成);2.1.5熟悉检测仪器的原理及性能;掌握数据处理的能力和质量控制知识。2.1.6某些特殊项目的检测如抗HIV等需经有关部门组织的专门培训班,考试合格后持证上岗。2.2室内质控血清:采用卫生部或省临床检验中心制备的质控血清2.3试剂盒选择卫生部规定乙肝试剂,丙肝试剂,艾滋病试剂,梅毒试剂及血型试剂必须使用经卫生部生物制品检定所检定合格,并贴有防伪标签的产品。2.4试剂盒评价:试剂评价需要有权威的血清考核盘(Panel)进行检测,价格昂贵,操作繁琐,一般实验室不易开展,可以通过以下信息,了解试剂质量。2.4.1根据该试剂生物制品鉴定所的批批检定报告,了解其质量水平,按照质量计划选择灵敏度高的或特异性高的试剂;2.4.2通过询问试剂包被物的组成,如原料来源(基因工程或合成多肽),片段的组合(按比例混合或化学合成),片段的长短等判断试剂的优劣;2.4.3参考室间质评报告中对试剂的评价结果,了解不同试剂的质控成绩。2.4.4根据权威部门发布的试剂评价结果,了解市场上试剂的质量优劣。2.5仪器质控:2.5.1移液器:ELISA加样量小(5-100ul),其准确性直接影响实验结果,利用称重法检查:吸取刻度指示量的水,万分之一天平称重后计算吸量是否准确,一般应在±10%以内;2.5.2水浴箱:经常检查水浴箱温度计所示的温度和水中(或温箱内)实测温度是否一致,允许有±1℃的误差;2.5.3洗板机:每个厂家设置洗板后的残留液有各自的规定一般不超过2ul,人工扣板时,垫纸不湿,定期检查管孔是否堵塞;2.5.4酶标仪:经常维护其光学部分,防止滤光片霉变,定期检测校正,使其保持良好的工作性能。酶标仪的主要性能指标有:测读速度、读数的准确性、重复性、精确度和可测范围、线性等等。优良的酶标仪的广州中医药大学附属南海妇产儿童医院广东省佛山市南海区妇幼保健院文件编号NHFY-MI-JY-SH-001版本A/0检验操作管理手册页码2/4免疫学检验室内质量控制的标准操作程序生效日期2005-6-1读数一般可精确到0.001,准确性为±1%,重复性达0.5%。2.6标本的采集和保存2.6.1标本采集时应尽量避免溶血,因红细胞破裂可释放过氧化物酶活性物质干扰立可读方法的结果,以HRP为标记的ELISA测定中,溶血标本会增加非特异性显色造成假阳性。2.6.2长菌的标本同样的道理也易产生假阳性,因菌体中可能含有内源性HRP也会产生假阳性反应。2.6.3抗凝不完全的标本因纤维蛋白元的干扰而造成假阳性,建议尽量不用抗凝血尤其是不使用用肝素抗凝剂。2.6.4标本在冰箱中保存时间过长易导致血清IgG聚合,使间接法的试剂本底加深,一般血清置4℃冰箱5天内完成测试。如需保存一周以上则要-20℃冰冻保存,冻结血清融解后,蛋白质局部浓缩,分布不均,融解时应上下颠倒充分混匀,同时避免气泡。可上下颠倒混和,不要在混匀器上强烈振荡。反复冻融会使抗体效价跌落,如需保存作多次检测,宜少量分装冰存。2.6.5ELISA的灵敏度>1ng/ml水平上,标本间的污染要尽量避免,尤其不应与生化试验用同一管标本。3.0分析中质控:ELISA实验的结果受操作影响很大,每个步骤包括加样,温育,洗涤,显色,酶标仪读数均应认真负责才能充分发挥ELISA的高灵敏,强特异的优点。因此,应建立实验项目的标准操作程序(SOP)。3.1加样3.1.1加样应用微量移液器(加样枪)按规定的量加入微孔板底部,避免加在孔壁上部,不可溅出,不可产生气泡。3.1.2...

1、当您付费下载文档后,您只拥有了使用权限,并不意味着购买了版权,文档只能用于自身使用,不得用于其他商业用途(如 [转卖]进行直接盈利或[编辑后售卖]进行间接盈利)。
2、本站所有内容均由合作方或网友上传,本站不对文档的完整性、权威性及其观点立场正确性做任何保证或承诺!文档内容仅供研究参考,付费前请自行鉴别。
3、如文档内容存在违规,或者侵犯商业秘密、侵犯著作权等,请点击“违规举报”。

碎片内容

免疫学检验室内质量控制的标准操作程序

确认删除?
VIP
微信客服
  • 扫码咨询
会员Q群
  • 会员专属群点击这里加入QQ群
客服邮箱
回到顶部