电脑桌面
添加小米粒文库到电脑桌面
安装后可以在桌面快捷访问

2025年轨道工程复习试题及参考答案VIP专享VIP免费

2025年轨道工程复习试题及参考答案_第1页
1/4
2025年轨道工程复习试题及参考答案_第2页
2/4
2025年轨道工程复习试题及参考答案_第3页
3/4
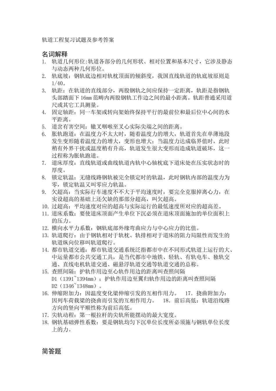
轨道工程复习试题及参考答案名词解释1.轨道几何形位:轨道各部分的几何形状、相对位置和基本尺寸,它涉及静态与动态两种几何形位。2.轨底坡:钢轨底边相对轨枕顶面的倾斜度,我国直线轨道的轨底坡原则是1/40。3.轨距:在轨道的直线部分,两股钢轨之间应保持一定距离,轨距是指钢轨头部踏面下16mm范畴内两股钢轨工作边之间的最小距离。轨距普通采用道尺或其它工具测量。4.固定轴距:同一车架或转向架始终保持平行的最前位和最后位中心间的水平距离。5.道岔有害空间:辙叉咽喉至叉心实际尖端之间的距离。6.胀轨跑道:在温度力不太大时,随着温度力的增大,轨道首先在单薄地段发生变形随着温度力的增大,变形也增大;当温度力达成临界值时,此时稍有外界干扰或温度稍有升高,轨道发生很大变形而造成轨道破坏,这一过程称为胀轨跑道。7.道床厚度:直线轨道或曲线轨道内轨中心轴枕底下道床处在压实状态时的厚度。8.锁定轨温:无缝线路钢轨被完全锁定时的轨温,此时钢轨内部的温度力为零,锁定轨温又叫零应力轨温。9.欠超高:当实际行车速度不不大于平均速度时,要完全克服掉离心力,在实设超高的基础上还欠缺的那部分超高,叫欠超高。10.过超高:平均速度对应的超高与实际运行的最低速度所对应的超高差。11.道床系数:要使道床顶面产生单位下沉必须在道床顶面施加的单位面积上的压力。12.横向水平力系数:钢轨底部外缘弯曲应力与中心应力的比值。13.轨道爬行:由于钢轨相对于轨枕、轨排相对于道床的阻力局限性而发生的轨道纵向位移叫轨道爬行。14.都市轨道交通:都市轨道交通系统泛指都市中在不同形式轨道上运行的大、中运量都市公共交通工具,是当代都市中地铁、轻轨、有轨电车、独轨交通、直线电机轨道交通、磁悬浮轨道交通等轨道交通的总称。15.查照间隔:护轨作用边至心轨作用边的距离叫查照间隔D1(1391~1394mm);护轨作用边至翼归轨作用边的距离叫查照间隔D2(1346~1348mm)。16.伸缩附加力:因温度变化梁伸缩引发的互相作用力。17.挠曲附加力:因列车荷载梁的挠曲而引发的互相作用力。18.前后高低:轨道沿线路方向的竖向平顺性称为前后高低。17.尖轨动程:第一根拉杆的尖轨所能摆动的最大宽度。18.钢轨基础弹性系数:要是钢轨均匀下沉单位长度所必须施与钢轨单位长度上的力。简答题19.车轮踏面为什么要做成锥形?答:略20.分别简述直线和曲线轨道形位有哪些?答(要点):直线:轨距、水平、轨向、前后高低、轨底坡;曲线:除上述直线之外,尚有轨距加宽、外轨超高、缓和曲线。21.钢轨损伤的重要形式有哪些?伤损的因素及解决方法是什么?答(要点):轨头核伤、钢轨磨耗、轨腰螺栓孔裂纹。因素:现有钢轨生产中产生的缺点,又有运输、铺设和使用过程中的问题。①轨头核伤方法有:⑴提高钢轨材质,避免出现气孔等不良现象。⑵改善线路质量,提高弹性和平顺性,减少动力和冲击。⑶钢轨探伤车对钢轨进行探伤,及早发现,及时治理。②钢轨磨耗方法:采用耐磨轨;加强养护维修,保持几何形位,增加线路弹性;曲线涂油;机械打磨。③轨腰螺栓孔裂纹:加强接头养护,避免接头出现错牙等;增加接头弹性;螺栓孔周边倒棱;采用无缝线路才干从根本上消除此问题。22.什么称为平衡超高?什么称为欠超高?什么称为过超高?P129(第三节)23.如何设立曲线轨距加宽及外轨超高度?答(要点):加宽轨距,是将曲线轨道内轨向曲线中心方向移动,曲线外轨的位置则保持与轨道中心半个轨距的距离不变;设立外轨超高,有外轨提高法和线路中心高度不变法,前者是保持内轨标高不变而只抬高外轨,后者是内外轨分别各减少和抬高超高值二分之一。24.缓和曲线的作用有哪些?答(要点):重要涉及:(1)曲率持续变化,便于车辆遵照。(2)离心加速度逐步变化,旅客感觉舒适。(3)超高横坡度及加宽逐步变化,行车更加稳定。(4)与圆曲线配合,增加线形美观。25.比较一下木枕及混凝土枕的优缺点?答(要点):木枕优点:木枕富于弹性,便于加工、运输和维修;有较好的电绝缘性能。缺点:价格贵,易腐蚀、磨损,使用寿命短,不同种类的木材的木枕弹性也不一致,造成轨道的动态不平顺。砼(混凝土)枕的优点:...

1、当您付费下载文档后,您只拥有了使用权限,并不意味着购买了版权,文档只能用于自身使用,不得用于其他商业用途(如 [转卖]进行直接盈利或[编辑后售卖]进行间接盈利)。
2、本站所有内容均由合作方或网友上传,本站不对文档的完整性、权威性及其观点立场正确性做任何保证或承诺!文档内容仅供研究参考,付费前请自行鉴别。
3、如文档内容存在违规,或者侵犯商业秘密、侵犯著作权等,请点击“违规举报”。

碎片内容

2025年轨道工程复习试题及参考答案

您可能关注的文档

静心书店+ 关注
实名认证
内容提供者

专注于各类考试试卷和真题。

确认删除?
VIP
微信客服
  • 扫码咨询
会员Q群
  • 会员专属群点击这里加入QQ群
客服邮箱
回到顶部