电脑桌面
添加小米粒文库到电脑桌面
安装后可以在桌面快捷访问

企业股权分配设计方案VIP免费

企业股权分配设计方案_第1页
1/4
企业股权分配设计方案_第2页
2/4
企业股权分配设计方案_第3页
3/4
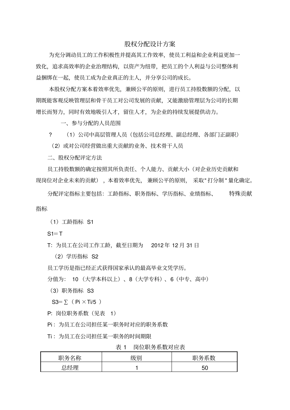
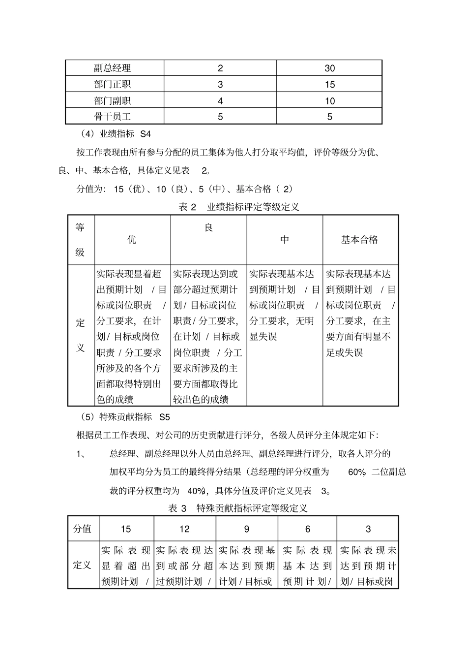
股权分配设计方案为充分调动员工的工作积极性并提高其工作效率,使员工利益和企业利益更加一致化,追求高效率的企业治理结构,以资产为纽带,把员工的个人利益与公司整体利益捆绑在一起,使员工成为企业真正的主人,并分享公司的成长。本股权分配方案本着效率优先,兼顾公平的原则,进行员工持股数额的分配,以期既能客观反映管理层和骨干员工对公司发展的贡献,又能激励管理层为公司的长期增长而努力,同时有效地吸引人才,留住人才,为企业的持续发展提供动力。一、参与分配的人员范围?(1)公司中高层管理人员(包括公司总经理、副总经理、各部门正副职)(2)或对公司经营做出重大贡献的业务、技术骨干人员二、股权分配评定方法员工持股数额的确定按照其所负责任、个人能力、贡献大小(对企业历史贡献和现岗位对企业未来的贡献),本着效率优先,兼顾公平的原则,采取"打分制"量化确定。分配评定指标主要包括:工龄指标、职务指标、学历指标、业绩指标、特殊贡献指标(1)工龄指标S1S1=TT:为员工在公司工作工龄,截至日期为2012年12月31日(2)学历指标S2员工学历是指已经正式获得国家承认的最高毕业文凭学历。分值为:10(大学本科以上)、8(大学专科)、6(中专、高中)(3)职务指标S3S3=∑(Pi×Ti/5)P:岗位职务系数(见表1)Pi:为员工在公司担任某一职务时对应的职务系数Ti:为员工在公司担任某一职务的时间期限表1岗位职务系数对应表职务名称级别职务系数总经理150副总经理230部门正职315部门副职410骨干员工55(4)业绩指标S4按工作表现由所有参与分配的员工集体为他人打分取平均值,评价等级分为优、良、中、基本合格,具体定义见表2。分值为:15(优)、10(良)、5(中)、基本合格(2)表2业绩指标评定等级定义等级优良中基本合格定义实际表现显着超出预期计划/目标或岗位职责/分工要求,在计划/目标或岗位职责/分工要求所涉及的各个方面都取得特别出色的成绩实际表现达到或部分超过预期计划/目标或岗位职责/分工要求,在计划/目标或岗位职责/分工要求所涉及的主要方面都取得比较出色的成绩实际表现基本达到预期计划/目标或岗位职责/分工要求,无明显失误实际表现基本达到预期计划/目标或岗位职责/分工要求,在主要方面有明显不足或失误(5)特殊贡献指标S5根据员工工作表现、对公司的历史贡献进行评分,各级人员评分主体规定如下:1、总经理、副总经理以外人员由总经理、副总经理进行评分,取各人评分的加权平均分为员工的最终得分结果(总经理的评分权重为60%,二位副总裁的评分权重均为40%),具体分值及评价定义见表3。表3特殊贡献指标评定等级定义分值1512963定义实际表现显着超出预期计划/实际表现达到或部分超过预期计划/实际表现基本达到预期计划/目标或实际表现基本达到预期计划/实际表现未达到预期计划/目标或岗目标或岗位职责/分工要求,在技术、市场或管理等方面为公司做出了重大贡献,为公司带来了可观效益目标或岗位职责/分工要求,在技术、市场或管理等方面为公司做出了较大贡献岗位职责/分工要求,在技术、市场或管理等方面为公司做出了一定贡献目标或岗位职责/分工要求,在技术、市场或管理等方面对公司的贡献不明显位职责/分工要求,在技术、市场或管理等方面未对公司做出贡献员工个人持股额度分配通过如下计算确定:员工个人总分Si=S1+S2+S3+S4++S5员工持股限额Ri=Z×(Si/∑Si)R:员工持股限额Z:股权分配总额零股(不足一百股)一律不派配给员工,归至预留股份。三、期权的行使员工获得公司股份期权后需有一年的等待期,并需在符合以下股份期权行使条件的前提下方可行使其期权:1、员工尚在公司就职,其负责管辖的部门运作良好;2、员工在公司的表现符合公司员工手册基本规定,无损害公司利益及形象之重大失误发生;3、公司或部门当年无亏损;4、符合期权行使的时间限制;5、其它股份期权计划所约定的条件,以及无发生不可抗力而导致期权无法行使。四、兑现时间为使员工着眼公司长远发展,避免只注重眼前利益,根据我国企业管理者的一般任职期限,股份期权一般在3年内兑现完毕,建议公司按加速方式进行行权,时间安排可按如下时间表。...

1、当您付费下载文档后,您只拥有了使用权限,并不意味着购买了版权,文档只能用于自身使用,不得用于其他商业用途(如 [转卖]进行直接盈利或[编辑后售卖]进行间接盈利)。
2、本站所有内容均由合作方或网友上传,本站不对文档的完整性、权威性及其观点立场正确性做任何保证或承诺!文档内容仅供研究参考,付费前请自行鉴别。
3、如文档内容存在违规,或者侵犯商业秘密、侵犯著作权等,请点击“违规举报”。

碎片内容

企业股权分配设计方案

确认删除?
VIP
微信客服
  • 扫码咨询
会员Q群
  • 会员专属群点击这里加入QQ群
客服邮箱
回到顶部