电脑桌面
添加小米粒文库到电脑桌面
安装后可以在桌面快捷访问

2025年突发疫情应急预案VIP免费

2025年突发疫情应急预案_第1页
1/4
2025年突发疫情应急预案_第2页
2/4
2025年突发疫情应急预案_第3页
3/4
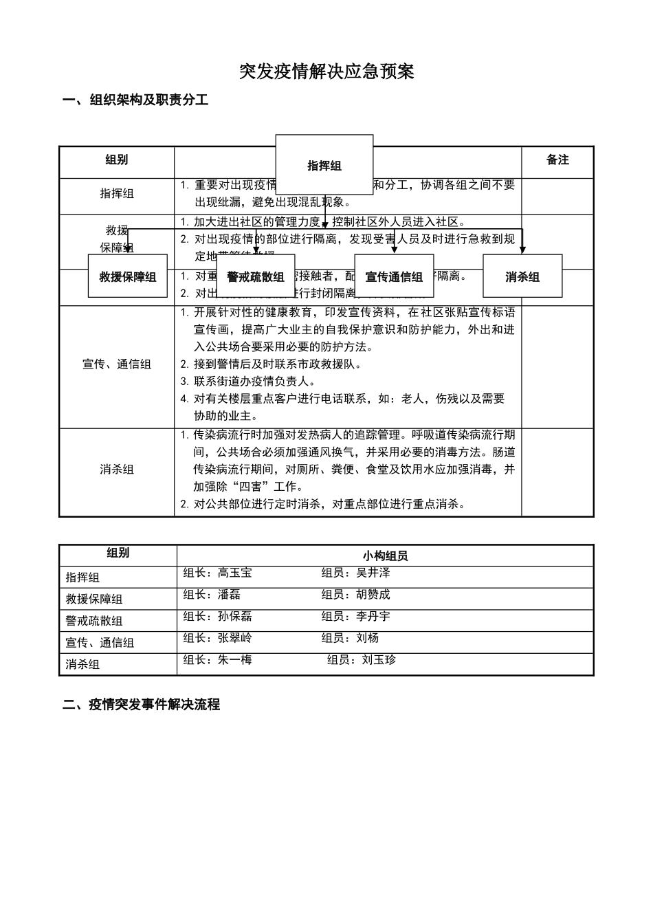
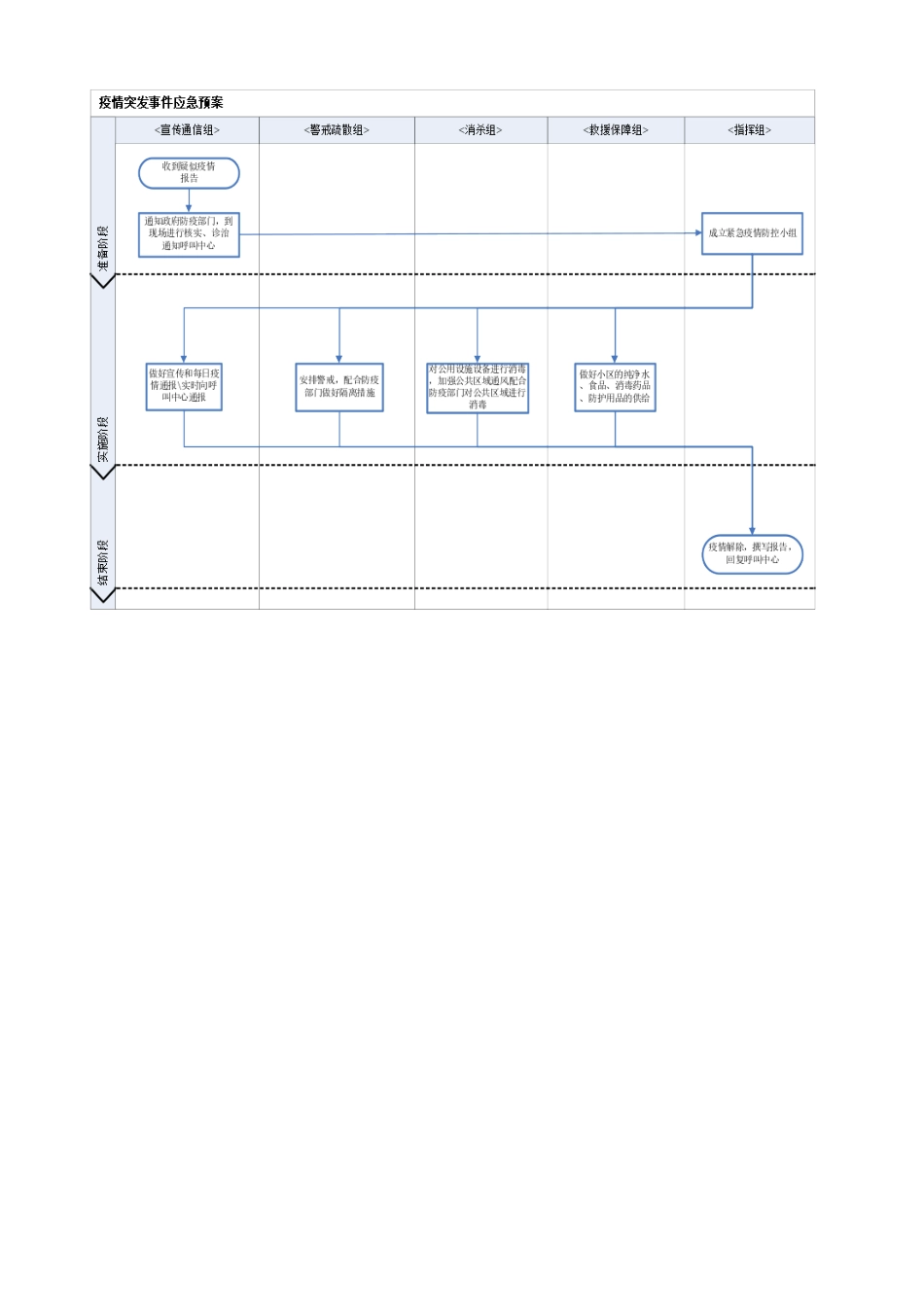
突发疫情解决应急预案一、组织架构及职责分工组别职责分工备注指挥组1.重要对出现疫情后能及时做出判断和分工,协调各组之间不要出现纰漏,避免出现混乱现象。救援保障组1.加大进出社区的管理力度,控制社区外人员进入社区。2.对出现疫情的部位进行隔离,发现受害人员及时进行急救到规定地带等待救援。警戒疏散组1.对重大传染病的亲密接触者,配合卫生部门做好隔离。2.对出现疫情的楼层进行封闭隔离,并安排警戒。宣传、通信组1.开展针对性的健康教育,印发宣传资料,在社区张贴宣传标语宣传画,提高广大业主的自我保护意识和防护能力,外出和进入公共场合要采用必要的防护方法。2.接到警情后及时联系市政救援队。3.联系街道办疫情负责人。4.对有关楼层重点客户进行电话联系,如:老人,伤残以及需要协助的业主。消杀组1.传染病流行时加强对发热病人的追踪管理。呼吸道传染病流行期间,公共场合必须加强通风换气,并采用必要的消毒方法。肠道传染病流行期间,对厕所、粪便、食堂及饮用水应加强消毒,并加强除“四害”工作。2.对公共部位进行定时消杀,对重点部位进行重点消杀。组别小构组员指挥组组长:高玉宝组员:吴井泽救援保障组组长:潘磊组员:胡赞成警戒疏散组组长:孙保磊组员:李丹宇宣传、通信组组长:张翠岭组员:刘杨消杀组组长:朱一梅组员:刘玉珍二、疫情突发事件解决流程指挥组救援保障组警戒疏散组宣传通信组消杀组三、具体实施内容环节工作内容一、接警宣传通讯组安防监控中心1.立刻查看监控系统2.用对讲机告知秩序员到报警地点查看。大堂岗或巡逻岗1.用对讲机告知秩序员到报警地点查看。2.告知消防监控中心注意。客户服务中心1.用对讲机告知秩序员到报警地点查看。2.告知安防监控中心注意。二、人员召集警戒疏散组宣传通讯组指挥组1.现场秩序员对现场状况进行确认。并告知安防监控中心联系物业管理部及物业公司管理处经理和秩序主管。2.当班秩序班长,立刻组织紧急集合召集人员。3.安防监控中心负责告知管理处经理、秩序主管、保洁主管各小组组长召开紧急会议。4.疫情传染性严重状况下应联系市政医院派出紧急救援队,并告知街道办疫情负责小组。5.物业管理部经理和物业公司管理处经理根据防疫部门的检查成果和政府部门进行沟通,决定与否启动应急预案。三、疫情通报宣传通讯组1.安防中心值班员用消防广播告知疫情出现的楼层,阐明疫情出现的位置,阐明传染性质、疏散路线,按指定路线进行疏散,稳定住户的情绪,避免发生混乱、踩踏现象。四、疏散警戒疏散组宣传通讯组1.由警戒疏散组(做好本身安全维护)进行引导疏散,对有关楼层进行隔离。2.当值秩序维护员对救援车进行引导,避免出现救援队找不到具体位置而耽搁救援时间。3.宣传通讯组同时对业主做好解释工作。五、救援救援保障组1.对已经出现传染人员进行紧急隔离,按照指定地点进行统一安置,等待救援。六、警戒警戒疏散组1.由警戒组对隔离区进行警戒,避免有其别人员进入隔离区。七、宣传宣传通讯组1.对社区出现了疫情状况进行宣传,对可能出现的疫情状况进行解释。2.宣传通讯组人安抚业主不要惊恐,有序撤离。八、消杀消杀组救援保障组1.配合有关卫生部门对重点部位进行消杀,避免疫情进一步扩散。2.可根据疫情出现的状况对社区全部部位进行灭菌消杀。3.对进出社区的业主进行体检和测量体温,发现有传染人员及时进行隔离。九、善后总结指挥组宣传通讯组1.对这次出现的疫情进行分析,总结经验教训并通过oa公文流向公司报备。2.宣传通讯组负责将疫情解除信息通报。十、注意事项全体人员1.发现疫情不要慌张、不可宣扬和夸张疫情。2.在执行工作任务时,做好本身防护工作,不可麻痹大意。3.本人感染疫情时应主动报告,立刻隔离治疗。

1、当您付费下载文档后,您只拥有了使用权限,并不意味着购买了版权,文档只能用于自身使用,不得用于其他商业用途(如 [转卖]进行直接盈利或[编辑后售卖]进行间接盈利)。
2、本站所有内容均由合作方或网友上传,本站不对文档的完整性、权威性及其观点立场正确性做任何保证或承诺!文档内容仅供研究参考,付费前请自行鉴别。
3、如文档内容存在违规,或者侵犯商业秘密、侵犯著作权等,请点击“违规举报”。

碎片内容

2025年突发疫情应急预案

静心书店+ 关注
实名认证
内容提供者

专注于各类考试试卷和真题。

确认删除?
VIP
微信客服
  • 扫码咨询
会员Q群
  • 会员专属群点击这里加入QQ群
客服邮箱
回到顶部